
🏢发布单位:华泰证券
⏰发布时间:2025年3月
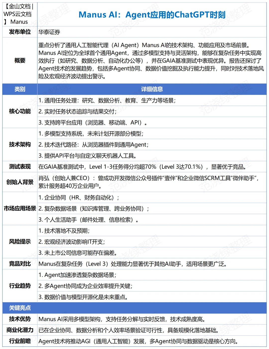
🔍概要:2025年国产AI进入快速发展期,应用、算法与政策三端共振。应用端,中国AI初创公司Monica.im推出全球首款通用AI Agent产品Manus,能够自主执行复杂任务(如简历筛选、房产推荐、股票分析),在GAIA基准测试中全面超越OpenAI DeepResearch,展现强大通用性。算法端,阿里千问团队发布低成本模型QwQ-32B(320亿参数),性能对标DeepSeek-R1(6710亿参数),并宣布三年投入3800亿元建设AI基础设施。政策端,2025年政府工作报告强调发展新质生产力,持续推进“人工智能+”行动,支持大模型应用及智能终端发展。报告建议关注AI算法、应用与算力领域标的,同时提示供应链风险、应用落地不及预期等风险。
思考:流程、咨询、投放,最先被AI Agent取代的人工岗位。
原文共23页,个人整理,仅供参考。#商业 #信息差 #行业报告 #行业研究 #大模型 #人工智能 #智能体 #Manus #AI工具 #AI人工智能 @科技薯
⏰发布时间:2025年3月
🔍概要:2025年国产AI进入快速发展期,应用、算法与政策三端共振。应用端,中国AI初创公司Monica.im推出全球首款通用AI Agent产品Manus,能够自主执行复杂任务(如简历筛选、房产推荐、股票分析),在GAIA基准测试中全面超越OpenAI DeepResearch,展现强大通用性。算法端,阿里千问团队发布低成本模型QwQ-32B(320亿参数),性能对标DeepSeek-R1(6710亿参数),并宣布三年投入3800亿元建设AI基础设施。政策端,2025年政府工作报告强调发展新质生产力,持续推进“人工智能+”行动,支持大模型应用及智能终端发展。报告建议关注AI算法、应用与算力领域标的,同时提示供应链风险、应用落地不及预期等风险。
思考:流程、咨询、投放,最先被AI Agent取代的人工岗位。
原文共23页,个人整理,仅供参考。#商业 #信息差 #行业报告 #行业研究 #大模型 #人工智能 #智能体 #Manus #AI工具 #AI人工智能 @科技薯

研报速递
发表评论
发表评论: