
















竞品分析顾名思义,是对竞争对手产品的分析,对于从事销售类的数据分析师来说算是日常工作了
.
俗话说的好,知己知彼百战百胜,通过竞品分析快速了解竞品的产品模式,用户群体,运营模式,是否可以借鉴与改进
.
怎么做出有价值的竞品分析呢,给大家整理了16种方法详解,学会你的竞品分析就稳了!
.
✅表格分析法
✅表格比较法
✅功能拆解分析法
✅雷达图分析法
✅加减乘除分析法
✅波特五力模型分析法
✅PEST 分析法
✅SWOT 分析法
✅竟品画布分析法
✅矩阵分析法
✅用户体验要素分析法
✅5why 分析法
✅视觉表达分析法
✅用户路径分析法
✅需求探索分析法
✅竟品跟踪矩阵分析法
.
内容比较多,希望能帮到大家~
#数据分析 #数据分析师 #竞品分析 #数据产品 #市场营销 #商业分析 #业务分析 #干货分享 #数据分析我在行 #职场
.
俗话说的好,知己知彼百战百胜,通过竞品分析快速了解竞品的产品模式,用户群体,运营模式,是否可以借鉴与改进
.
怎么做出有价值的竞品分析呢,给大家整理了16种方法详解,学会你的竞品分析就稳了!
.
✅表格分析法
✅表格比较法
✅功能拆解分析法
✅雷达图分析法
✅加减乘除分析法
✅波特五力模型分析法
✅PEST 分析法
✅SWOT 分析法
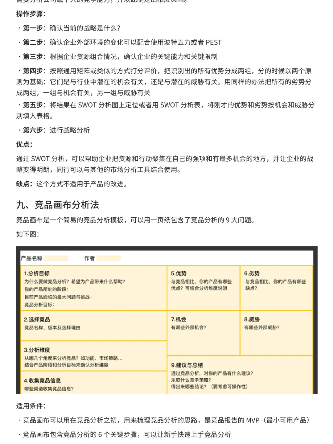
✅竟品画布分析法
✅矩阵分析法
✅用户体验要素分析法
✅5why 分析法
✅视觉表达分析法
✅用户路径分析法
✅需求探索分析法
✅竟品跟踪矩阵分析法
.
内容比较多,希望能帮到大家~
#数据分析 #数据分析师 #竞品分析 #数据产品 #市场营销 #商业分析 #业务分析 #干货分享 #数据分析我在行 #职场

研报速递
发表评论
发表评论: