行业资讯

加入亿拓客·流量大师 撬动财富之门!!!

2分钟教你做出100分的行业分析报告🔥

wang 2025-10-20 行业资讯
2分钟教你做出100分的行业分析报告🔥

2分钟教你做出100分的行业分析报告🔥

2分钟教你做出100分的行业分析报告🔥

2分钟教你做出100分的行业分析报告🔥

2分钟教你做出100分的行业分析报告🔥

2分钟教你做出100分的行业分析报告🔥

2分钟教你做出100分的行业分析报告🔥

hello小伙伴们~
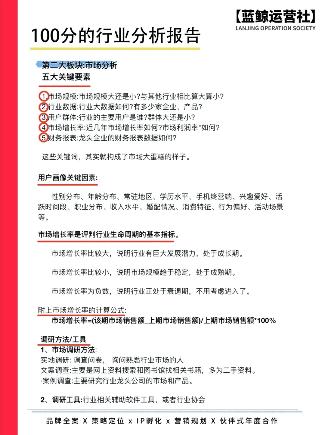
本篇笔记来分享如何制作一份满分的行业分析报告

无论是线上运营还是线下运营,一份可行的行业分析报告都是不可或缺的❗️
-
通过两大板块介绍,写出满分行业分析报告
行业分析的基本框架➡️如何针对心了解核心要素

-
加油吧运营人!
#运营 #自媒体运营 #行业分析 #数据分析 #品牌全案 #你好呀2023 #不懂就问有问必答 #笔记灵感 #工作使我快乐

猜你喜欢

发表评论

发表评论: