【格力电器】财务报表分析真的好写! 2020-2024年格力电器财务分析案例格力电器(000651)#格力电器 #财务报表分析论文 #财务报表 #偿债能力分析 #现金流量表 #资产负债表 #财务分析报告 #财务分析报告和财务数据分析报告 #格力财务报表分析 #财务报表
发表评论
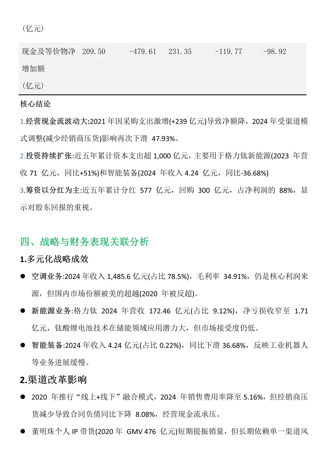
发表评论: