研报速递
首页
行业资讯
热门搜索
加入亿拓客·流量大师 撬动财富之门!!!
首页
»
行业资讯
» 2022双十一研报来了~
行业资讯
加入亿拓客·流量大师 撬动财富之门!!!
2022双十一研报来了~
wang
2025-10-15
行业资讯
2022双十一研报来了~
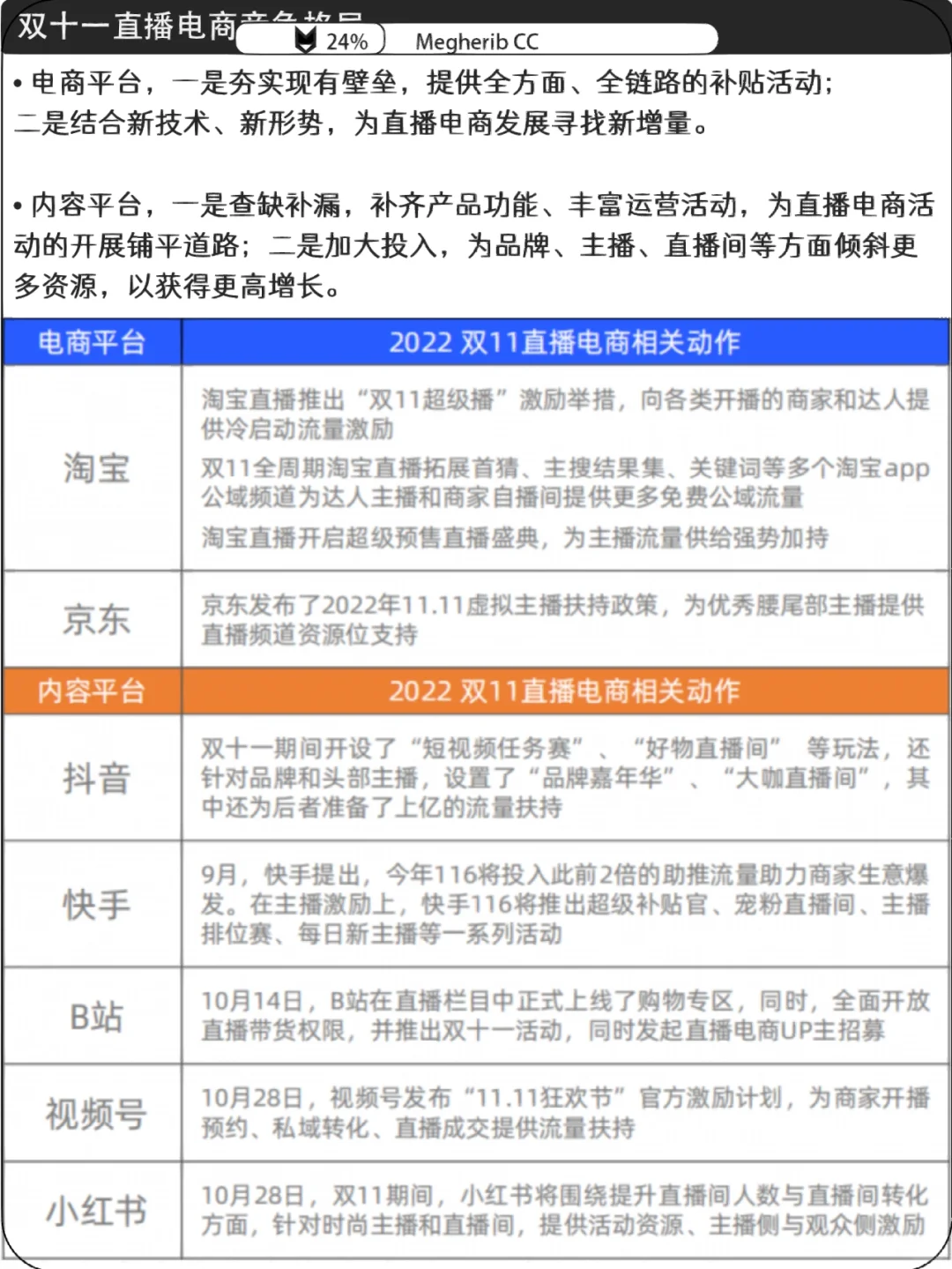
来自新榜研究院的2022双十一直播电商
#营销干货
#品牌营销
#消费者
#营销
#电商
#品牌策划
#品牌
#消费者
#行业研究报告
#双十一
上一篇:
【投资操作】选了三个新朋友
下一篇:
年度最佳基金经理
猜你喜欢
假期“人闲钱不闲” 券商密集发布国债逆回购操作攻略
上海市蒂艾孚网络科技有限公司
【券商首席:头条】英伟达已采用 金刚石散热性能可提升100倍
上海市蒂艾孚网络科技有限公司
全球与中国涡轮调速器市场研究报告显示:2025年全球涡轮调速器市场规模为17.32亿元(人民币)
上海市蒂艾孚网络科技有限公司
上市券商一季报,全景扫描
上海市蒂艾孚网络科技有限公司
银行券商 | 中信证券总部2026年暑期日常实习
上海市蒂艾孚网络科技有限公司
银行券商 | 申万宏源集团及证券2027届暑期实习招募(校招提前批)
上海市蒂艾孚网络科技有限公司
发表评论
发表评论:
取消回复
发表评论
发表评论: