研报速递
首页
行业资讯
热门搜索
加入亿拓客·流量大师 撬动财富之门!!!
首页
»
行业资讯
» 45°大学生心理压力研究及疏导——调查报告
行业资讯
加入亿拓客·流量大师 撬动财富之门!!!
45°大学生心理压力研究及疏导——调查报告
wang
2025-10-15
行业资讯
45°大学生心理压力研究及疏导——调查报告
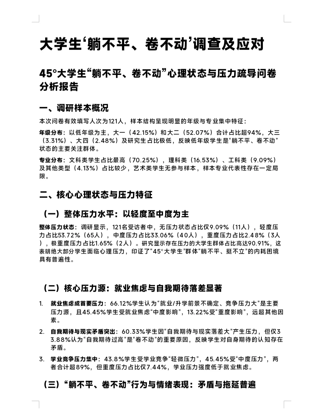
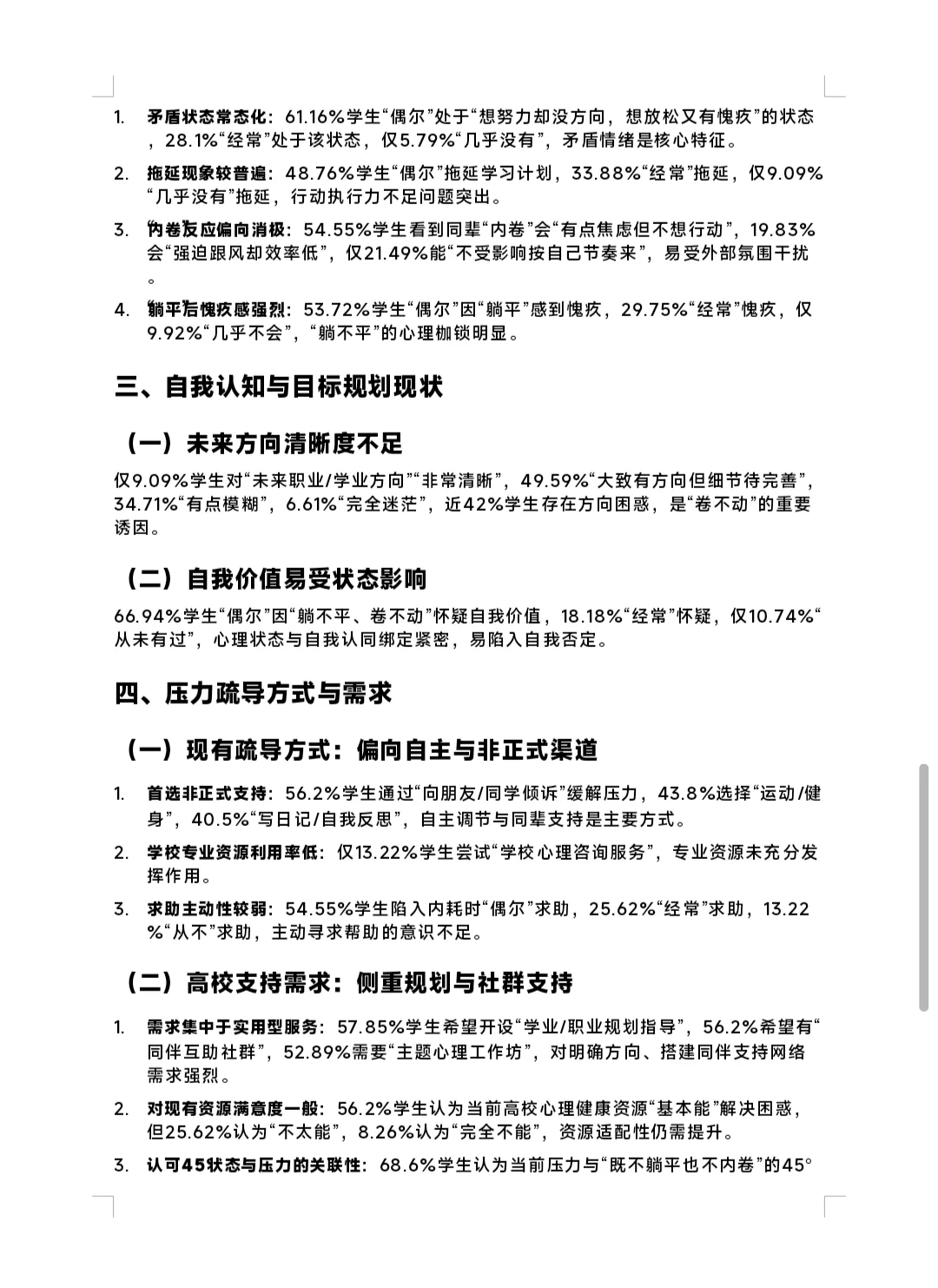
图1-6是调查问卷回答数据
图7-9调查问卷分析报告
上一篇:
方正证券:比亚迪深度报告
下一篇:
国家统计局发布7月经济数据
猜你喜欢
五一节后市场将会怎么走?十大券商策略来了
上海市蒂艾孚网络科技有限公司
嘉晨智能打新建议 列表券商的打新最早时间
上海市蒂艾孚网络科技有限公司
假日十大券商最新策略观点精要+看好板块汇
上海市蒂艾孚网络科技有限公司
某券商越界核查员工隐私!
上海市蒂艾孚网络科技有限公司
硅谷刺客05:散户怎么搞量化?——揭秘券商API接口与致命“外挂陷阱”
上海市蒂艾孚网络科技有限公司
中金 | 券商:1Q26盈利高增;建议关注低估且业绩增长可持续的头部
上海市蒂艾孚网络科技有限公司
发表评论
发表评论:
取消回复
发表评论
发表评论: