













#房地产项目可行性研究报告 #工程投资与融资课程设计 #可研财务分析 #可研报告怎么写 #土木工程论文 #造价论文 #工程管理论文#工程项目经济评价与决策 #工程经济技术分析 #房产开发经济分析
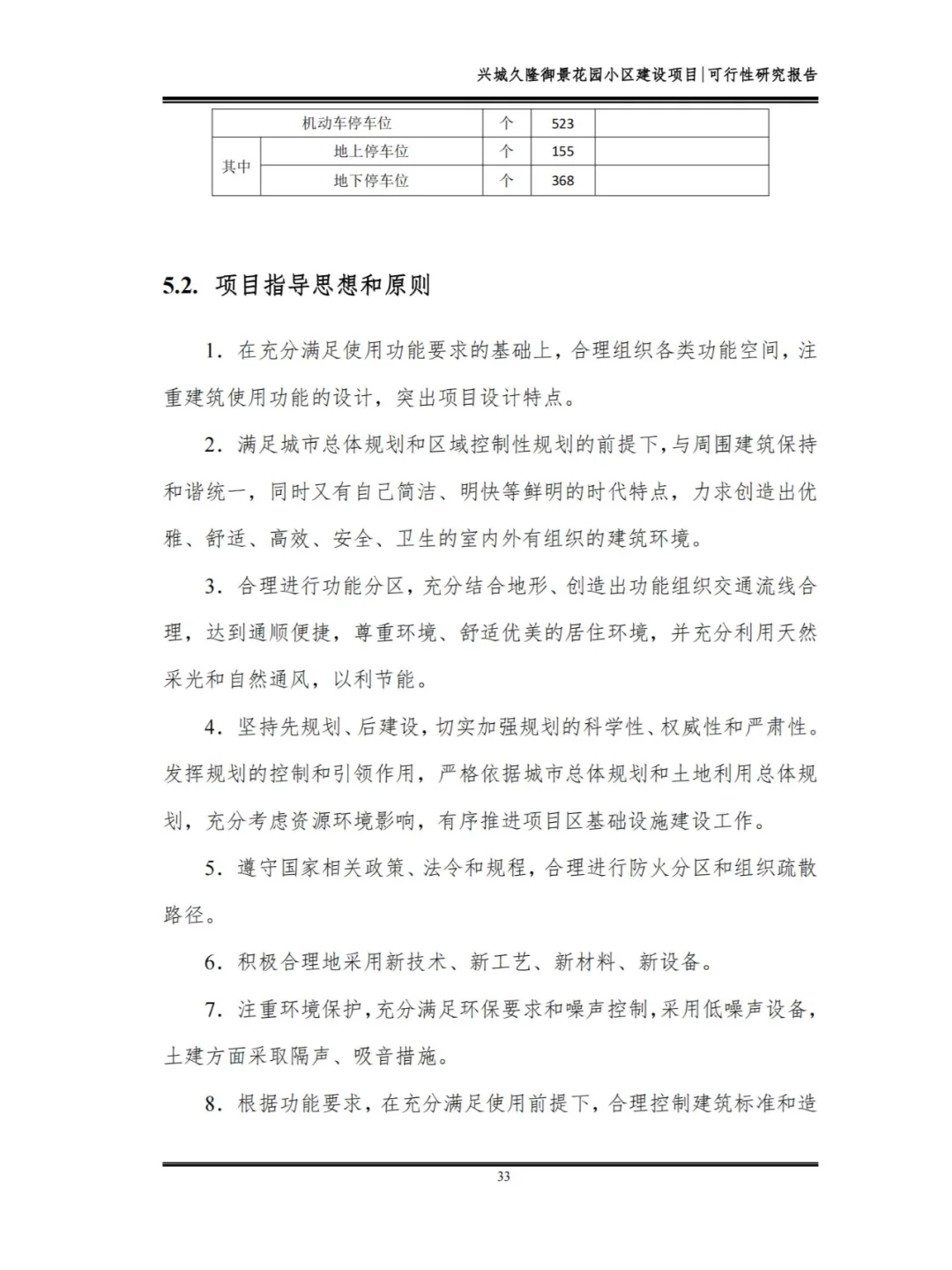
项目建设分为两个地块,总占地32.75亩。其中地块一占地面积7615㎡(约11.42亩),规划建设168套住宅,总建筑面积37860㎡,含住宅、机房、商业及物业用房、地下建筑等;配套建设室外绿化、道路及广场、电力、消防、停车位等相关设施。容积率3.96,绿化率25.00%。
项目建设分为两个地块,总占地32.75亩。其中地块一占地面积7615㎡(约11.42亩),规划建设168套住宅,总建筑面积37860㎡,含住宅、机房、商业及物业用房、地下建筑等;配套建设室外绿化、道路及广场、电力、消防、停车位等相关设施。容积率3.96,绿化率25.00%。

研报速递
发表评论
发表评论: