





1️⃣低空经济相关介绍
低空经济是由技术革命性突破💥、生产要素创新性配置、产业深度转型升级催生而来,具有高科技🤖、高效能、高质量特征,符合新发展理念的先进生产力质态。
2️⃣低空经济交通工具
🔎类型
直升机🚁、无人机、飞行汽车🚗
🔎产业链
🔺上游→各类低空原材料
🔺中游→低空产品制造🔩、低空飞行、低空保障与综合服务等
🔺下游→运营和各种应用场景
3️⃣市场规模
🔎核心市场
共享出行、货运、短途航空✈️
🔎规模
2023年中国低空经济规模达5059.5亿元,增速达33.8%📈,预计到2026年,低空经济规模有望突破💰万亿元
其中低空飞行器制造和低空运营服务贡献最大,接近55%
4️⃣低空经济催生相关产业
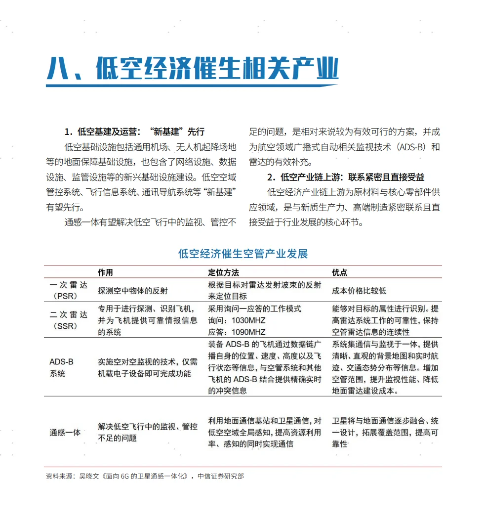
🔎低空基建及运营
通用机场、无人机起降场地等的地面保障基础设施
🔎低空产业上游
原材料与核心零部件⚙️供应领域,是与新质生产力、高端制造紧密联系且直接受益于行业发展的核心环节
5️⃣低空经济应用场景
🌟低空经济+农业🌽
植保无人机助力助力指挥农业,有利可持续发展
🌟低空经济+物流📦
低迷那物流承载压力大💦,低空经济可以为智慧物流和数字化配送提供加速器
🌟低空经济+旅游🧳
随着人们生活水平的体高,不断探索更新奇、有趣的旅游休闲项目
🌟低空经济+巡检🧑🏭
整合巡检服务、提升巡检效率
🌟低空经济+消防🚒
打通消防安全“空中通道”
#低空经济 #无人机 #直升机 #飞行汽车 #飞机
#行业报告 #行业研究 #知识 #学习 #商业
低空经济是由技术革命性突破💥、生产要素创新性配置、产业深度转型升级催生而来,具有高科技🤖、高效能、高质量特征,符合新发展理念的先进生产力质态。
2️⃣低空经济交通工具
🔎类型
直升机🚁、无人机、飞行汽车🚗
🔎产业链
🔺上游→各类低空原材料
🔺中游→低空产品制造🔩、低空飞行、低空保障与综合服务等
🔺下游→运营和各种应用场景
3️⃣市场规模
🔎核心市场
共享出行、货运、短途航空✈️
🔎规模
2023年中国低空经济规模达5059.5亿元,增速达33.8%📈,预计到2026年,低空经济规模有望突破💰万亿元
其中低空飞行器制造和低空运营服务贡献最大,接近55%
4️⃣低空经济催生相关产业
🔎低空基建及运营
通用机场、无人机起降场地等的地面保障基础设施
🔎低空产业上游
原材料与核心零部件⚙️供应领域,是与新质生产力、高端制造紧密联系且直接受益于行业发展的核心环节
5️⃣低空经济应用场景
🌟低空经济+农业🌽
植保无人机助力助力指挥农业,有利可持续发展
🌟低空经济+物流📦
低迷那物流承载压力大💦,低空经济可以为智慧物流和数字化配送提供加速器
🌟低空经济+旅游🧳
随着人们生活水平的体高,不断探索更新奇、有趣的旅游休闲项目
🌟低空经济+巡检🧑🏭
整合巡检服务、提升巡检效率
🌟低空经济+消防🚒
打通消防安全“空中通道”
#低空经济 #无人机 #直升机 #飞行汽车 #飞机
#行业报告 #行业研究 #知识 #学习 #商业

研报速递
发表评论
发表评论: