












智能体概念
核心:自主性(大脑)+行动力(双手),实现任务闭环
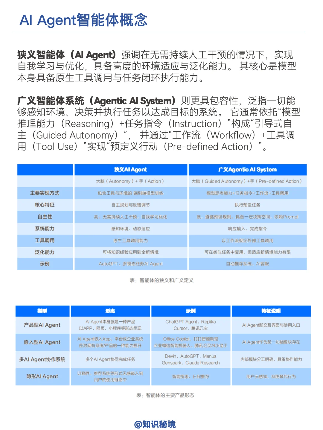
分类:狭义AI Agent(高自主性,原生工具调用)、广义Agentic AI System(引导式自主,预定义行动)
产品形态:产品型、嵌入型、多智能体协作系统、隐形AI Agent
评测体系:模型基础能力测试、通用AI Agent任务测试、特定领域端到端任务测试
能力分级:L1(基础响应与流程执行)、L2(流程范围内自主)、L3(全自主决策)、L4(环境驱动与创造)、L5(组织与领导)
智能体场景盘点
横轴:任务复杂度(低→高)
纵轴:自主规划依赖度(低→高)
四大象限:高效助手(低复杂度+低依赖度)、执行专家(高复杂度+低依赖度)、决策专家(低复杂度+高依赖度)、全能专家(高复杂度+高依赖度)
智能体百大场景:覆盖金融、零售、文旅等14个行业
智能体发展展望
三大趋势:智能协同(群体智能)、感知与推理(多维度世界理解)、执行与应用(泛在化与具身化)
内容来源:腾讯云,gartner,《企业级AI Agent产业落地研究》,页
#行业研究 #aiagent #智能体 #AI智能体 #企业智能体 #企业智能体落地 #行业分析 #智能化转型 #智能化技术
核心:自主性(大脑)+行动力(双手),实现任务闭环
分类:狭义AI Agent(高自主性,原生工具调用)、广义Agentic AI System(引导式自主,预定义行动)
产品形态:产品型、嵌入型、多智能体协作系统、隐形AI Agent
评测体系:模型基础能力测试、通用AI Agent任务测试、特定领域端到端任务测试
能力分级:L1(基础响应与流程执行)、L2(流程范围内自主)、L3(全自主决策)、L4(环境驱动与创造)、L5(组织与领导)
智能体场景盘点
横轴:任务复杂度(低→高)
纵轴:自主规划依赖度(低→高)
四大象限:高效助手(低复杂度+低依赖度)、执行专家(高复杂度+低依赖度)、决策专家(低复杂度+高依赖度)、全能专家(高复杂度+高依赖度)
智能体百大场景:覆盖金融、零售、文旅等14个行业
智能体发展展望
三大趋势:智能协同(群体智能)、感知与推理(多维度世界理解)、执行与应用(泛在化与具身化)
内容来源:腾讯云,gartner,《企业级AI Agent产业落地研究》,页
#行业研究 #aiagent #智能体 #AI智能体 #企业智能体 #企业智能体落地 #行业分析 #智能化转型 #智能化技术

研报速递
发表评论
发表评论: