










研究了2025年上半年的奶粉市场数据,发现了一些有意思的变化:
👉 市场整体“量价齐升”:销售额增长超21%,均价突破372元,但不同价位段分化明显。超高端奶粉(≥2115元)销量暴涨86.7%,而低价位段占比虽高却开始下滑,消费升级趋势藏不住啦!
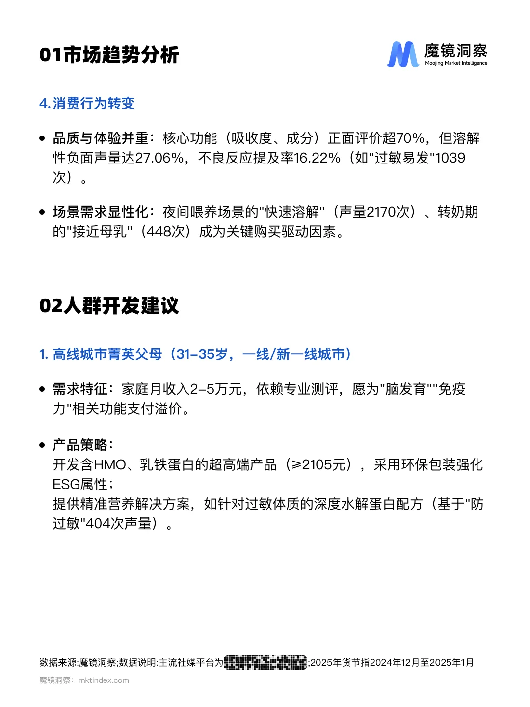
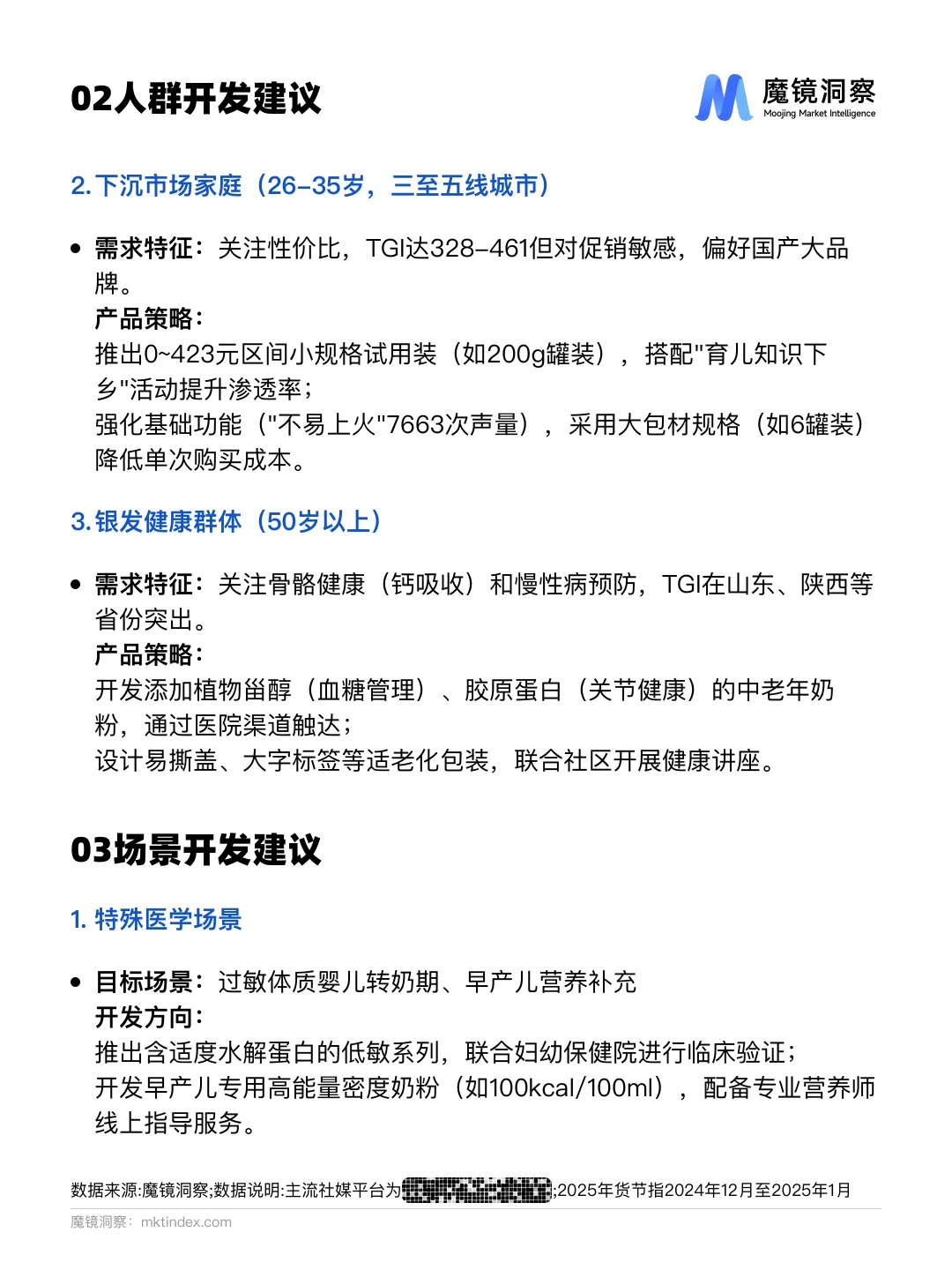
👉 低敏奶粉成“黑马”:销售额同比涨75.9%,均价高达444元,成为高增长的细分品类。越来越多的家长开始注重宝宝过敏体质问题,成分党的需求越来越明确~
👉 功能成分是关键:像乳铁蛋白、HMO、OPO这些成分,成了高端奶粉的“硬通货”。飞鹤星飞帆卓睿、美赞臣蓝臻等含功能配方的产品销售额翻了几倍,家长愿意为“脑发育”“免疫力”等功效买单。
👉 消费场景更细分:比如夜间喂养要“速溶”,转奶期要“接近母乳”,甚至礼品市场也出现定制化礼盒……奶粉不再只是口粮,更是明确方案!
你的选择跟上趋势了吗?
→ 高线城市的爸妈是否更看重功能性成分?
→ 下沉市场的家庭如何平衡性价比和品质?
→ 你会为特定场景(比如夜奶、外出)专门选奶粉吗?
快来聊聊你的选择心得或困惑吧👀
#奶粉 #行业分析 #研究报告 #AI工具 #市场发展趋势 #行业研究
👉 市场整体“量价齐升”:销售额增长超21%,均价突破372元,但不同价位段分化明显。超高端奶粉(≥2115元)销量暴涨86.7%,而低价位段占比虽高却开始下滑,消费升级趋势藏不住啦!
👉 低敏奶粉成“黑马”:销售额同比涨75.9%,均价高达444元,成为高增长的细分品类。越来越多的家长开始注重宝宝过敏体质问题,成分党的需求越来越明确~
👉 功能成分是关键:像乳铁蛋白、HMO、OPO这些成分,成了高端奶粉的“硬通货”。飞鹤星飞帆卓睿、美赞臣蓝臻等含功能配方的产品销售额翻了几倍,家长愿意为“脑发育”“免疫力”等功效买单。
👉 消费场景更细分:比如夜间喂养要“速溶”,转奶期要“接近母乳”,甚至礼品市场也出现定制化礼盒……奶粉不再只是口粮,更是明确方案!
你的选择跟上趋势了吗?
→ 高线城市的爸妈是否更看重功能性成分?
→ 下沉市场的家庭如何平衡性价比和品质?
→ 你会为特定场景(比如夜奶、外出)专门选奶粉吗?
快来聊聊你的选择心得或困惑吧👀
#奶粉 #行业分析 #研究报告 #AI工具 #市场发展趋势 #行业研究

研报速递
发表评论
发表评论: