









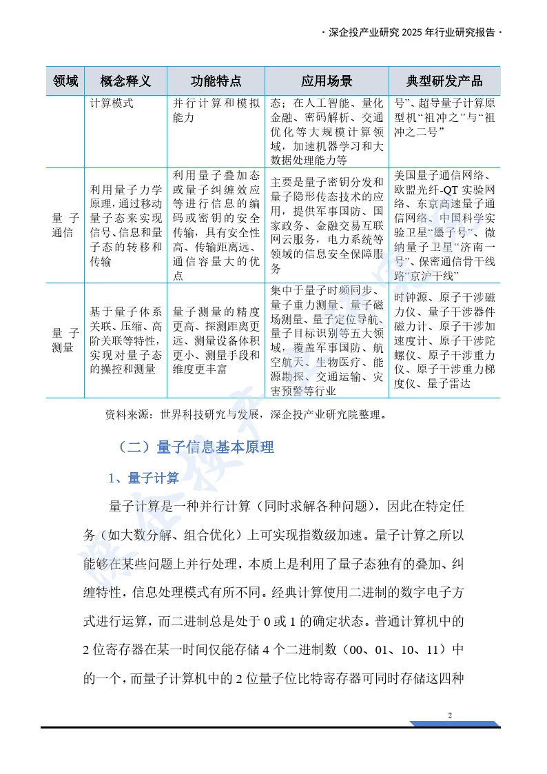
2025年量子信息行业研究报告\n——量子信息是前沿战略技术,含量子计算、通信、精密测量三大领域,中美主导全球发展。\n——2024年全球行业规模80亿美元,预计2035年达9089.1亿美元;中国2024年规模18.4亿美元,2035年将超2600亿美元,全球企业626家,美国(176家)、中国(107家)占比超45%。\n——量子计算2024年全球规模50.4亿美元(中国12.7亿),超导、中性原子、离子阱为核心路线,IBM、谷歌及中国本源量子(“本源悟空”)、中科大(“祖冲之”“九章”)领跑,云平台中美欧三足鼎立。\n——量子通信2024年全球12.9亿美元(中国2.8亿),QKD、PQC、QRNG为核心,中国“京沪干线”等基建领先,美国侧重PQC商用。\n——量子精密测量2024年全球16.74亿美元(中国3亿),2035年中国预计达9.8亿,原子钟、重力仪等逐步商用,应用于导航、医疗等领域。\n \n左下角【购买同款】拍下即可获取完整版\n \n找报告,报告定制服务,市场调研,行业调研等,找我们,一对一贴心服务!\n#行业报告 #白皮书 #市场调研 #报告 #行业调研 #行业趋势 #研究报告 #行业研究 #行业分析报告 #行业分析

研报速递
发表评论
发表评论: