行业资讯

加入亿拓客·流量大师 撬动财富之门!!!

行研指标01| 如何理解市场规模

wang 2025-10-13 行业资讯
行研指标01| 如何理解市场规模

行研指标01| 如何理解市场规模

行研指标01| 如何理解市场规模

行研指标01| 如何理解市场规模

行研指标01| 如何理解市场规模

行研指标01| 如何理解市场规模

行研指标01| 如何理解市场规模

行研指标01| 如何理解市场规模

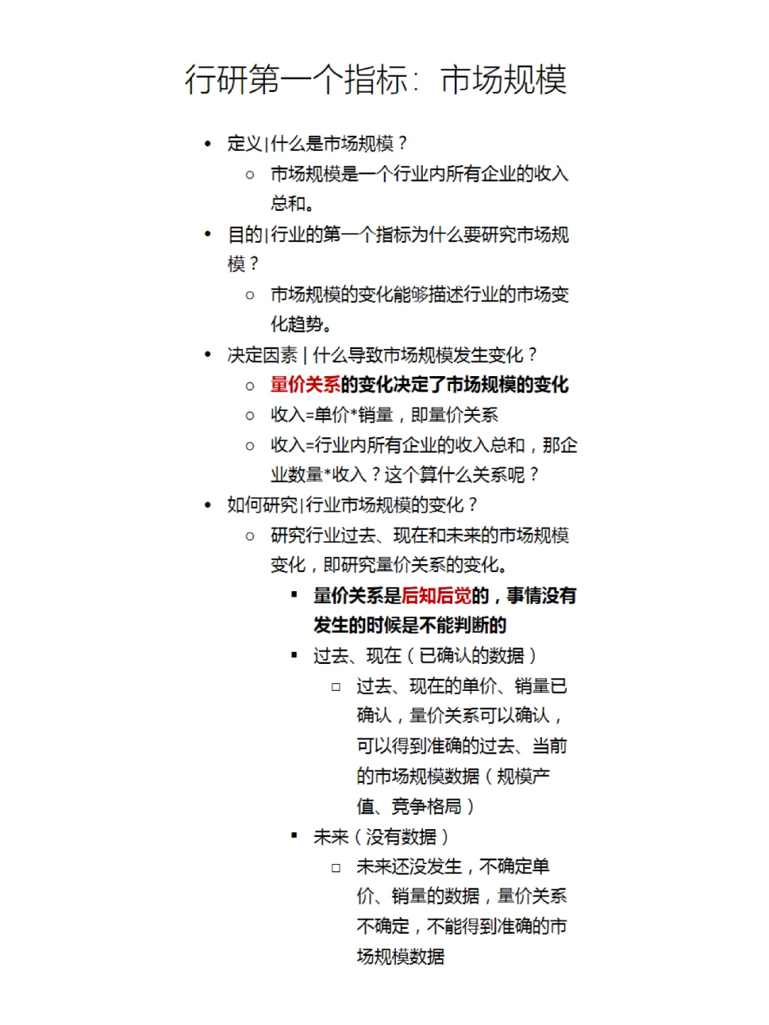
定义|什么是市场规模?\n目的|行业的第一个指标为什么要研究市场规模?\n决定因素 | 什么导致市场规模发生变化?\n如何研究|行业市场规模的变化?\n1.未来市场规模的变化如何判断?\n2.供需关系的变化如何确认?\n3.影响供需关系的这些因素的影响力如何传导到量价关系?\n \n#行研研究  #市场分析  #商业前策\n#供需关系  #供需关系分析  #量价关系\n#竞争格局  #行业竞争分析  #PEST

猜你喜欢

发表评论

发表评论: