研报速递
首页
行业资讯
热门搜索
加入亿拓客·流量大师 撬动财富之门!!!
首页
»
行业资讯
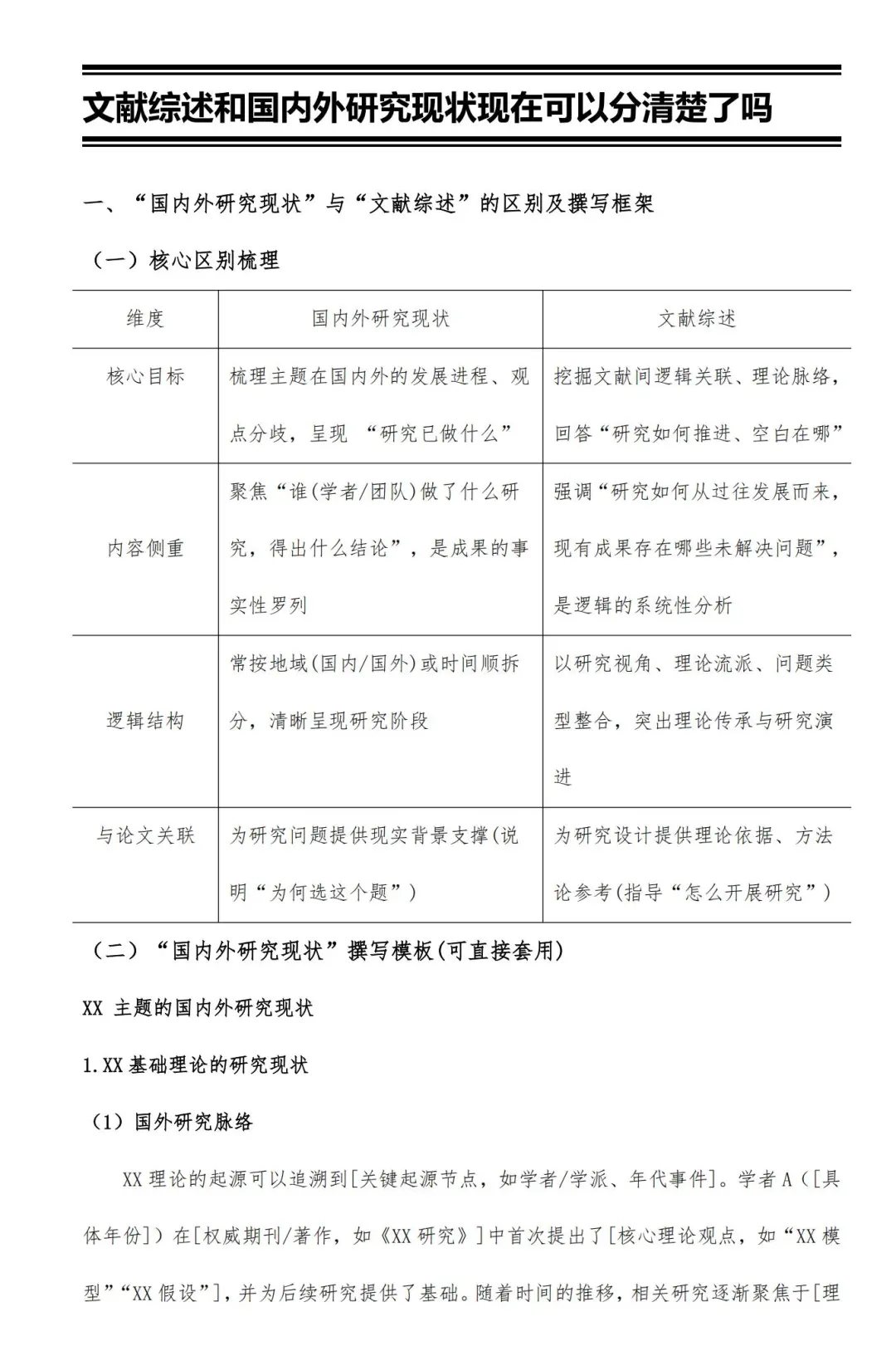
» 导:分不清文献综述和国内外研究都去看这篇
行业资讯
加入亿拓客·流量大师 撬动财富之门!!!
导:分不清文献综述和国内外研究都去看这篇
wang
2025-10-13
行业资讯
导:分不清文献综述和国内外研究都去看这篇
大学生活分享篇
#论文辅导
#论文写作
#论文指导
#毕业论文
#今天论文写了吗
#文献综述模版
#文献综述
#国内外研究现状
#不懂就问有问必答
上一篇:
原来半天,真的可以写完论文初稿啊啊啊😭
下一篇:
文心一言+文献综述=绝杀!
猜你喜欢
第37集 独家|券商质疑产品造假背后:CEO那道不为人知的“禁言令”
上海市蒂艾孚网络科技有限公司
545万!中信建投IPO项目券商会计师采购成交候选人
上海市蒂艾孚网络科技有限公司
5月券商金股出炉!
上海市蒂艾孚网络科技有限公司
已经涨了几倍十几倍,但券商说光模块还只是元年
上海市蒂艾孚网络科技有限公司
券商新客理财薅疯了️新手闭眼冲无套路
上海市蒂艾孚网络科技有限公司
4月全国券商200多家分支大洗牌!这几个省市已经卷疯了…
上海市蒂艾孚网络科技有限公司
发表评论
发表评论:
取消回复
发表评论
发表评论: