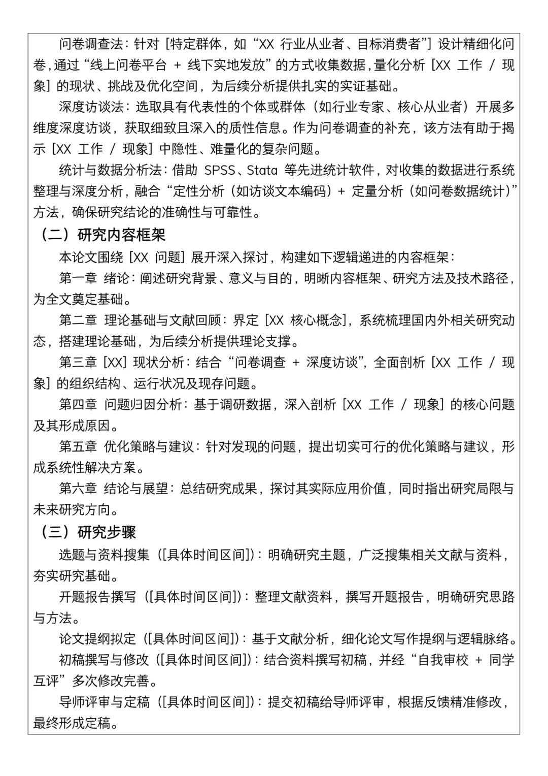
研报速递
首页
行业资讯
热门搜索
加入亿拓客·流量大师 撬动财富之门!!!
首页
»
行业资讯
» 原来这就是导师喜欢的开题报告,直接照着抄
行业资讯
加入亿拓客·流量大师 撬动财富之门!!!
原来这就是导师喜欢的开题报告,直接照着抄
wang
2025-10-13
行业资讯
原来这就是导师喜欢的开题报告,直接照着抄
#论文辅导
#开题
#论文指导
#开题报告
#论文排版
#文献综述模版
#毕业论文格式排版
#论文开题攻略
#研究生论文
#论文初稿
上一篇:
🤯谁能懂啊!面对开题报告真的想原地爆炸
下一篇:
宁德时代2022-2024年财务报告分析‼️‼️
猜你喜欢
大瓜!某券商刚上任一美女领导!
上海市蒂艾孚网络科技有限公司
券商“三中一华”高管薪酬,超乎市场想象
上海市蒂艾孚网络科技有限公司
各大券商App悄悄上架保险,与传统银行渠道有何不同?会影响保险代理人吗?
上海市蒂艾孚网络科技有限公司
券商业绩普增却被显著低估//平安银行核心价值解析//由“黄金热”想起2015年牛市//“友文A指三次探底”估计已成功(六)
上海市蒂艾孚网络科技有限公司
监管火力全开 28天16张罚单砸向7家券商,严打“两融绕标”
上海市蒂艾孚网络科技有限公司
国际金融报采访优美利投资总经理贺金龙:券商融资火热开局:1月发债规模同比激增逾两倍
上海市蒂艾孚网络科技有限公司
发表评论
发表评论:
取消回复
发表评论
发表评论: