研报速递
首页
行业资讯
热门搜索
加入亿拓客·流量大师 撬动财富之门!!!
首页
»
行业资讯
» 孤独症行业影响力报告(四)行业篇
行业资讯
加入亿拓客·流量大师 撬动财富之门!!!
孤独症行业影响力报告(四)行业篇
wang
2025-10-12
行业资讯
孤独症行业影响力报告(四)行业篇
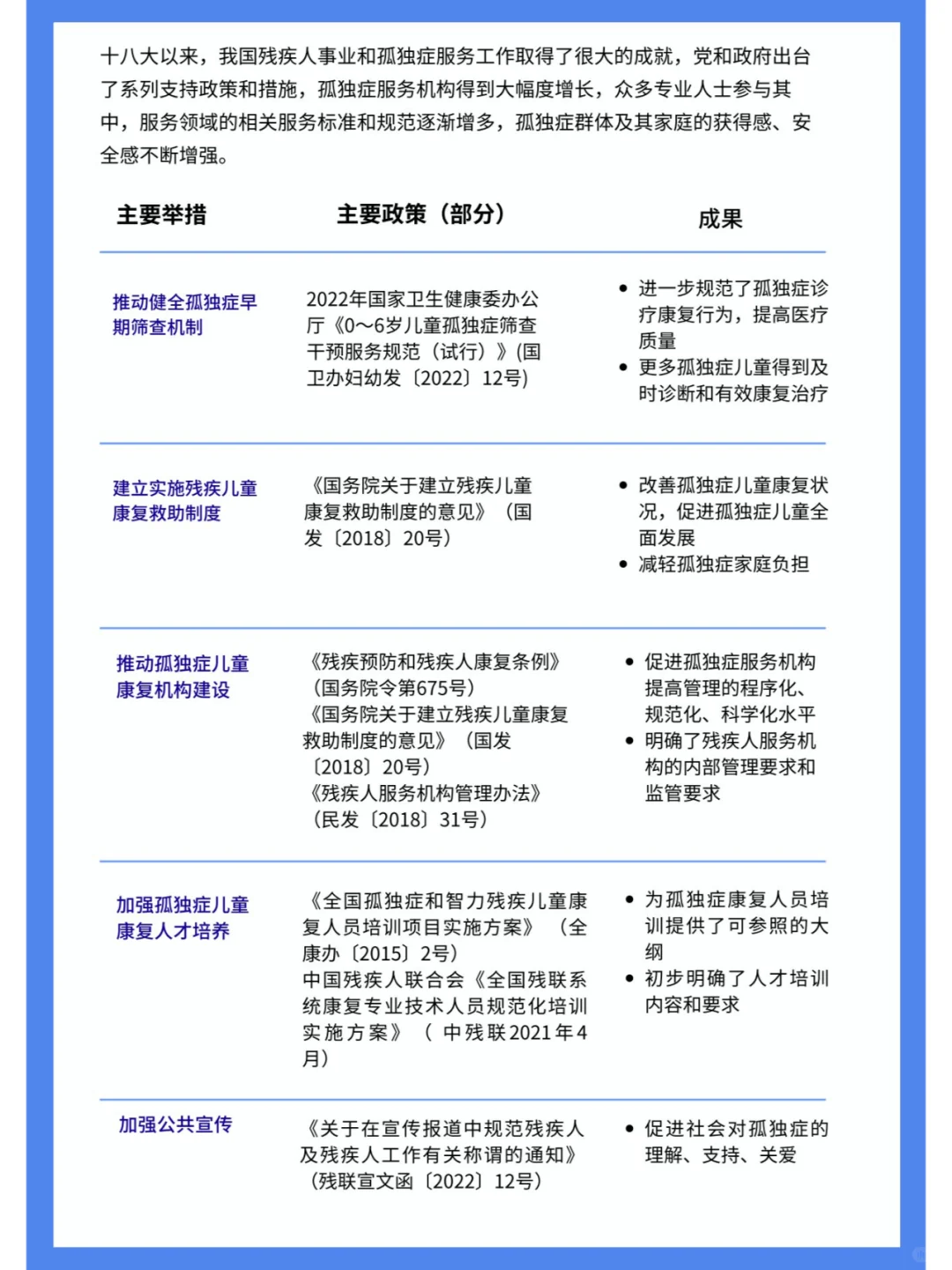
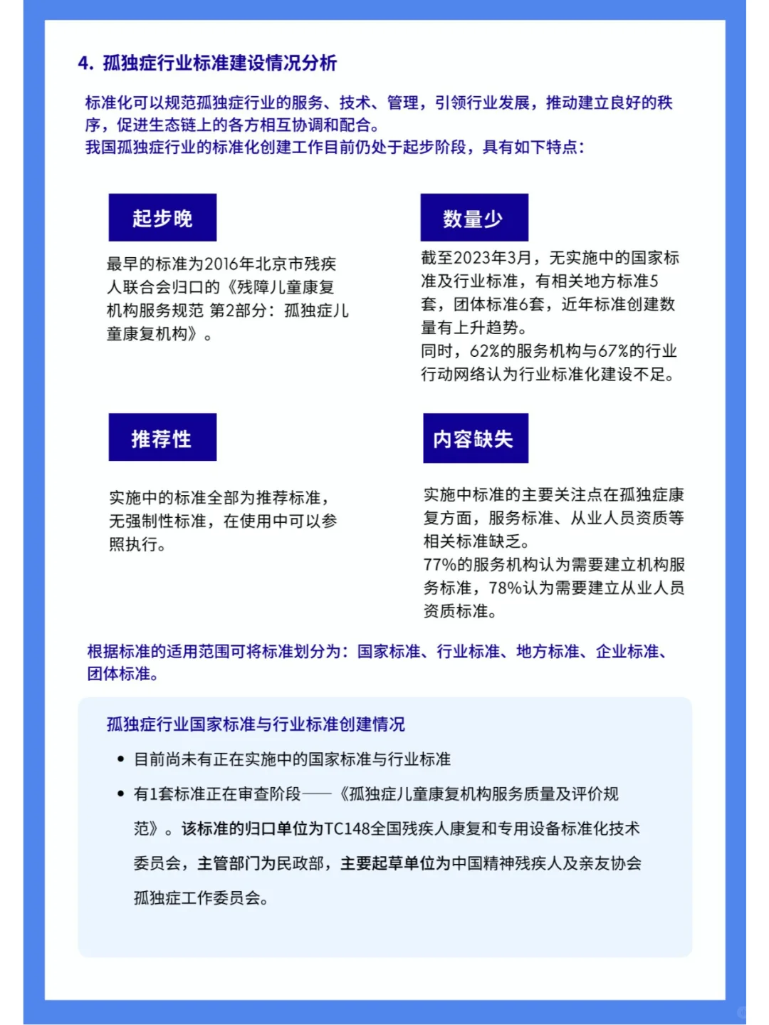
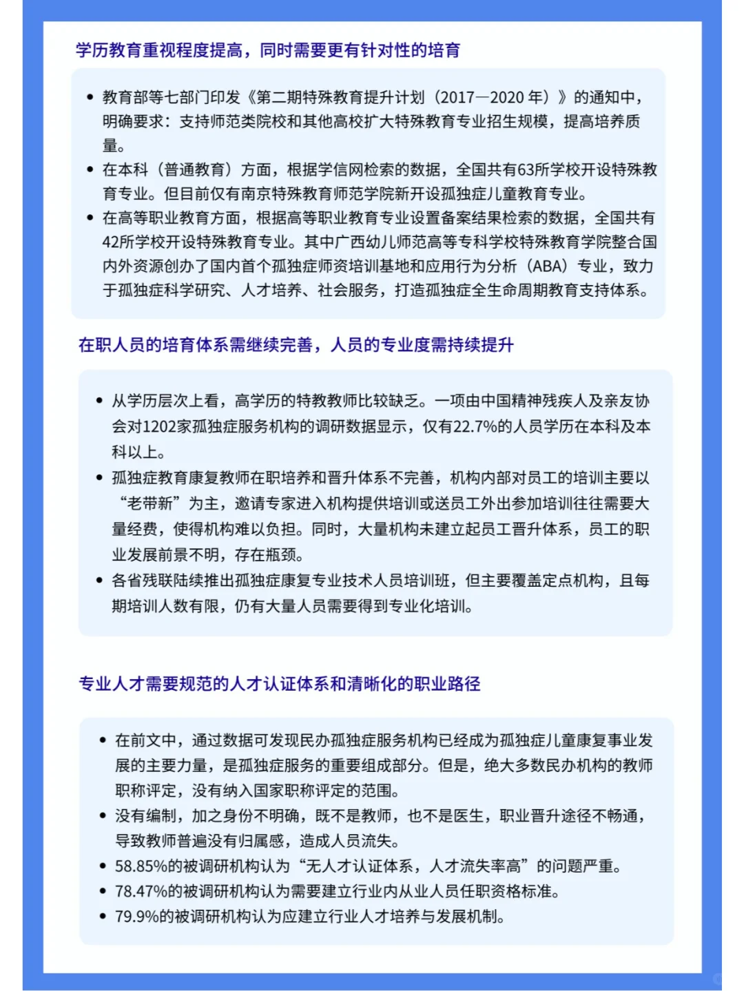
这是一份目前最全面的孤独症行业分析报告,共分四个篇章,此为第四篇章,孤独症行业是怎样的现状?请#特教行老师 和机构查收审阅。 #孤独症
上一篇:
中国药品市场分析
下一篇:
2024家用冰箱市场简析报告
猜你喜欢
一季度利润暴跌23%,券商却连夜喊“买入”?深扒汇川技术,才发现套路这么深.
上海市蒂艾孚网络科技有限公司
把钱从小券商转到大券商
上海市蒂艾孚网络科技有限公司
保险、券商资金——流向何处
上海市蒂艾孚网络科技有限公司
港卡开好后,入金、换汇、选券商一站搞清!
上海市蒂艾孚网络科技有限公司
东方证券千亿并购深度解读:券商整合大时代
上海市蒂艾孚网络科技有限公司
频繁交易=给券商打工(股民修炼手册第二卷)
上海市蒂艾孚网络科技有限公司
发表评论
发表评论:
取消回复
发表评论
发表评论: