
▶恳请诸君慷慨点赞+关注,欢迎添加V信 qishiyanshe,给予转发,将公众号设为星标,快速接收到新文章。
▶更多详尽且及时的信息,尽在知识星球 https://t.zsxq.com/uejax!
机构研报:深度解析市场动态 、直击行业核心观点、实时追踪热点事件
题材表格:结构化整理投资逻辑
游资观点:捕捉市场风向标市场风向标
【风险提示/免责声明】:以下所有信息均系通过公开市场渠道、社交媒体网络平台以及券商机构观点等多元途径收集与整理而成,旨在作为信息共享之用。文中提及的任何个股及相关观点,均不构成任何形式的投资建议或决策参考。若文中或图中存在侵权内容或违反信息披露规则的情况,敬请通过后台留言与我们取得联系
投资有风险,入市需谨慎
时讯
1
沃什在听证会上核心表达三点:
1. 货币政策将保持独立,不受特朗普等政治人物压力影响;
2. 低通胀是美联储的“防护盾”,只要通胀稳住,就能抵御批评、守住独立性;
3. 明确美联储必须对通胀负全责,通胀本质是政策选择,同时承诺不越权、恪守国会赋予的职责。
总结:强调美联储独立决策,以严控通胀为核心来维护自身权威与政治中立,整体相对偏鹰派
2
美伊局势后市场进入点了一个什么阶段:
1.初期,石油化工
2.中期,化工非油能源
3.后期,大科技资源金属修复
近期围绕光相关,光上下游、涨价等。下一步炒什么?
给大家三个科技新物料的方向:
金刚石散热:沃尔D、四方D、力量ZS等
玻璃基板:沃格GD、帝尔JG、联赢JG
陶瓷基板:富乐D
为什么是这三个方向,为什么这里如此重要?
需要结合自我理解力,想想为什么最近光...
另外,4月底的商业航天催化不断,不要被纯业绩的思维干扰,把握重大事件催化机会。
3
❗️【天风电新&汽车】昨晚到今晨的一些重点-0422
———————————
1、【财报线】
海外:✅【穆勒工业】:26Q1财报beat,盘中涨11%+盘后再3%,核心盈利能力继续提升,#铜加工北美本地化产能非常稀缺+ 完成对Bison Metals的收购,主要生产工业管,产能约为2-3万吨,侧面证明美国本土产能的建设难度。对标公司【海亮股份】,继续看好铜管+铜排+铜管件放量,北美制造业回流+数据中心高弹性标的。
国内:✅【东方电缆】:26Q1财报beat,不仅收入+34%、扣非归母净利+34%,远超市场预期。同时26Q1合同负债25亿,同+180%,环比+6%;存货43.6亿元,同+93%,环+10%。
海外布局上,设新加坡分公司,看东南亚市场上海风和电力互联上的订单落地。看好新一轮周期起点,订单和业绩超预期。
✅【欧陆通】:25Q4承压已沟通过(主要缺卡+上游涨价),但第一次真正意义公开阐述google“❗️现已与海外头部CSP Google达成GPU电源合作,并与AMD、juniper…”。继续看好#国产链+Google带来的弹性。
2、【涨价线】✅铜箔:新增载体铜箔需求增量,1.6T+部分800G光模块采用,对27年电子箔拉动10%;但由于载体箔高垄断(90%在日本三井,少部分在欧洲卢森堡,其他几乎为0)市场,故进一步加速紧张。
硬币的另一面,从设备泰金反馈,海外+台湾铜箔厂还没大扩产(他的主要客户),有望1)加速国产替代;2)景气度延长。继续看好板块。
✅涛涛车业:这是两年多来在北美第一次在涨批发价的同时,同步涨指导销售价格(先指导价,再批发价),这20天观察消费者在涨价后反馈非常好。
涛涛=北美产能构建壁垒+景气度高涨价+超额收益。
3、【SPX线】路透社披露其招股书信息,两个重点:
1)25年资本开支共207亿美元,较24年翻倍,其中127亿美元用于人工智能领域。
2)星链已成为盈利主要来源,25年贡献了44.2亿美元的营业利润,而亏损来自x AI。
本轮关注#SPX上市带来的设备、材料供应链投资机会,新增【科达利】(首次更新单颗星30-40w价值量)。
4、其他底部值得左侧期待的一季报(有点预期差):金龙汽车、璞泰来、科达利、金风科技H、天润工业、思源电气、安靠智电等。
左侧的新技术:关注amd-日月光-环旭电子的变化。
———————————
欢迎交流:孙潇雅



行业观点
1
【天风新材料 一论玻璃基封装载板】如何看待玻璃基封装载板的前景和壁垒?—20260421
封装载板是封装测试环节中的关键载体,每一轮封装载板的发展,都对芯片性能的提升起到了重要作用。当前,伴随摩尔定律放缓,先进封装成为进一步推动半导体发展的重要路径之一。其中,除了封装方式进步外,寻找更加优越的先进材料也是重要方向。作为年度策略重点推荐的领域,本文系第一篇报告,将重点分析玻璃基封装载板优势和工艺。
#玻璃基封装载板为何可作为下一代载板?为适应封装发展需求,IC载板经历了金属基板、陶瓷基板、有机基板等多次演进,基本按照15年为一个更换周期。据英特尔估计,使用有机材料在硅基封装上缩放晶体管,很有可能在未来几年撞到技术的极限,寻求下一代封装基板成了必然选择。与主流有机基板相比,玻璃在平坦度、热稳定性和机械稳定性当面都有更好的表现。在2.5D/3D封装领域,相对TSV,玻璃材料没有自由移动的电荷,介电性能优良,CTE与硅接近,以玻璃替代硅材料的TGV技术可避免TSV所产生的问题。同时,TGV技术无需制作绝缘层,降低了工艺复杂度和加工成本。
#玻璃基封装载板的技术壁垒体现在何处?玻璃载板壁垒主要体现在成孔、沉铜、重布线层等。1)成形高品质通孔:玻璃通孔的成形工艺需要满足低成本、高精度、小尺寸、细间距、侧壁光滑、垂直度好等要求。当前,激光诱导刻蚀法具有低成本、一致性好等优势,应用前景较好,成为TGV厂商主要探索方向;2)高质量填充通孔:高质量填充通孔需解决:①成本和效率:与TSV不同,TGV的孔径相对较大,且多为通孔,这会导致电镀的时间和成本将增加;②玻璃与常用金属的黏附性:玻璃表面平滑,容易造成玻璃衬底与金属层间的分层,引致金属层卷曲,甚至脱落等;3)重布线层技术:玻璃基板上RDL难点在于:①玻璃表面光滑,对金属铜粘附力较弱,容易产生金属层卷曲、脱落等;②为适应更高的互联密度等,需要更窄线宽线距等。
☎️详情请联系:鲍荣富/王丹
2
关注一下 戈碧J
①TGV玻璃基板更新:
已进入台积电、日月光、三星实验线。给三星、日月光为直供,给台积电通过沃格光电间接供应。
台积电今年下半年开启中试线,27年下半年量产,三星更快,预计27年上半年正式规模化量产。成本优势下,海外客户采购国内玻璃原片意愿高。
国内主要TGV玩家京东F、沃格、厦门YT等。
目前主要是310规格,单片700元(康宁1200元),良率90%左右,毛利率70%+,510已经送样,预计Q3上中试线。
3
【长城机械】机床板块是否迎来拐点?
#1、业绩周期见底: 2020-2022年,国产机床业绩持续高增长;2023-2025年随着需求边际减弱、价格战导致毛利率下滑,机床企业业绩增长放缓,部分甚至在24-25年有所下滑。站在26年初,我们认为机床板块已迎来业绩拐点。
#2、订单趋势复苏: 数据显示,全球机床订单自25年开始有明显复苏迹象,并呈现逐季加强趋势。最典型的即日本机床行业,其总订单25年增长8%(26Q1为26%),其中外需订单25年增长12%(26Q1为35%)。中国机床行业订单25年增速为9%,25年自日本采购的机床订单增速为16%(26年前2月增速为49%)。详细数据请参考上图。
#3、产业链安全能否再讲? 2021-2022年随着工业母机(即机床)的战略地位不断拔高,主题催化大幅拉升板块股价,随后主题溢价逐步消失。站在2026年,在经历美以伊战争导致的能源安全扰动之后,我们认为#制造安全 也将逐步得到重视,机床作为工业母机,当前进口依赖度接近30%(进口机床中约42%来自日本),尤其是中高端机床进口依赖度更高,有望得到更多政策支持和关注。
观点:乔锋智能的业绩高增是否为孤例?我们认为不是的,沉寂3年的机床板块,正在迎来订单好转(EPS提升)与产业链安全主题(PE提升)的戴维斯双击时刻,#建议重点配置:国盛ZK、乔锋ZN、华中SK、纽威SK、海天JG、创世J、科德SK等。
若研究有助力,烦请派点以支持
高钨价下的刀具突围之路:华锐精密刀具小型化,抢滩高钨价时代红利
4
【国投机械】机床展交流反馈01:
今天我们组织了上海机床展公司交流,内容总结如下:
1、#需求及景气。总体需求保持平稳向上,从我们交流几家主要机床主机厂来看,Q1各家公司的订单增速区间集中在10-30%,内需增速优于外需,部分公司增速更高,全年展望龙头增速或在20%-30%。从反馈的下游行业来看,高景气行业集中在3C、AI(液冷)、新能源(储能)等领域,其中#液冷应该是今年增量最大的领域,预计增速在在几倍量级,其中乔锋率先推出AI液冷解决系统方案。
2、#竞争及盈利。经过前几年的行业下行和探底后,目前机床价格及利润率基本保持稳定,盈利底基本夯实。
3、#核心零部件。今年以来受原料上涨影响,核心部件THK的机床用丝杠涨价约10%,外资数控系统也在酝酿涨价,华数系统价格稳定,下游还是3C、五轴较好。
4、#新产品。除了原有产品常规立加、五轴等产品外,磨床成为增量,本次纽威及秦川均推出较为成熟的磨床设备,纽威的内螺纹及外螺纹磨床均在展出,稳定加工P1精度丝杠副产品,秦川反馈螺纹磨床已排产至年底。
核心结论,当前机床行业底部持续复苏,AI敞口较大的公司会率先走出独立行情,继续关注#乔锋ZN,重点关注纽威SK、津上JC及创世J!
欢迎交流!国投机械 朱宇航/欧阳天奕
5
重视#徐工JX 难得的底部机会
汇兑是大环境影响,公司相对同行,影响算小的。
工程机械的底层逻辑没有变,徐工也仍然是矿山机械的王者。
27年股权激励目标是100亿利润,现在是11倍,是高确定性的稳健收益机会,适合注重长期绝对收益的领导。
算力&光&存储
1
【杭电GF】Q1曙光初现,Q2/Q3利润将迎来爆发
1、公司2026Q1归母净利润8084万元,同比增长280%(其中铜箔业务亏损约800万元,目前铜箔价格有明显上涨,全年该业务将实现盈利)。按公司一季度公司出货250万公里预估,平均单公里净利润30元+。1、2月份订单主要是去年签订,因此价格较低,3月的订单主要为1月签订,彼时价格刚刚进入上涨初期。因此Q2/Q3业绩更值得期待。
2、Q2公司预计出货在300万公里,90%为657A2,按照平均180元/公里价格测算,预计Q2利润在4亿+;8月起公司月产能增加50万公里,Q3出货量400万公里,预计利润在6亿。
3、公司北美业务已取得实质性突破,空芯光纤产业化进展顺利(与杭州光机所罗素中心合作,或成为2线厂商第一个突破的),今年约10X、明年6-7x,估值具备性价比,当前位置重点关注。
2
【富乐D】更新:
1)光模块TEC陶瓷基板全球第一,目前已给光模块客户大批量稳定出货;
2)全资子公司杭州之芯,半导体静电卡盘,适配7nm以上先进制程;
3)公司诉求理顺,季报后公开市场交流。目前公司光通信逻辑并未被市场认知,预期差大
3
❗️【天风电新】铜箔(6):载体接棒HVLP,国产替代和利润率空间再上新台阶-0421
———————————
#核心逻辑:1.6T+部分800G光模块采用载体铜箔,载体铜箔本身是个高度垄断(90%在日本三井,少部分在欧洲卢森堡,其他几乎为0)市场,且载体原本下游存储芯片也在快速增长,故认为易于出现紧张,从而加速国产化。
载体(DTH)市场有多大?考虑90%份额在三井,根据三井产能和销售额数据推算/90%预计25年市场在接近40亿。
1)产能:目前年产能在5800万平, 27/30年扩至6240/6600亿平(未考虑良品率,预计较低)
2)销售额:三井25Q4铜箔收入17亿元,RTF&HVLP铜箔销量5670吨(其中HVLP 1650吨),HVLP均价按22W RTF按照14W,则载体收入在8亿,年化则在32亿,按照单价100元,对应量在3200万平。载体(DTH)细分下游是什么?包括高端消费电子(苹果)、存储(BT载板)、部分800G&1.6T及以上光模块。标准情况下预计单只1.6T光模块耗用载体铜箔0.03平,若考虑70%良率,耗量在0.04平,按照27年8000万只光模块预计新增需求320万平。800G光模块考虑80%良率单只耗量0.02平,27年5000万只 40%渗透率则需求40万平,合计需求【360万平】,拉动约10%的需求。
投资观点
表观看光模块27年只拉动10%需求,但核心是被日企高度垄断且三井扩产较为克制,27年较25年,30年较27年均仅增加360万平。而下游存储、光模块均是高速增长,我们认为越往后越容易出现紧张。
此外,三井今年4月起涨价12%,涨价原因为NV Rubin等先进架构的放量。单平载体铜耗量不到30g,铜价每涨1W成本上升0.3元。而价格端100元涨12%变成112元。
其次载体铜箔利润率有望达40%,单平净利40-50元算,若28年8000万平行业需求,对应30-40亿利润市场,若相关标的拿下1/3份额,利润空间达10亿+,给20X,市值空间200亿+。
建议重视载体铜箔涨价&国产替代机会,首推【德福】、【方邦】(存储、800G放量在即)。
此外,不仅载体铜箔,看好铜箔全板块涨价,HVLP产能&进展最为领先【铜冠】,低估值【诺德】、【海亮】,其他逻辑加持的光模块【嘉元】,固态【中一】。
———————————
欢迎交流:孙潇雅/张童童
4
【杭电GF】Q1曙光初现,Q2/Q3利润将迎来爆发
1、公司2026Q1归母净利润8084万元,同比增长280%(其中铜箔业务亏损约800万元,目前铜箔价格有明显上涨,全年该业务将实现盈利)。按公司一季度公司出货250万公里预估,平均单公里净利润30元+。1、2月份订单主要是去年签订,因此价格较低,3月的订单主要为1月签订,彼时价格刚刚进入上涨初期。因此Q2/Q3业绩更值得期待。
2、Q2公司预计出货在300万公里,90%为657A2,按照平均180元/公里价格测算,预计Q2利润在4亿+;8月起公司月产能增加50万公里,Q3出货量400万公里,预计利润在6亿。
3、公司北美业务已取得实质性突破,空芯光纤产业化进展顺利(与杭州光机所罗素中心合作,或成为2线厂商第一个突破的),今年约10X、明年6-7x,估值具备性价比,当前位置重点推荐。
5
【中泰通信】光芯片上涨点评0422
今日光芯片高走,长光HX、永鼎GF等快速涨停,主要系光模块未来两年需求明确,光芯片短缺严峻,# 高产能充分打开想象空间,且客户导入加快,存在较大预期差和空间。
建议关注:源杰KJ(龙头)、# 长光HX(20台MOCVD设备,全部打满对应1.5e左右产能,eml/cw海内外客户验证,预期差大)、# 仕佳GZ(扩产对应3-4kw产能,cw光源验证)、# 永鼎GF(光芯片原海思团队,质量最优,年底产能预计翻倍、eml/cw海内外出货)、# 云南ZY(上游磷化铟材料量价齐升)
风险提示:产业进展不及预期。
☎详细空间测算欢迎联系中泰通信团队及对口销售
6
🧧徕木GF:顶尖拿卡渠道,规划算力16000P,一期4000P投入运营
🌹算卡紧缺,获卡渠道成租赁厂商最核心竞争力
➡️据此前英国金融时报报道,时代之门是中国b200最大销售商之一,卖到中国10亿美元货值的卡,有4亿美元是时代之门销售的。
➡️时代之门第一大股东是华纪元(51%),第二大股东徕木股份(34%),在硅谷有实验室,#在新加坡设有供应链中心,合作伙伴包含阿里、字节。
➡️核心人物是实控人周效瑜,十年ai经验,8年海外经验,在十几个国家搞分布式AI算力,拿卡的渠道和资源都是顶尖的。
🌹打造中国版“世纪之门”,东数西算示范工程
➡️时代之门与湾沚区人民政府签约,一期共投资10亿元智算中心项目在25年底投产运营。一期工程可容纳4000P算力,每秒能完成四千万亿次浮点运算。项目总规划16000P,后续算力提升空间充足。
🌹已和时代之门销售口沟通,#他们现在B300拿卡渠道顺畅。获卡稀缺标的,重点推荐~
7
【国盛电子】❗❗❗再论卓胜W重大预期差——打造光电芯片一体化平台
自公司SiGe产能去年底ready以来,我们认为目前市场的主流认知仍停留在:公司意在对标Tower打造硅光代工业务。但根据我们的交流与观察,公司的战略野心远不止于此。
☀️首先,从工艺能力上来看,芯卓与Tower基本对标,因为在卓胜微还是Fabless的时候,基本就是找的Tower代工,芯卓的出现就是为了逐步取代Tower完成产业链一体化。以SiGe工艺为例,其不仅是制造EIC电芯片(TIA/Driver)的核心工艺,也在制造硅光芯片探测器中发挥了重要作用;此外,细究PIC硅光芯片(包含调制器、探测器等有源器件,以及波导等无源器件)的制造流程,SOI是核心衬底,这与芯卓全力扩产的12寸SOI产线也不谋而合。
☀️其次,从业务模式上来看,未来芯卓会与Tower的发展路径大有不同。目前Tower的硅光代工业务正在全力服务于zjxc等全球头部光模块厂商,以满足下游英伟达等海外客户的需求,我们认为芯卓如果走同样的路径会在供应链认证等方面消耗过多时间。但回过头来看,国内光模块产业链仍是一片蓝海,此外芯卓并不局限于代工这一环节,结合近期公司招聘动态,我们认为未来公司会通过内生孵化以及外延收购来补全光电芯片设计能力,从而打造一体化平台,全力配合国内互联网客户迎接国产算力大时代!
☀️最后,针对主业射频业务,我们可以看到市场已经交易出400-500亿的市值底部,26年仍会在需求承压的背景下继续消化折旧压力,但PAMiD大模组、国内外大客户合作等方面都较为顺利。
跟踪射频行业多年以来,我们认为竞争格局最差的时刻已经过去,不管是Skyworks和Qorvo的合并以收缩中国市场布局,还是国内射频供应商竞争动态的好转,供给侧都是在边际改善,静候需求侧的边际向上,下一波6G周期也已经不远。
详情欢迎交流~
8
【中信电子】持续重点关注存储,看好超级成长而非超级周期
我们坚定看好存储超级成长趋势,3月底以来加大力度:
成长性一看token:Agent AI时代存力为核心,KV Cache显存容量和上下文长度呈线性增长关系,当序列长度从1k提升至128k token时,KV Cache占用从0.5GB提升至64GB,需求远超硬件配置增速,存力为核心卡点。
成长性二看长协: 更多巨头/csp谋求和原厂签订长协,存储转向AI时代战略资源,预计存储原厂保持高毛利率的持续性强于以往任何一个周期。
供给端扩产瓶颈明确,#短期供给紧缺逻辑强化:昨日日本地震,铠侠2家NAND工厂(全球NAND产能占比5%-8%)计划停工检查1~3天;由于良率及同容量晶圆消耗多,HBM4进展放慢,原厂回退供给HBM3E为主,同时三星EOL LPDDR4/LPDDR4X,强化供给紧缺逻辑。
我们再次重申我们的观点,在AI强需求驱动下,本轮存储是超级成长而非超级周期,行业迎长周期范式转移,预计供不应求至少持续至2027年,涨价贯穿2026全年。佰维存货由25Q4末79亿提升至26Q1的121亿,长期趋势更乐观;当前仍坚定看好存储核心资产,海外看好原厂,国内看好两存、兆易CX(年度金股)、北京JZ(车规存储补涨)等,关注持续性强于预期业绩亮眼的模组公司佰维CC、德明L等。
9
协创新收购的那个广州光为kj,就是做光模块+光芯片一体的,可以自供也可以外售,而且光为今年底就能做到年化150w支的出货量,而且他的技术属于新型技术:
在产品和市场层面,光为是业内唯一大规模部署LPO SR光模块的企业,也是国内最高级别超算中心的独家供应商。其代表性产品400G/800G多模光模块,功耗较业内平均水平降低约70%。公司已实现从200G、400G、800G到1.6T速率全系列光模块的量产,以及多款光芯片的量产,并储备了成熟的3.2T及6.4T CPO/NPO技术,为下一代算力互联做好了充分准备。
所以看协创可以从三个大维度共振就是,算力租赁+存储+光模块光芯片,都能做到垂直一体化供应。
10
【DBJX】液冷:#冰轮环境大涨,持续关注液冷一次侧机会
#冰轮环境今日大涨,液冷作为AI的重要产业方向,一次侧和二次均有机会。冰轮环境作为冷水机组核心标的,股价强势一定程度上代表产业确定性。
#近期板块受到季报影响减弱,但是我们认为产业逻辑不变,同时具备海外业务的公司可加强重视度,挑战也是机会。
#近期我们组织多场专家交流,对液冷一次侧环节进行了探讨。总体上看液冷产业确实明确,一次侧方案根据不同地区和服务器配置有一定变化,关注目前重点环节的基础上重视技术发展趋势,欢迎沟通交流。
关注#鑫磊GF(压缩机)、冰轮HJ(冷水机组)、飞龙GF(泵)、大元BY(泵),关注伟隆GF(阀门)、汉钟JJ、远东GF等。
11
【国金电新陆文杰】催化密集,风偏回暖,加强关注锂电新技术机会
#近期催化: 弗迪电池ceo何龙表态储能要发展,必须考虑钠电池,曾毓群表态钠电有望替代30-40%现有市场;4月8日,国内半固态电池龙头清陶能源向港交所递交IPO申请;4.21宁德科技日发布钠电、凝聚态、新一代麒麟&神行等新技术。
#未来潜在催化: 4.25北京车展、5.13深圳CIBF展,技术催化密集发生。
1、固态电池:从欣界、双登、清陶等进展看,半固态电池逐步在低空、3c、电动工具、储能等领域落地应用,产业已处在更为广泛的商业化探索;全固态电池逐步从中试迈向量产能力的形成,吉利、长安等预计在26年开展装车测试,产业沿着技术和工程两方面向前推进。
2、钠电池:钠在地壳中的储量是锂的400-1200倍,原料成本仅为锂的1/50,且我国资源自给充足,有效规避锂价波动风险,具有长期战略意义;根据中科海钠,26Q1钠电池电芯成本已降至0.35-0.40元/Wh,与磷酸铁锂电池的价差缩小至0.10-0.15元/Wh,性价比逐步提升;25年钠电市场以储能和轻型动力为主,26年有望进一步打开车端市场。
3、复合铜箔:复合铜箔通过将铜箔2/3的铜换成塑料实现降铜降本,是长期降本方案;十五五提出加快复合集流体技术攻关,近期阴极辊方案和全金属极耳方案重大突破,行业内企业获得头部客户技术授权,今年预计实现产业化。
投资关注:风偏回暖,催化趋近,关注锂电新技术机会: 1)固态电池:宏工、纳科、灵鸽、利通、厦钨、中一等;2)钠电池:维科、普利特、鼎胜、万顺、容百、振华、中科等;3)复合集流体:胜利、三孚、英联、东威、宝明等。
继续延续此前观点,主题机会熄火较长时间,而4月进5月常常带来主题演绎的机会,可以加强对主题的关注。
今天钠电、复合铜全线爆发
12
金信R重大更新0420:光纤预制棒低位预期差!
————————————
1、行业数据显示,光纤涨价潮已呈全球化蔓延趋势。单模光纤价格自去年低点累计涨幅超400%,创历史新高。光纤预制棒作为#产业链利润核心(占成本70%),全球产能逼近满负荷,扩产周期长达12-18个月,供需缺口预计将持续扩大。
2、金信诺通过全资子公司赣州讯飞腾#拥有300吨/年光纤预制棒产能及千万芯公里光纤产能,通信电缆及光纤光缆营收占比约44%。在当前"棒纤缆"一体化企业充分受益涨价的背景下,公司具备产业链核心环节的产能布局,有望享受涨价周期带来的业绩弹性。
3、对比龙头长飞光纤4000吨产能/3165亿市值、远东股份300吨产能/350亿市值,金信诺300吨产能#理论对应250-300亿市值。当前市值仅93亿,存在显著预期差。
建议重点关注!
13
【东睦GF】NV液冷、机器人关节模组、高端消费电子助力公司再创佳绩
#2026年一季度剔除股票激励费用归母净利润+38.07%。2026年一季度股权激励支付费用3734.19万元,影响公司净利润3174.06万元,影响归属于上市公司股东的净利润2835.41万元,若剔除后一季度实现归母净利润1.54亿元,同比+38.07%。同时一季度发放年终奖2318万元,再扣除年终奖影响,一季度归母净利润约为1.77亿元。
#一季度P&S营收5.96亿元(-4.79%),SMC营收2.42亿元(+27.37%),MIM营收6.84亿元(+7.89%)。2025年公司P&S业务营收25.32亿元(+13.21%),毛利润6.21亿元(+15.70%),毛利率24.52%(+0.53pct)。下游客户中,汽车零件业务营收19.50亿元(+14.10%),占比77%,家电领域营收4.75亿元(+6.50%),占比18.75%。
2025年公司MIM业务营收25.40亿元(+29.26%),毛利7.16亿元(+51.46%),毛利率28.21%(+4.14pcts)。
#2025年公司SMC业务营收9.31亿元(+3.24%),毛利润1.58亿元(-18.78%),毛利率16.94%(-4.59pcts)。其中,光伏领域营收3.33亿元,占比35.74%,芯片电感和服务器电源软磁材料收入约2.24亿元,同比增长约28%,约占公司SMC主营业务收入24.10%,占比提升4.68pcts。
#1)新科技-人形机器人方向:公司在机器人领域构建了轴向磁通电机、减速器(行星减速器、谐波柔轮减速器、摆线减速器)、灵巧手微型齿轮、手术机器人零配件、机器人用P&S(粉末冶金压制成形)齿轮等产品矩阵,由于粉末冶金技术工艺为少或无切屑近净成型特点,具备绿色环保优势,特别适合大批量、性状复杂的连续生产,在机器人领域,粉末冶金技术不仅赋能解决特殊材料的有无问题,而且能够赋能降低制造成本的核心诉求问题。
(1.1)轴向磁通电机:轴向磁通电机有潜在机会应用于#机器人/机器狗关节、外骨骼机器人电机、汽车及非道路车辆轮毂及转向、二轮车驱动、智能火车轮毂发电、智慧厨房电器及#低空飞行领域等。实现轴向磁通电机及零部件销售收入1055.53万元(+584.39%),销售各类轴向磁通电机1724台(+440.44%)。#公司合作在研或开发中项目共计约130个,#合作客户超过45家。
(1.2)减速器:公司开发了机器人用行星减速器、谐波减速器、摆线减速器等多款不同结构的减速机,以满足不同应用场景;行星减速器经过不断优化设计和工艺改进,目前#已经与国内某知名人形机器人公司签订了样品项目采购协议;#液态金属柔轮谐波减速器通过寿命台架一万小时内部测试,目前还处于进一步优化阶段;摆线减速器已经完成了技术设计和生产工艺定型,并生产出了样机。
(1.3)机器人用齿轮:机器人需要使用到各种粉末冶金齿轮,例如行星齿轮、灵巧手微型传动台阶齿轮、斜齿轮等,为粉末冶金新材料的运用拓展了新的广阔场景。#公司开发的P&S产品已经取得国内知名机器人公司的正式销售订单,并成功交付使用。
(1.4)灵巧手零部件:基于使用MIM技术生产微型齿轮具有模数小(小于0.5,甚至可达0.05)、强度高、设计自由度大、可带台阶,且净近成型成本低等优势,MIM在灵巧手指驱动齿轮和仿生手手指连接结构件等应用场景的潜在需求前景广阔。#上海富驰分别与国际、国内的头部客户建立广泛的联系。其中,就未来的合作,#与北美某国际头部客户签订了Standard Non-Disclosure Agreement框架协议,公司意在推进MIM技术在机器人的市场拓展;国内,#已有客户与上海富驰就钛合金MIM减重底座方案、#指节外壳和传感器支架MIM不锈钢材质等方案进行评估。
2)新科技-AI 算力方向:公司依托MIM金属注射成形和SMC软磁复合材料核心技术,精准切入AI算力领域,目前主要聚焦#AI高速连接器、芯片和光模块散热器、芯片电感和服务器电源电感等核心零部件,打造适配AI算力设备高功率、高效率、小型化需求的产品体系,助力AI算力基础设施建设等。
(2.1)高速连接器:MIM技术零件在高速背板连接器有更多的使用机会,#在112G/224G高速连接器的外壳和内部结构,对高散热率的MIM结构件的需求将越来越大。#公司成功开发了GB300用高速连接器MIM零件,开发了超过40个型号的其它高速连接器,该类产品已经系列化,成为公司最具特色的MIM产品之一。
(2.2)芯片和光模块散热器及液冷:上海富驰成功开发了#间接供应英伟达液冷服务器的液冷板腔体、连接阀和连接器,目前正处于开发阶段,报告期内暂未实现销售收入;除此之外,又成功导入另一客户的液冷流体连接器项目,应用于液冷服务器,并在报告期内开始实现销售。#公司成功开发了用于光模块散热的MIM结构件、主要用于满足国内某头部企业的复杂设计高散热需求,#顺利承接了800G\1600G等相关项目,目前正处于开发阶段,且尚未实现销售收入。
(2.3)芯片电感和服务器电源电感:芯片电感主要分为组合式和一体式,一体式芯片电感又分为传统一体成型和铜铁共烧型两类型。目前,东睦科达已经批量生产组合式芯片电感,报告期内,公司铜铁共烧一体式芯片电感实现了零的突破,已实现了少量销售收入。为顺应AI等算力建设的发展趋势,#公司组建了SMC芯片电感项目全新团队,建设了芯片电感专用生产基地,市场开拓取得积极进展。
3)新科技-高端消费电子方向:MIM在生产精密零部件方面优势突出,已经在折叠屏手机铰链领域广泛应用,未来在AI眼镜、智能手表、穿戴设备等领域有非常大的潜力,报告期内,公司实现MIM技术平台销售收入25.40亿元,其中消费电子占其收入比约82.73%,其中折叠机等高端消费电子产品占MIM技术平台收入比达73.28%。#公司承接了国内某头部客户一款AI眼镜项目的部分塑胶件及MIM零件,目前处于量产前阶段。
预测:预计2026-2028年公司实现营收75.7/84.6/99.8亿元,归母净利润8.3/11.4/13.9亿元,对应当前股价PE为24/18/14倍,考虑到公司在行业地位和成长性,给予公司“买入”评级。
14
❗️国产算力新增,昆仑WW:A股# 稀缺的存算一体标的,AI全平台价值重估可期【天风计算机团队】
# 一句话总结:公司存算一体业务,并非简单的投资,而是公司超过40%的第一大股东。在A股,基本上是唯一。
存算一体是推理算力的颠覆性技术。产业链调研,公司产品性能和量产进度,在国内存算一体绝对领先。
# 公司核心逻辑
1)艾捷科芯本次增资扩股,核心是引入产业资本、做大平台。
今晚昆仑万维发布公告,子公司艾捷科芯增资扩股。本轮合计募资 5.5亿元,对应投后估值约40.54亿元;交易完成后,昆仑万维持股比例由58%降至 48.65%左右,艾捷科芯不再并表、改按权益法核算。值得重视的是,本轮投资方包括长鑫芯聚(长鑫科技集团全资子公司)等,# 说明子公司AI芯片方向已开始获得产业链龙头认可。
2)艾捷科芯聚焦AI大算力芯片,与昆仑万维形成“算力基础设施—大模型算法—AI应用”全链条协同。
昆仑万维此前已明确将公司AI战略定位为“算力基础设施—大模型算法—AI应用”协同布局,本次让渡部分股比,本质上是用一定控制权换取资金与产业资源,# 加速艾捷科芯量产和商业化落地。我们认为,对重资本、重周期的AI芯片业务而言,这类“以股权换成长”的安排更具现实意义。
3)业绩预告亮点突出,AI应用与内容出海共振,估值重估可期。
公司2025年业绩预告显示,# 收入同比增长超40%,延续高增;AI应用产品矩阵持续完善,模型加速迭代,Mureka保持全球领先竞争力;短剧业务进入放量阶段,DramaWave与FreeReels合计MAU超6800万。我们认为,盈利拐点临近,叠加芯片、模型、应用协同价值释放,公司估值体系有望重估。
联系人:缪欣君/李璞玉
15
🥇【天风通信】光纤光缆大涨:前瞻坚定看好,AI+无人机驱动行业复苏涨价持续
🔥今日光纤板块再度大涨,行业此前多个积极产业动态,①权威新闻报道行业涨价火热且持续,657A2目前未见下降。②同时出口数据呈现出非常旺盛出海需求。我们持续看好行业趋势,我们此前持续前瞻提示积极变化。
①运营商价格积极信号。多地省采限价持续上行破百,运营商省采价格持续上行。
②海外长协订单提价。目前北美价格也开始持续涨价。
③散纤价格仍在不断上涨,657A2高价单已突破超250元/芯公里,持续强势。
④往后看,运营商重新集采在即。
⑤大厂目前仍保持未规模扩产,小厂光棒产能扩产需要较长时间,整体今年看好持续价格上行趋势。
🥇目前看,光纤光缆需求火热,652D&657散纤市场持续涨价。数据中心需求有望成为未来数年拉动整体光纤需求高速增长的细分场景,#657A1/A2目前海外市场供不应求,无人机需求大超预期国内出海有很好的机会且价格增长持续性强,同时我们积极看好出海北美数据中心市场及国内大厂空芯光纤的出海机会!
🥈产能向AI/特种光纤倾斜。由于AI的需求提升,如多模、超低损光纤放量,以及如空芯光纤新的高价值量产品的逐步应用,叠加无人机需求超预期,带来产能向657的倾斜。同时,结构性上看G657光纤需求增长高,北美需求旺盛,或涨价动能更强,657价格不断上涨,且北美市场价格已经显著更高。同时给国内厂商带来出海机会,海外厂商如康宁,藤仓都供应不上。
🥉国内整体产能控制较好光棒扩产周期长。目前整体海外厂商整体产能利用率已拉满,北美数据中心光纤缺货状态出现,#国内龙头厂商出海机会显著且已在数据中心市场斩获不少订单;国内厂商产能利用率也高企,整体供需格局持续改善需求持续快速提升后,价格有望持续向上。
🌹涨价有望带来较好利润弹性。价格上涨基本带来的都是利润,光通信板块利润均可大幅提升叠加空芯光纤逐步产业化,重视行业反转机会。
🚀重视核心标的:亨通GD、中天KJ、长飞GX、烽火TX、永鼎GF、通鼎HL等。
🥇天风通信团队☎


其他分析
1
海外商业航天跟踪❗️【天风电新】SpaceX 25年AI资本开支127亿美元,星舰有望成为AI业务的核心驱动力-0421
———————————
事件今日,路透社报道了其查阅的SpaceX招股书摘录信息:
-财务情况:2025年,公司营收186.7亿美元,净利润-49.4亿美元,亏损来自XAI业务。若剔除XAI,SpaceX主体营业收入、净利润分别140.2亿美元、7.91亿美元。
截至2025年底,公司拥有248亿美元现金、920亿美元资产和508亿美元负债。
-其他信息:SpaceX将采用双重股权结构,B类股东每股对应10票,将决策权集中在马斯克初创团队,而普通A类股票每股对应1票。
分析
公司25年资本开支共207亿美元,较24年翻倍,其中127亿美元用于人工智能领域。目前,星链已成为公司盈利的主要来源,25年贡献了44.2亿美元的营业利润,占资本开支比例不足1/4。SpaceX对AI部门的愿景是通过人工智能【理解宇宙的真实本质】,这意味着其对AI算力需求将持续爆发,26年将投入运营的星舰会是其核心解决方案:
-传统业务:实现完全可回收后,发射星舰的成本与频率将较现役火箭有量级上的优势,进一步增厚商业发射、星链两块传统业务的盈利空间,为AI业务的扩张提供资金弹药。
-太空数据中心:高频次复用的星舰有望将LEO运费降至10-100美元/kg,此时太空数据中心运营成本将仅为地面的1/10,马斯克预测这有望在36个月内实现,也为太空光伏打开空间。
投资建议
【太空光伏】板块重点看6个票:迈为、奥特W、晶科、福斯T、聚和、科达L。
1)先找设备的底迈为(700亿,近期半导体订单上修)、奥特维(200亿)
2)再看新一轮弹性,主辅材可持续性更强,福斯T(主业上修,CPI薄膜弹性大)、聚和CL(Musk专门提光刻掩膜,关注潜在Blank Mask供应机会)、晶科NY(地面王炸)
3)科达L:星链减速器,单机ASP 30-40W
———————————
欢迎交流:孙潇雅/林晋帆
2
【天风医药杨松团队】下一代IO疗法+ADC加大关注:ASCO中国分子数据多,级别高,进入数据密集催化阶段
“排头兵”三家将有数据读出,康方生物HARMONI-6研究入选plenary LBA
康方SW:HARMONi-6入选plenary LBA4;回顾近5年,plenary LBA总共有3个研究的标题含有“overall survival results”,均为阳性结果。
科伦BT:SKB264+K药用于一线治疗PD-L1阳性NSCLC患者( OptiTROP-Lung05研究)数据将披露,形式为口头汇报
信达SW:更新IBI363用于免疫耐药NSCLC适应症的I期结果,同时有“IBI363 (TAK-928) plus chemotherapy as first-line (1L) treatment for advanced non-small cell lungcancer (NSCLC).”产业持续迭代,系列双抗三抗同样值得关注,包括基石YY、汇宇ZY、上海YZ等
基石YYCS2009(PD1/VEGF/CTLA4三抗)1L PDL1高表达NSCLC ORR 90%(9/10),DCR 100%(10/10),ORR高于单药及双抗。目标在2026年底前启动首批MRCT。本次ASCO也有数据更新。
更多请联系:天风医药 杨松/曹文清
3
贝泰N更新:薇诺娜如期推进屏障系列升级,或有望拓展医美术后敏感人群
👑事件:近期薇诺娜全新311屏障系列揭晓,携手国际医美世家开启院线级屏障修护新时代。
🔍从长逻辑增长角度:
敏感肌赛道仍有较大可扩展空间(50%+敏感肌人群 vs 20%-皮肤学籍护肤品占比),其中医美术后敏感肌人群在逐步加大。薇诺娜过往重视医院渠道,深耕病理性敏感肌人群,在此类消费者心目中心智第一,却略有忽视医美术后敏感肌人群,本次梳理目标受众和产品管线(舒敏系列for偏病理性敏感肌用户,311屏障系列for医美术后敏感肌用户),基于311屏障系列(包含含pdrn的屏障速修新品)的全新升级,并携手国际医美世家联合推广,有望抓取医美术后新用户带来增长新动力。
📍从系列和产品维度:
本次全新311屏障系列揭晓,以311次抛&含PDRN成分的新品屏障速修系列为核心展开,包含次抛精华、速修水、速修霜(正常版和滋润版),后续新品推出后,公司或将集中资源进行系列推广。
📢从宣传抓手角度:
❶速修系列添加医美同源PDRN成分,利于消费者心智建设;❷联合韩国延世A&B科学美容中心进行宣传,提到311次抛+速修霜的使用组合:“311次抛能够促进补充7重胶原蛋白,速修霜以PDRN成分修护胶原母细胞,防止胶原流失”,以及建议医美前后都使用:“提前建立耐受能够加持医美效果,项目后快速重建屏障阻止敏感产生”,以专业角度建议提升用户信任。
近期路演,市场担忧若无重磅新品规划,基于敏感肌市场的薇诺娜主品牌在今年和未来长期角度成长性有限,我们认为本次311屏障系列的发布或为重要观察点,其重要性并非只是两款新品上市,更核心在于公司视角从传统病理性敏感肌切换至包含医美术后敏感肌群体在内的广义敏感肌人群,有望拓展目标受众。今年因仍处于调整年份,公司或对主品牌收入要求不高,更关注主品牌利润率修复,但本次目标受众和产品管线的理顺,或有望让市场看到薇诺娜品牌未来中长期的可发展空间。
💡关注后续财报发布,25Q4&26Q1财报有望首次验证优质团队到位后的ROI提升能力,全新311屏障系列如期发布提供营收拉新抓手,依然认为团队理顺后贝泰妮运营持续向好,继续关注。
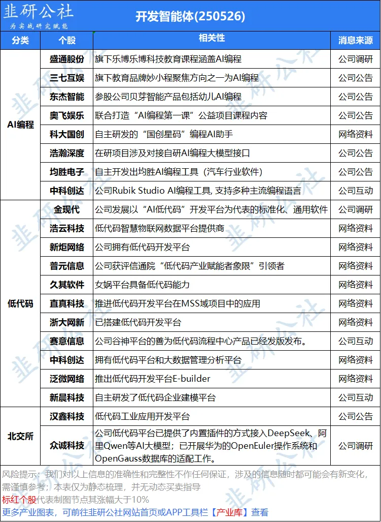
图 片 分 析





上一篇
券商研报聚焦(增量信息全更新4.21)

研报速递
发表评论
发表评论: