











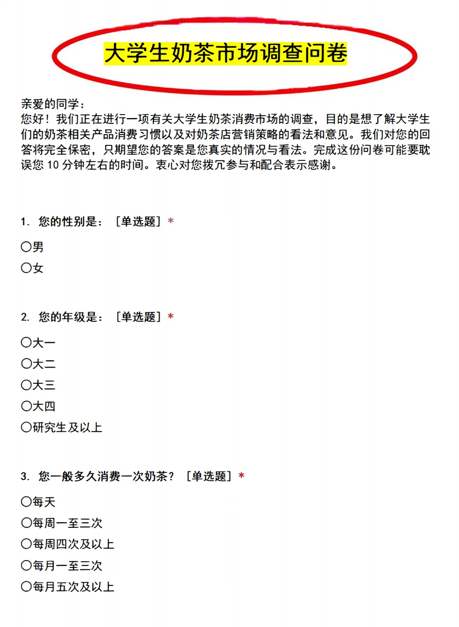
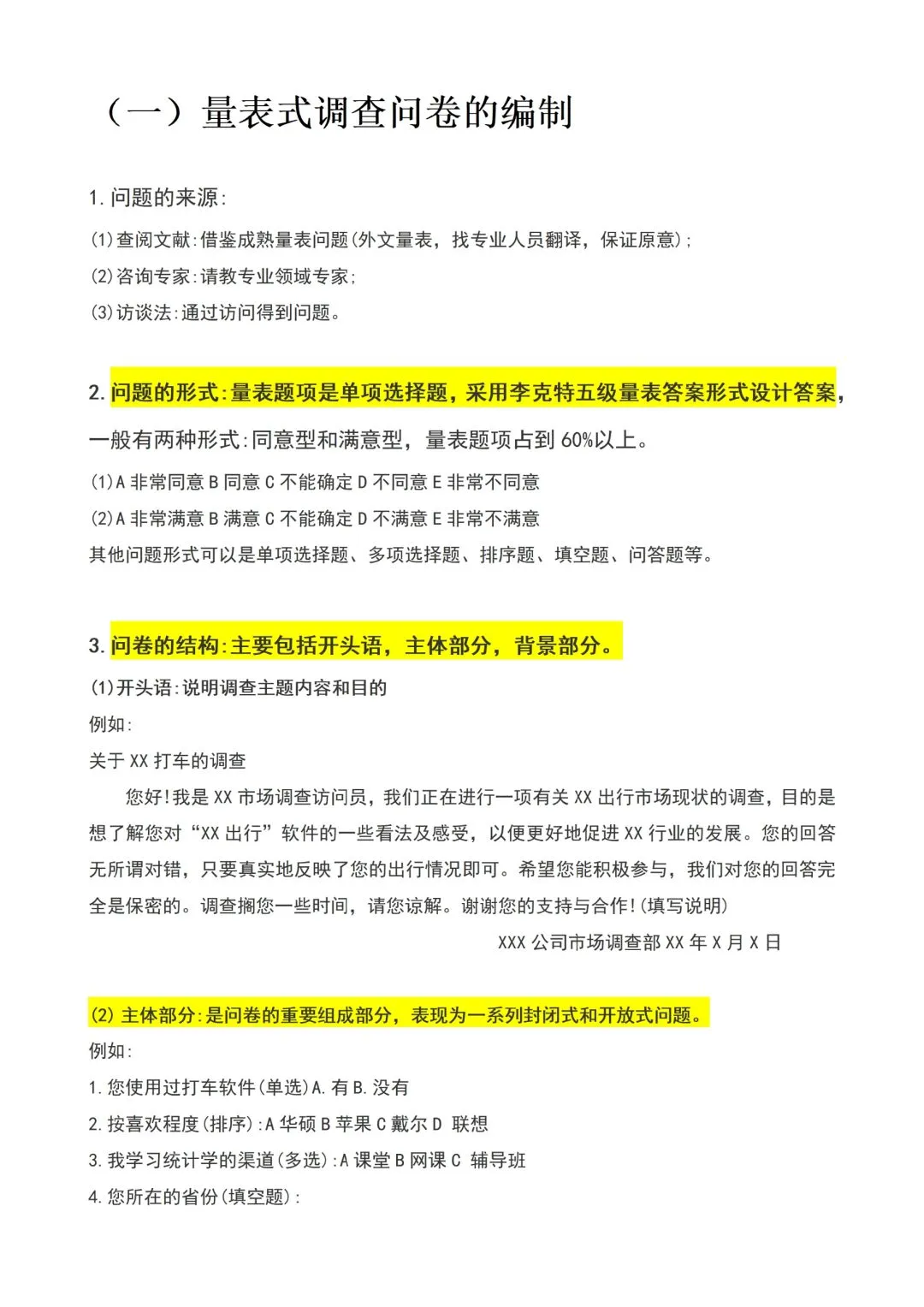
(一)量表式问卷的设计流程\n1. 问题来源:\n(1) 参考文献:参考已有的成熟量表题项(包括外文量表,并确保由专业人员翻译以保证原意);\n(2) 咨询专家:向专业领域的专家请教;\n(3) 访谈法:通过访谈获取题目。\n2. 题目形式:量表的题目通常为单项选择题,采用李克特五点量表设计答案形式,一般包含两种类型:同意度和满意度题项,量表题项占总数的60%以上。\n(1) A非常同意 B同意 C不确定 D不同意 E非常不同意\n(2) A非常满意 B满意 C不确定 D不满意 E非常不满意\n其他题型还包括单项选择题、多项选择题、排序题、填空题和问答题等。\n3. 问卷结构:一般由开头语、主体内容和背景信息三部分组成。\n \n(二)非量表式问卷的设计流程\n1. 问题来源:根据调查目标及具体情况围绕某一主题设计问题。\n2. 题目形式:\n包括单项选择题、多项选择题、排序题、跳转题、填空题和问答题等,非量表题目占比在60%以上。\n3. 问卷结构:同样包含开头语、主体内容和背景信息。\n4. 质量标准\n(1) 非量表式问卷无法进行信度分析,效度可采用内容效度来分析。\n(2) 达成调查目的为基本标准。\n5. 注意事项\n(1) 非量表问卷设计时题目设置较为灵活;\n(2) 需提前确定量表分析的统计方法。\n#不懂就问有问必答 #调查问卷 #论文初稿 #问卷 #问卷互填 #问卷调查 #论文写作 #论文辅导 #毕业论文

研报速递
发表评论
发表评论: