行业资讯

加入亿拓客·流量大师 撬动财富之门!!!

市场调研报告 | 2026年-2031年分布式能源产业市场分析调研报告-2026年分布式能源行业趋势分析-分布式能源产业投资可行性价值评估

wang 2026-03-03 行业资讯
市场调研报告 | 2026年-2031年分布式能源产业市场分析调研报告-2026年分布式能源行业趋势分析-分布式能源产业投资可行性价值评估
【一】行业调研报告名称
《2026年-2031年我国分布式能源行业市场分析调研报告
【二】行业市场调研咨询机构
苏州一代书生工程咨询有限公司
【三】行业研究报告部分内容展示
以下非报告全部内容,仅为部分内容展示。
项目可行性研究报告定制、行业市场调研报告购买,联系电话:17312436919

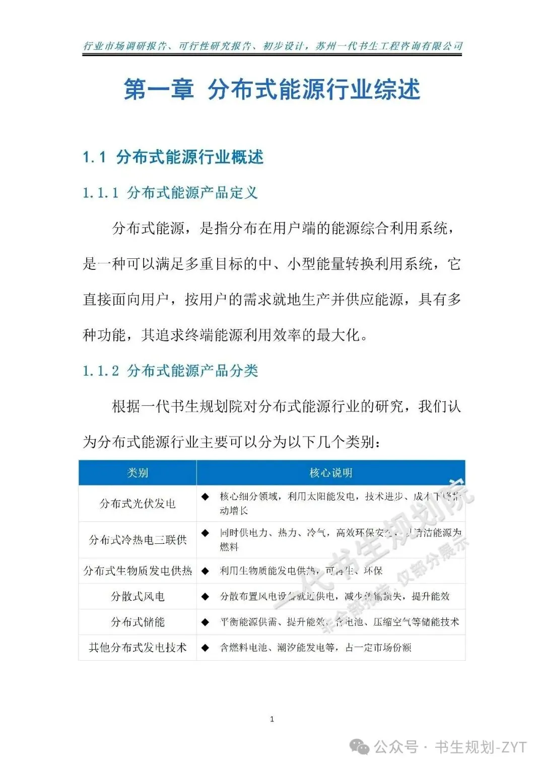
分布式能源产业定义与发展趋势:

分布式能源是部署在用户侧或就近、小型化、可独立 / 并网运行,以清洁能源与可再生能源为主,满足用户电、冷、热等多元用能需求的就地能源系统,是新型电力系统的核心支撑。它以就近开发、就地消纳、梯级利用、灵活高效为特征,主要包括分布式光伏、分散式风电、分布式天然气三联供、生物质能、小水电及储能、微电网等形态,综合能效可达 80% 以上,显著降低传输损耗与碳排放。
作为能源转型关键载体,分布式能源契合 “双碳” 目标与能源安全战略,可提升可再生能源消纳、增强电网韧性、降低用户用能成本,已从补充能源走向主力能源。
核心特征:
贴近用户:自发自用为主、余电上网,减少远距离输配损耗。
清洁高效:以光伏、风电、天然气等为主,实现多能互补与梯级利用。
灵活可靠:可独立或并网运行,适配工商业、园区、建筑、乡村等场景。
数字驱动:依托智能控制、物联网、大数据实现优化调度与交易。
发展趋势:
政策市场化,并网与消纳持续松绑“十五五” 明确大力发展分布式能源,并网规则从刚性限制转向精准承载,配网接纳能力大幅释放。绿电交易、碳市场、容量市场逐步完善,项目收益从补贴转向市场化,工商业与园区成为主力场景。
技术迭代加速,光储充一体化普及高效光伏、构网型储能、长时储能成本持续下降,“光伏 + 储能” 成为标配。光储直柔、建筑光伏一体化(BIPV)快速推广,虚拟电厂聚合分散资源参与电网调节,解决间歇性波动,提升系统稳定性。
场景多元化,市场规模快速扩张分布式光伏占比超六成,工商业渗透率领先;乡村推进农 / 渔 / 牧光互补,零碳园区、零碳乡村成重点方向。预计 2030 年市场规模突破万亿元,成为能源投资主赛道。
源网荷储一体化,向综合能源服务升级单一发电向 “发电 + 储能 + 控温 + 充电 + 交易” 全链条延伸,用户从消费者转为产消者。数字平台实现智能运维、需求响应、电力交易,增值服务拓宽盈利空间。
低碳与安全双轮驱动极端天气与能源安全需求推动去中心化供能,分布式能源提升区域供能韧性。在数据中心、工业园区、交通枢纽等关键场景优先部署,兼顾降碳与保供。

产业规划咨询、概念规划设计

项目可行性报告撰写

行业分析报告编制

17312436919
(微信同号)

项目规划设计、可行性报告编制,联系:17312436919。

猜你喜欢

发表评论

  •  wps
     2026-03-05 11:50:08  回复该评论
  • 这一年啥事没干,光研究楼主的帖子了!https://im-wps.net

发表评论: