研报速递
首页
行业资讯
热门搜索
加入亿拓客·流量大师 撬动财富之门!!!
首页
»
行业资讯
» 亚马逊产品市场调研应该怎么做?
行业资讯
加入亿拓客·流量大师 撬动财富之门!!!
亚马逊产品市场调研应该怎么做?
wang
2025-09-30
行业资讯
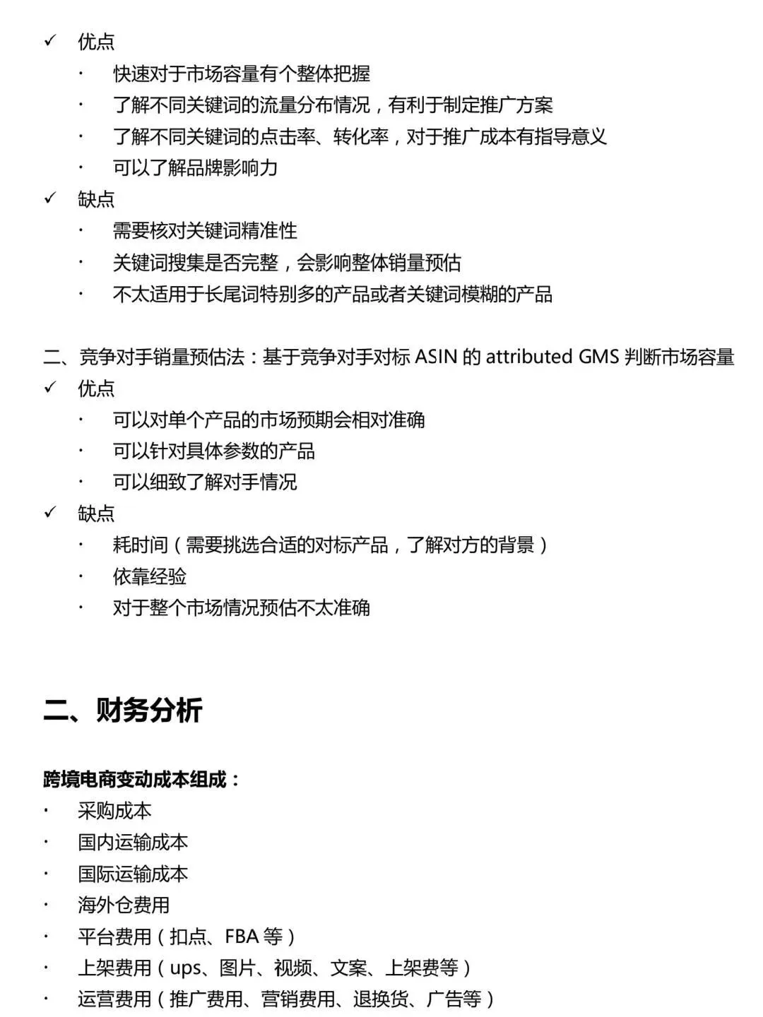
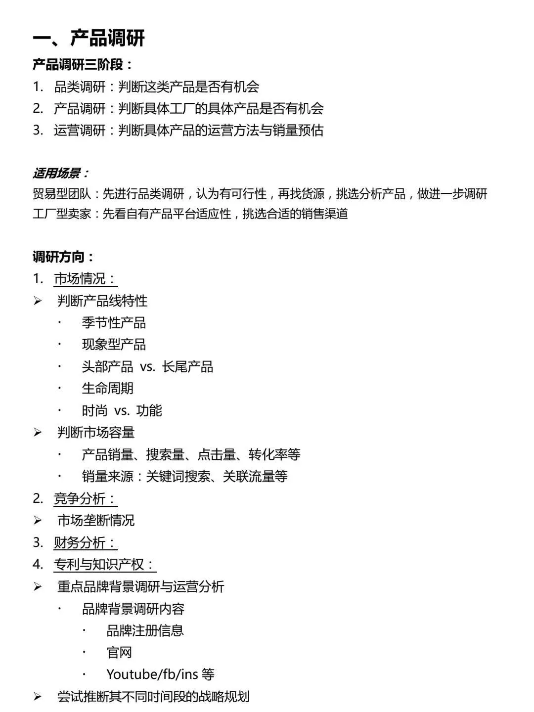
亚马逊产品市场调研应该怎么做?
#跨境电商
#亚马逊
产品市场调研应该怎么做?
上一篇:
市场调研爬数据太慢?RPA 快速搞定
下一篇:
产品经理市场调研常用模型
猜你喜欢
券商不务正业?全员扛起保险KPI
上海市蒂艾孚网络科技有限公司
【90号茶室】十大券商一周策略:春季行情仍在途,注意总体赚钱效应已逼近高位
上海市蒂艾孚网络科技有限公司
期货首例“反向参股”券商:瑞达期货入股申港证券,开辟期证双向融合新路径|紫马研究NO.302
上海市蒂艾孚网络科技有限公司
第三家日系券商来了,瑞穗证券.
上海市蒂艾孚网络科技有限公司
AI时代投顾新引擎!恒生助力头部券商打造资产配置智能体
上海市蒂艾孚网络科技有限公司
万亿券商巨头,换帅
上海市蒂艾孚网络科技有限公司
发表评论
发表评论:
取消回复
发表评论
发表评论: