




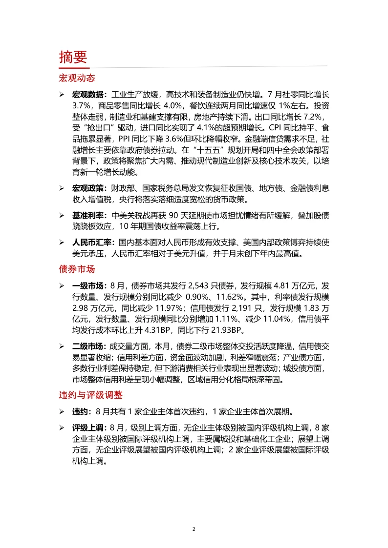
2025年8月债券市场分析报告-22页\n--- Page 1 ---\n1. 宏观动态\n1.1 宏观数据方面,消费修复乏力,外需暂稳支撑,通胀低位徘徊\n表 1 核心宏观经济指标汇总\n数据来源:Wind,大公国际整理\n注:从浅到深表示同行内部比较从低到高。 8 月综合 PMI 为 50.5%,较上月上升 0.3 个百分点,经济活动扩张步伐有所加快。受主要原材料购进价格指数明显走高,大宗商品价格波动及供应链环节成本传导增强,企业利润空间被压缩影响,制造业企业生产信心仍不足,制造业 PMI 为 49.4%,环比微升 0.1 个百分点,仍处于收缩区间。非制造业商务活动指数为 50.3%,连续保持在扩张区间。\n生产:工业增速有所放缓,反内卷效应显现。7 月规模以上工业增加值同比增长 5.7%。高技术制造业和装备制造业继续保持较快增长,分别同比增长 9.3%和 8.4%,成为支撑工业增长的主要力量。受“反内卷”效应影响,上游原材料行业增速减缓。\n消费:社零温和增长,餐饮低位徘徊。7 月社零总额同比增长 3.7%,消费保持温和扩张,但增速较上月有所回落。暑期文旅活动带动部分餐饮和文娱消费,商品零售增长 4.0%,主要由日用品与必选消费支撑。餐饮收入仅增长 1.1%,并且已连续两个月徘徊在 1%左右餐饮修复缓慢。\n投资:增速小幅走弱,制造业投资仍具支撑。1-7 月固定资产投资同比增长 1.6%,7 月单月环比下降 0.63%,整体动能偏弱。其中,制造业投资增长 6.2%,主要受高端装\n \n报告来源:2025年8月债券市场分析报告-22页\n#行业报告

研报速递
发表评论
发表评论: