点击蓝字 关注我们

“意念操控设备”不再是科幻!2025年末,马斯克宣布旗下Neuralink将在2026年大规模量产脑机接口设备,并推出自动化手术方案,解决了传统侵入式设备创伤大的难题。国内也将脑机接口纳入“十五五”规划未来产业,政策持续加码,全球技术竞速已开启。
一、什么是脑机接口
脑机接口(brain-computerinterface,BCl)是一种前沿的跨学科复合技术,可直接读取大脑的神经信号来实现人脑与外部设备之间的通信。通过机器学习模型等对神经活动进行解码,解析出神经活动中蕴含的主观意图等,并基于这些信息输出相应的指令,操控外部装置实现与人类主观意愿一致的行为并接收来自外部设备的反馈信号,构成交互式闭环系统。
脑机接口是交互式闭环系统,其技术运作包含四大环节:信号输入、信号处理、设备控制、调控反馈。
信号输入:检测包含特定特征的脑电活动信号,信号来源既可是自发脑电,也可是外部刺激诱发的脑电;
信号处理:对原始脑电信号分析处理转换为数字信号并完成特征识别、分类;
设备控制:通过控制接口依据处理结果生成控制命令,驱动输出设备;
调控反馈:亦可通过神经调控与神经反馈,实现双向脑机交互。

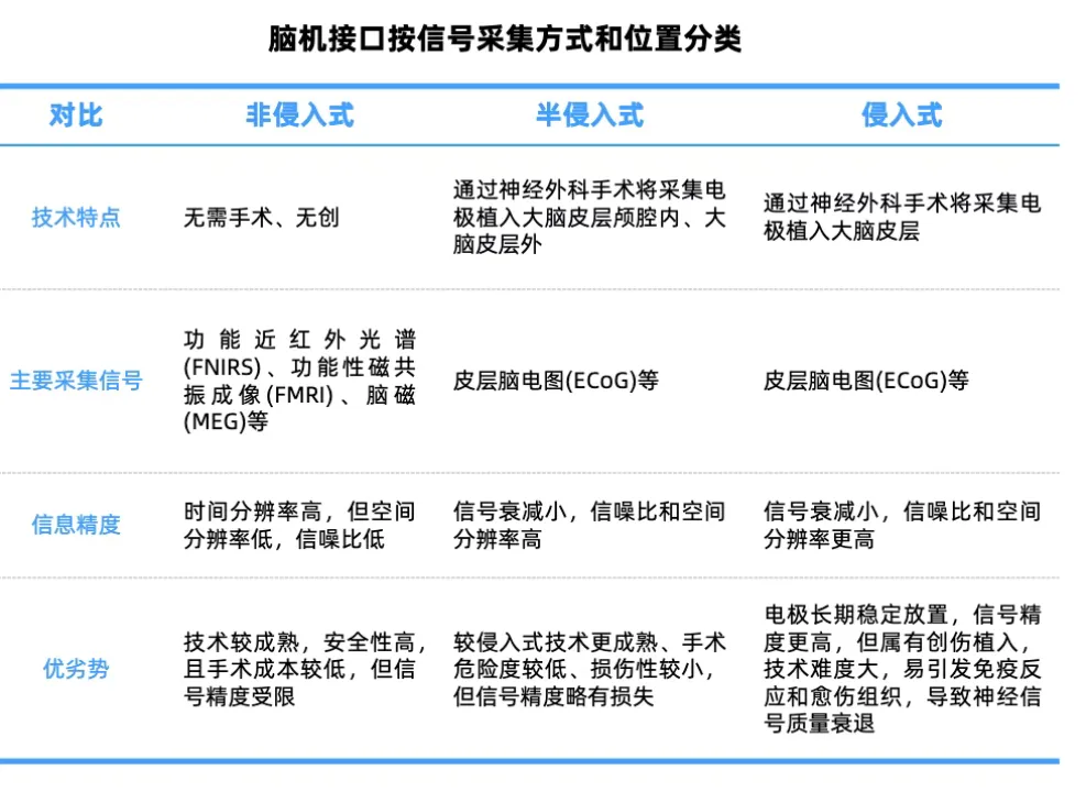
二、脑机接口技术分类
根据信号采集和输出方式不同,脑机接口技术可以分为非侵入式、半侵入式和侵入式三种类型。不同技术在信号质量、安全性操作难度等方面各有优势,目前多模态联合应用成为信息交互的发展趋势,脑机接口范式主要包括交互控制类和状态检测类。根据输入信号的神经通路不同,现有的交互控制类脑机接口范式可以分为主动式范式、反应式范式及混合范式。

三、脑机接口产业链盘点

脑机接口产业链可以按上游(电极和芯片)、中游(采集感知和分析处理)和下游(医疗健康、生活消费、工业生产等)进行划分,核心技术壁垒集中在产业链中上游:上游环节主要涵盖核心元器件,其中电极与芯片是关键组成部分,当前多种电极技术路线并存,各有优劣,尚未形成统一标准。
中游环节主要涉及感知和分析脑神经活动的系统、软件以及平台,在感知脑神经活动的技术手段上,主要包括电、磁、光、超声这四种方式,其中基于电方式感知和分析脑信号的技术发展较为成熟。
下游环节的技术和产品主要聚焦于特定应用场景,可划分为医疗健康、生活消费、工业生产、交通驾驶应用等不同领域。

点关注不迷路,加微信领取福利

微信号:zhangting30cm
1、股票:万0.8起;
2、ETF/LOF:万0.5;
3、融资融券:≤4%;
4、可转债:万0.5;
5、期权:1.7/张;
6、国债逆回购0.5折;


研报速递
发表评论
发表评论: