研报速递
首页
行业资讯
热门搜索
加入亿拓客·流量大师 撬动财富之门!!!
首页
»
行业资讯
» 2024中国虚拟化市场研究报告
行业资讯
加入亿拓客·流量大师 撬动财富之门!!!
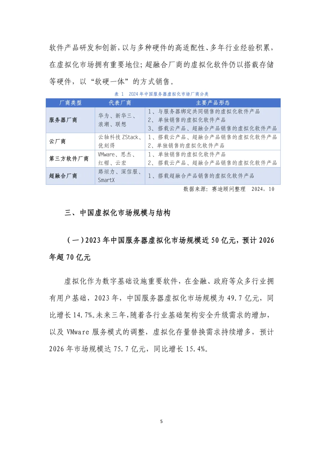
2024中国虚拟化市场研究报告
wang
2026-01-05
行业资讯
2024中国虚拟化市场研究报告
本文完整文档已上传至星球
点这里自助下载
2024中国虚拟化市场研究报告
.pdf
加好友进群
来源:赛迪顾问
上一篇:
券商转托管、股东卡撤指定
下一篇:
券商资管2026年展望:权益掘金牛市后半程,多元配置凸显价值
猜你喜欢
重罚!这家券商被罚没4300余万元,并暂停相关业务6个月!
上海市蒂艾孚网络科技有限公司
券商年度“大考”迎重要调整:投教基地不再纳入加分项
上海市蒂艾孚网络科技有限公司
提醒:券商板块可能引领指数创新高
上海市蒂艾孚网络科技有限公司
某券商研究所3.0乱象
上海市蒂艾孚网络科技有限公司
在券商领导说你“不胜任”逼你走,这8种可以帮证券民工轻松拿2N!
上海市蒂艾孚网络科技有限公司
我是券商理财顾问,她是银行大堂经理——两个小透明的友谊,走了这么多年!
上海市蒂艾孚网络科技有限公司
发表评论
发表评论:
取消回复
发表评论
发表评论: