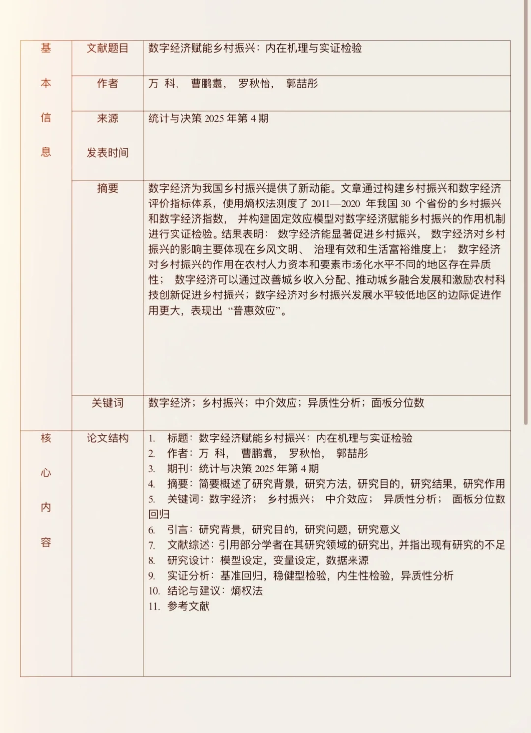
文献阅读报告又被导师夸了!!(附模板) 文献阅读报告怎么写?要呈现什么内容?今天一次性显示清楚优点是不需要安装软件,能够对文章整理非常清楚。#文献综述模版 #研究生论文 #文献阅读 #论文写作 #农业管理 #像喝水一样读文献#研究生 #文献阅读笔记 #文献阅读方法
发表评论
发表评论: