




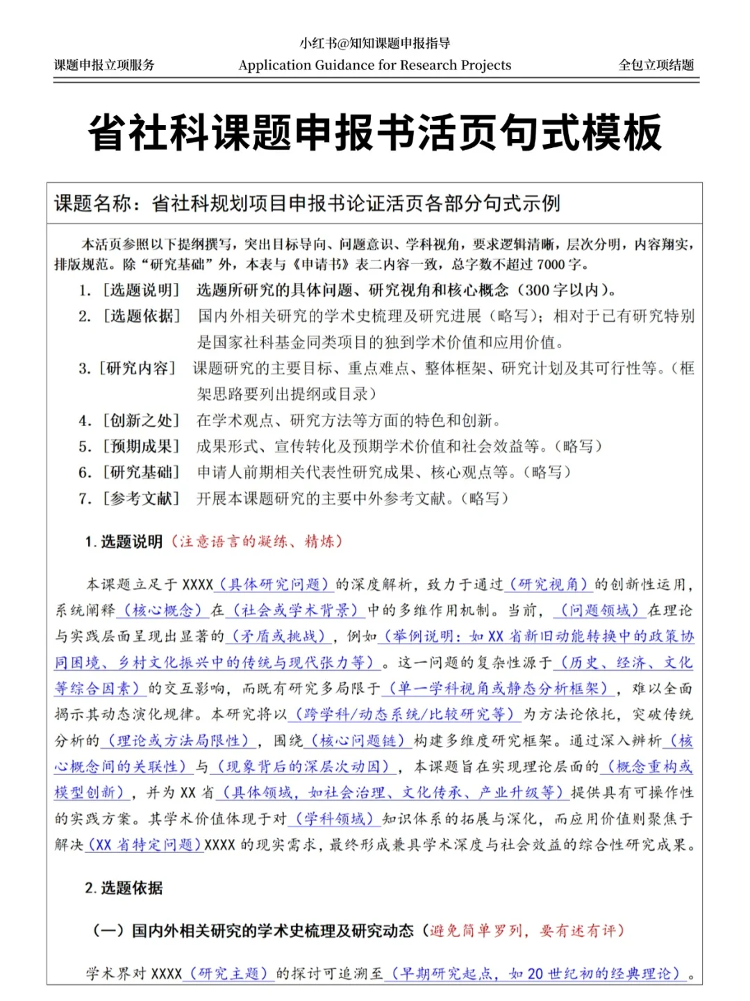
五一假期,有不少老师在家闭关筹备省社科规划项目申报书,受铁粉邀请,今天分享一篇省社科课题申报书论证活页的撰写示例
今年省社科项目和国社科基金项目一样,也新增了300字[选题说明],调整了[研究内容],大家在撰写时需要格外注意
1.选题说明
✍ 注意语言的凝练、精炼
2.选题依据
(一)国内外相关研究的学术史梳理及研究动态
✍ 避免简单罗列,要有述有评
(二)本课题的独到学术价值与应用价值
✍ 注意是相对已有研究的独特之处,从文献综述中找出现有研究不足并以此为依据找到本课题独特之处
3.研究内容
(一)主要目标
✍ 目标与价值、意义等有所不同。目标是本次课题一定能够达成的,一定要量力而行
(二)重点难点
✍ 重点之重要体现在如果该问题没有研究清楚则课题无法顺利进行;难点之难一般表现为研究过程中可能遇到的难题。注意是课题研究的重点和难点,并非课题研究内容如某些社会问题的处理重点、难点
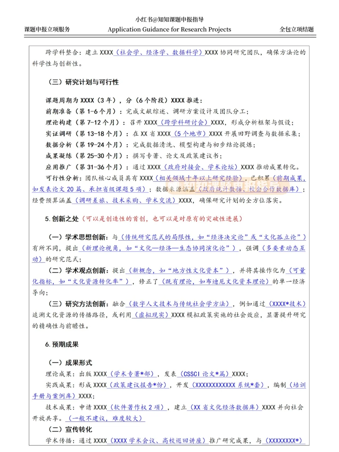
(三)总体框架
✍ 课题研究的总体框架可按照理论机理-现实问题-处理方案的逻辑搭建,也可以根据是什么-为什么-怎么办的途径撰写,课题问题较复杂可绘制框架图
关于省社科课题申报书怎么写,具体思路用参考句式的形式都放在图片上了,后续也会在这里多多分享往年立项范文,祝你一申即中!!
#课题申报书 #课题申报 #课题 #课题申报书怎么写 #课题申报书模板 #今天课题有进展了吗 #社科课题 #社科课题申报 #社科课题申报书 #社科课题立项
今年省社科项目和国社科基金项目一样,也新增了300字[选题说明],调整了[研究内容],大家在撰写时需要格外注意
1.选题说明
✍ 注意语言的凝练、精炼
2.选题依据
(一)国内外相关研究的学术史梳理及研究动态
✍ 避免简单罗列,要有述有评
(二)本课题的独到学术价值与应用价值
✍ 注意是相对已有研究的独特之处,从文献综述中找出现有研究不足并以此为依据找到本课题独特之处
3.研究内容
(一)主要目标
✍ 目标与价值、意义等有所不同。目标是本次课题一定能够达成的,一定要量力而行
(二)重点难点
✍ 重点之重要体现在如果该问题没有研究清楚则课题无法顺利进行;难点之难一般表现为研究过程中可能遇到的难题。注意是课题研究的重点和难点,并非课题研究内容如某些社会问题的处理重点、难点
(三)总体框架
✍ 课题研究的总体框架可按照理论机理-现实问题-处理方案的逻辑搭建,也可以根据是什么-为什么-怎么办的途径撰写,课题问题较复杂可绘制框架图
关于省社科课题申报书怎么写,具体思路用参考句式的形式都放在图片上了,后续也会在这里多多分享往年立项范文,祝你一申即中!!
#课题申报书 #课题申报 #课题 #课题申报书怎么写 #课题申报书模板 #今天课题有进展了吗 #社科课题 #社科课题申报 #社科课题申报书 #社科课题立项

研报速递
发表评论
发表评论: