






#不懂就问有问必答 😜不同学校要求稍有差异,我提供的是常规写法!
1⃣研究背景:概述当前行业背景、简要提出论文选题背景。需要从
- 社会层面(简述当前社会发展的大趋势,以及与研究主题相关的社会现象和需求)
- 行业层面(分析所在行业的发展动态、面临的挑战和机遇,指出研究主题在行业中的重要性和紧迫性)
- 专业层面(结合所学专业的知识体系和发展方向,阐述研究主题与专业的关联性和对专业的贡献)
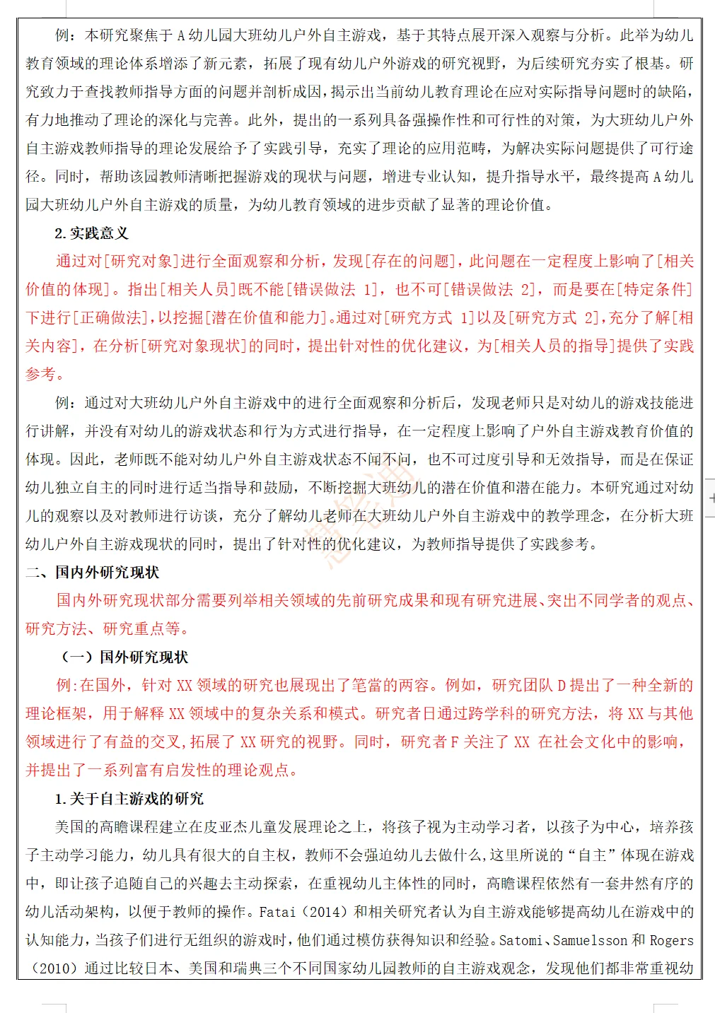
2⃣研究意义: 从理论意义与实践意义两个方面去写。
- 理论意义✨:从学科理论的完善、拓展和创新等角度,阐述研究对学术领域的贡献,如填补理论空白、修正或完善现有理论等。
- 实践意义🎉:强调研究在解决实际问题、推动实践发展、提供决策依据、改善工作流程或提高效益等方面的作用。
3⃣研究现状:需要你写国内外文献综述
- 国外研究综述:梳理国外相关领域的主要研究成果、观点和方法,分析其研究的重点和趋势。
- 国内研究综述:总结国内学者在该领域的研究进展、特色和不足之处。
- 综合评价:对国内外研究进行综合对比和评价,指出已有研究的局限性和可拓展的方向。
✅这部分有的学校开题中要求写,有的不要求写。如果需要写,跟下文的文献综述写法一样。
4⃣研究内容:
一种是写论文大纲😎:列出论文各章节的标题及主要内容要点。
另一种是分别介绍每章节写作内容😜:详细阐述各章节的研究重点、采用的方法、预期的成果和章节之间的逻辑关系。(具体看学校要求写哪种)。
5⃣研究方法: 说明所采用的研究方法,如文献研究法、实证研究法(包括调查法、观察法、实验法等)、定性研究法(如案例分析法、访谈法等)、定量研究法(如统计分析法、数学模型法等),并解释选择这些方法的原因和预期的效果😃。
6⃣参考文献:这部分不用我多说吧😜? 按照学校规定的格式要求,从知网等学术数据库中查找与论文关键词相关的文献,并进行准确排版。一般参考文献最少要 15 篇以上。
7⃣研究工作进度安排:通常学校会提供模板,按照模板填写各个阶段的开始时间和结束时间,以及每个阶段的主要任务和预期成果,如文献调研📚、数据收集与分析🧐、论文撰写与修改✍等就可以啦!
#开题报告 #开题报告模板 #硕士开题报告 #文献综述模版 #论文开题攻略 #论文修改 #我的写作日常 #开题报告怎么写
1⃣研究背景:概述当前行业背景、简要提出论文选题背景。需要从
- 社会层面(简述当前社会发展的大趋势,以及与研究主题相关的社会现象和需求)
- 行业层面(分析所在行业的发展动态、面临的挑战和机遇,指出研究主题在行业中的重要性和紧迫性)
- 专业层面(结合所学专业的知识体系和发展方向,阐述研究主题与专业的关联性和对专业的贡献)
2⃣研究意义: 从理论意义与实践意义两个方面去写。
- 理论意义✨:从学科理论的完善、拓展和创新等角度,阐述研究对学术领域的贡献,如填补理论空白、修正或完善现有理论等。
- 实践意义🎉:强调研究在解决实际问题、推动实践发展、提供决策依据、改善工作流程或提高效益等方面的作用。
3⃣研究现状:需要你写国内外文献综述
- 国外研究综述:梳理国外相关领域的主要研究成果、观点和方法,分析其研究的重点和趋势。
- 国内研究综述:总结国内学者在该领域的研究进展、特色和不足之处。
- 综合评价:对国内外研究进行综合对比和评价,指出已有研究的局限性和可拓展的方向。
✅这部分有的学校开题中要求写,有的不要求写。如果需要写,跟下文的文献综述写法一样。
4⃣研究内容:
一种是写论文大纲😎:列出论文各章节的标题及主要内容要点。
另一种是分别介绍每章节写作内容😜:详细阐述各章节的研究重点、采用的方法、预期的成果和章节之间的逻辑关系。(具体看学校要求写哪种)。
5⃣研究方法: 说明所采用的研究方法,如文献研究法、实证研究法(包括调查法、观察法、实验法等)、定性研究法(如案例分析法、访谈法等)、定量研究法(如统计分析法、数学模型法等),并解释选择这些方法的原因和预期的效果😃。
6⃣参考文献:这部分不用我多说吧😜? 按照学校规定的格式要求,从知网等学术数据库中查找与论文关键词相关的文献,并进行准确排版。一般参考文献最少要 15 篇以上。
7⃣研究工作进度安排:通常学校会提供模板,按照模板填写各个阶段的开始时间和结束时间,以及每个阶段的主要任务和预期成果,如文献调研📚、数据收集与分析🧐、论文撰写与修改✍等就可以啦!
#开题报告 #开题报告模板 #硕士开题报告 #文献综述模版 #论文开题攻略 #论文修改 #我的写作日常 #开题报告怎么写

研报速递
发表评论
发表评论: