研报速递
首页
行业资讯
热门搜索
加入亿拓客·流量大师 撬动财富之门!!!
首页
»
行业资讯
» 2022-2024年瑞幸咖啡财务分析报告参考😋
行业资讯
加入亿拓客·流量大师 撬动财富之门!!!
2022-2024年瑞幸咖啡财务分析报告参考😋
wang
2025-11-23
行业资讯
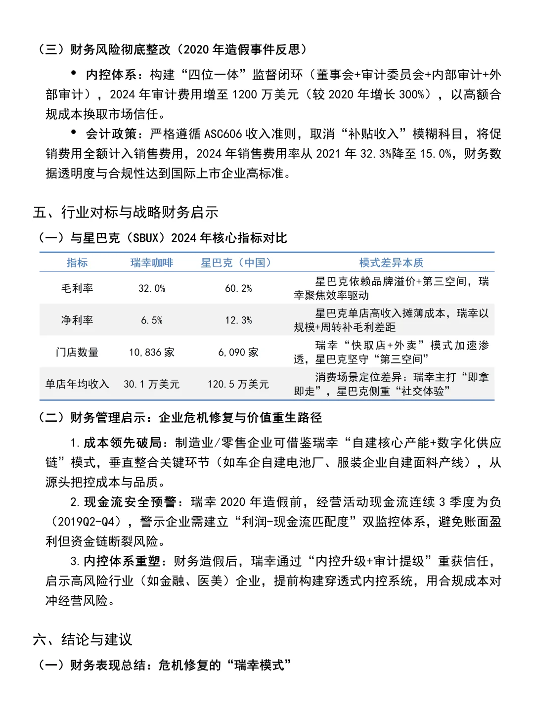
2022-2024年瑞幸咖啡财务分析报告参考😋
#瑞幸咖啡
#瑞幸咖啡财务报告
#商务英语
#财务分析
#财务报表
#偿债能力分析
#正能量
#数据分析
#发展能力分析
#盈利能力分析
上一篇:
市场上只有“成交量”是相对最真实的指标
下一篇:
手把手教你看懂精·液报告
猜你喜欢
券商投行IPO业务初步活动阶段模板底稿资料包(41份)!
上海市蒂艾孚网络科技有限公司
金属和矿业或仍有上涨空间 多券商给出明确判断
上海市蒂艾孚网络科技有限公司
行情持续向好,券商减员为何依然不止???
上海市蒂艾孚网络科技有限公司
这家券商研究所“换血”提速:吸引其他券商所长加盟,近期又急补10名分析师对冲“离职潮”
上海市蒂艾孚网络科技有限公司
券商实习 | 华泰证券+东吴证券+国都证券
上海市蒂艾孚网络科技有限公司
券商债承实习 | 一些杂活自己总结的SOP(5)
上海市蒂艾孚网络科技有限公司
发表评论
发表评论:
取消回复
发表评论
发表评论: