


🔥🔥亲爱的小伙伴们,大家好!今天给大家分享一篇期中考试质量分析报告。
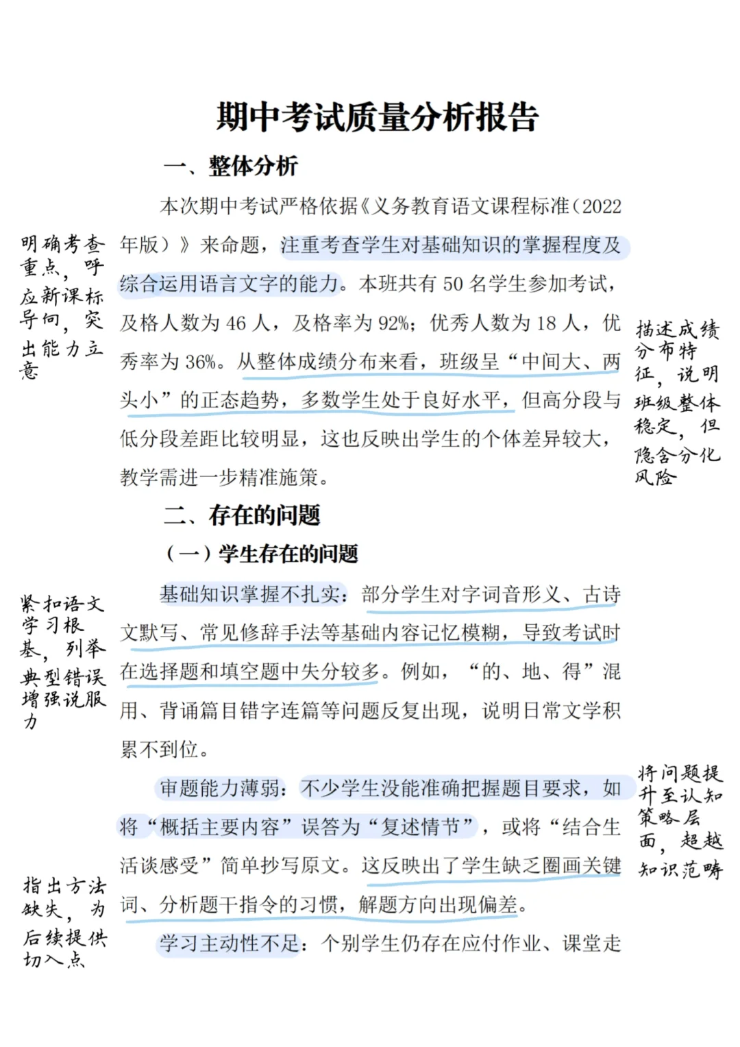
🌸🌸文章首先从数据层面呈现班级学业状况:50人参考,及格率92%,优秀率36%,成绩呈正态分布但两极分化明显,揭示学生个体差异显著。
📌📌其次,从学生与教师双重视角深入剖析问题:
🔥学生方面存在基础知识不牢、审题能力弱、学习主动性不足三大短板;
🔥教师方面则暴露出高阶思维训练缺失、对学困生关注不足、题型训练滞后于新课标要求等教学盲区。
♥️♥️最后,提出四项针对性改进策略:
🚀严抓学习习惯,构建“预习—听课—订正”闭环;
🚀深研课标教材,实现目标与教学精准对接;
🚀加强教研反思,借力团队提升专业能力;
🚀推行分层作业与辅导,兼顾“托底”与“培优”。
🌱🌱结尾重申以学生为中心、以问题为导向的教育立场,彰显持续优化教学的决心。
#期中质量分析 #期中考试 #期中考试总结 #考试成绩 #教师日常 #班主任工作#期中考试质量分析 #教师成长 #班主任日常#新手教师
🌸🌸文章首先从数据层面呈现班级学业状况:50人参考,及格率92%,优秀率36%,成绩呈正态分布但两极分化明显,揭示学生个体差异显著。
📌📌其次,从学生与教师双重视角深入剖析问题:
🔥学生方面存在基础知识不牢、审题能力弱、学习主动性不足三大短板;
🔥教师方面则暴露出高阶思维训练缺失、对学困生关注不足、题型训练滞后于新课标要求等教学盲区。
♥️♥️最后,提出四项针对性改进策略:
🚀严抓学习习惯,构建“预习—听课—订正”闭环;
🚀深研课标教材,实现目标与教学精准对接;
🚀加强教研反思,借力团队提升专业能力;
🚀推行分层作业与辅导,兼顾“托底”与“培优”。
🌱🌱结尾重申以学生为中心、以问题为导向的教育立场,彰显持续优化教学的决心。
#期中质量分析 #期中考试 #期中考试总结 #考试成绩 #教师日常 #班主任工作#期中考试质量分析 #教师成长 #班主任日常#新手教师

研报速递
发表评论
发表评论: