研报速递
首页
行业资讯
热门搜索
加入亿拓客·流量大师 撬动财富之门!!!
首页
»
行业资讯
» spss数据分析完整版总结表格版✅
行业资讯
加入亿拓客·流量大师 撬动财富之门!!!
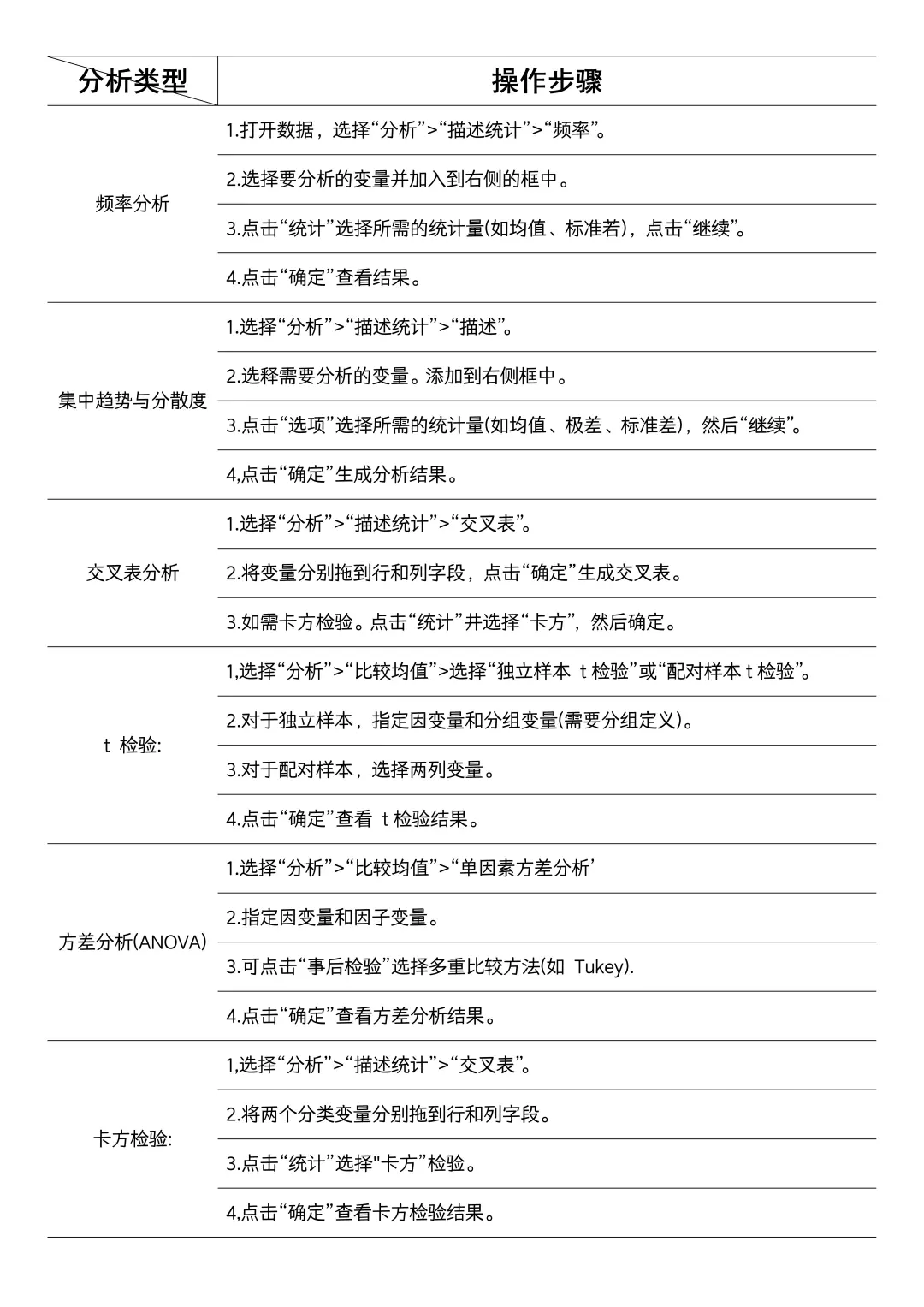
spss数据分析完整版总结表格版✅
wang
2025-11-05
行业资讯
spss数据分析完整版总结表格版✅
#不懂就问有问必答
#spss统计分析
#实证分析
#实证不显著
#数据分析
#数据分析我在行
#spss
#spss分析
#学到了
#自学
上一篇:
画技术路线图就是在淘汰老实人啊!!!
下一篇:
一个案例,解锁Power BI数据分析全流程
猜你喜欢
2026-04-27 券商行业研报量化分析
上海市蒂艾孚网络科技有限公司
【Top券商 国联民生】投行实习 正式走人力base深圳 包餐食一轮面试 含金量超高 稳定入职
上海市蒂艾孚网络科技有限公司
“牛散”20亿元重仓“券商一哥”!
上海市蒂艾孚网络科技有限公司
2026最新!存款搬家引爆券商“佣金战”,万一免五,万0.85免5开户,多家名单汇总.
上海市蒂艾孚网络科技有限公司
多家券商支持股票万一免五和万0.85免5开户,不要错过低佣的开户机会
上海市蒂艾孚网络科技有限公司
牛散跻身龙头券商前十大,背后隐藏什么信号
上海市蒂艾孚网络科技有限公司
发表评论
发表评论:
取消回复
发表评论
发表评论: