研报速递
首页
行业资讯
热门搜索
加入亿拓客·流量大师 撬动财富之门!!!
首页
»
行业资讯
» ABA数据分析详细报告(保姆级)
行业资讯
加入亿拓客·流量大师 撬动财富之门!!!
ABA数据分析详细报告(保姆级)
wang
2025-11-05
行业资讯
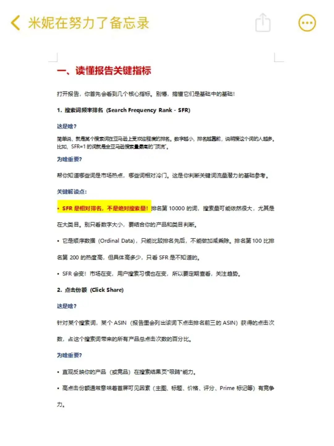
ABA数据分析详细报告(保姆级)
#亚马逊广告优化
#亚马逊广告打法
#亚马逊运营干货
#亚马逊干货
#亚马逊广告
#亚马逊小白
#亚马逊新手
#亚马逊运营
#亚马逊运营技巧
#亚马逊跨境电商
上一篇:
26届测开秋招(发面经攒人品版pt.30)
下一篇:
特种兵到港|拿下香港HK中银卡和⭕商开户
猜你喜欢
入职某券商三个月,这简直就是噩梦般的存在
上海市蒂艾孚网络科技有限公司
开年超10位分析师离职!这家券商最集中,还有头部机构领军人物调整
上海市蒂艾孚网络科技有限公司
券商组织架构优化与分支机构布局调整凸显战略转型
上海市蒂艾孚网络科技有限公司
券商年终大瓜!休假成原罪?券商研究所所长“整顿”职场....
上海市蒂艾孚网络科技有限公司
哪家券商能开etf万0.5?etf佣金低的券商
上海市蒂艾孚网络科技有限公司
谜一样的标准:券商投行540万判10年、城投董事长4900万判8年
上海市蒂艾孚网络科技有限公司
发表评论
发表评论:
取消回复
发表评论
发表评论: