




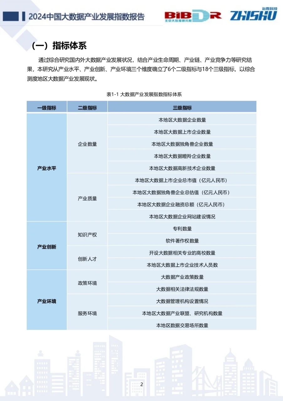
报告主要从以下内容阐述:\n随着我国经济发展的推进,我国大数据产业的发展经历了起步探索、快速发展和深度应用等关键阶段,并在不同阶段取得了成效。\n2021年至今,我国大数据产业迎来了深度应用的关键新阶段,大数据基础设施持续完善,为我国的大数据产业发展提供了坚实的保障,5G、云计算、人工智能和区块链等技术与大数据加速融合推动经济社会全面创新\n据全国数据资源调查工作组在2024年5月发布的《全国数据资源调查报告》显示,2023年我国大数据产业发展速度增快,数据生产总量达32.85ZB,大数据核心产业收入总规模达30.8万亿元,未来几年我国大数据产业的年增长率有望保持20%以上\n2023年12月,《“数据要素x”三年行动计划(2024-2026年)》发布,涉及数据要素在工业制造等12个领域的应用,为数据赋能经济社会、推动高质量发展提供指导\n.............\n相关报告\n中国大数据产业发展指数报告(2024版)-43页\n \n#大数据 #大数据产业 #产业发展

研报速递
发表评论
发表评论: