行业资讯

加入亿拓客·流量大师 撬动财富之门!!!

每日公司深度报告 | 第7期:腾讯音乐

wang 2025-11-03 行业资讯
每日公司深度报告 | 第7期:腾讯音乐

每日公司深度报告 | 第7期:腾讯音乐

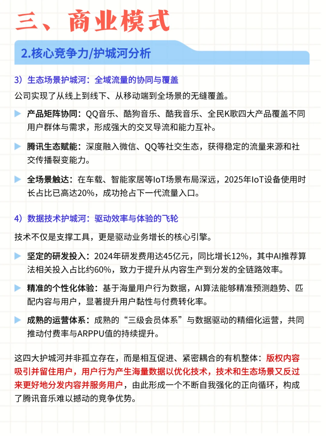
每日公司深度报告 | 第7期:腾讯音乐

每日公司深度报告 | 第7期:腾讯音乐

每日公司深度报告 | 第7期:腾讯音乐

每日公司深度报告 | 第7期:腾讯音乐

每日公司深度报告 | 第7期:腾讯音乐

每日公司深度报告 | 第7期:腾讯音乐

每日公司深度报告 | 第7期:腾讯音乐

每日公司深度报告 | 第7期:腾讯音乐

每日公司深度报告 | 第7期:腾讯音乐

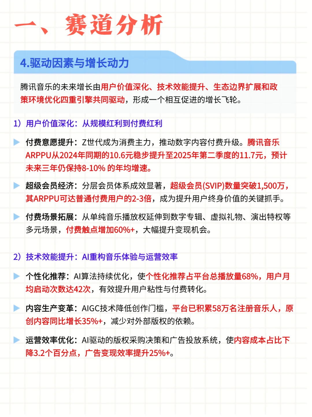
每日公司深度报告 | 第7期:腾讯音乐

每日公司深度报告 | 第7期:腾讯音乐

每日公司深度报告 | 第7期:腾讯音乐

每日公司深度报告 | 第7期:腾讯音乐

每日公司深度报告 | 第7期:腾讯音乐

每日公司深度报告 | 第7期:腾讯音乐

每日公司深度报告 | 第7期:腾讯音乐

每日公司深度报告 | 第7期:腾讯音乐

每两个中国人,就有一个在听它的旋律
1.24 亿用户愿意为其付费
通勤路上的治愈旋律
运动时的燃情 BGM
学习中的陪伴音频
驾驶时的智能歌单
从单一听歌到全场景音频陪伴
它早已是中国人不可或缺的「声音伴侣」
无可争议的国民级音频生态平台
今天带你了解:腾讯音乐!
#腾讯音乐 #QQ音乐 #酷狗音乐 #酷我音乐 #全民K歌 #行业报告 #行业研究 #上市公司 #商业分析

猜你喜欢

发表评论

发表评论: