行业资讯

加入亿拓客·流量大师 撬动财富之门!!!

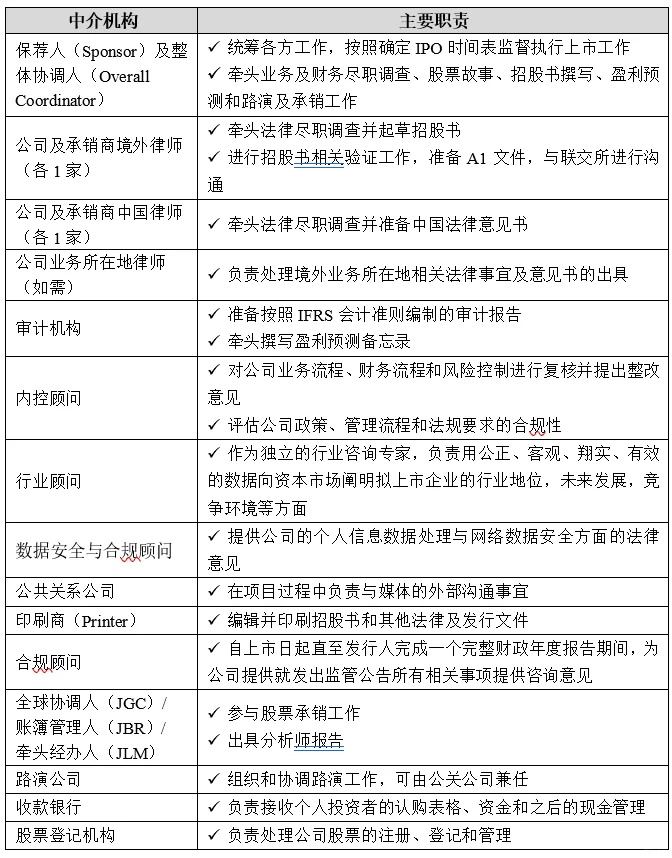
港股IPO那么多中介机构都是干嘛的?!

wang 2025-09-26 行业资讯
港股IPO那么多中介机构都是干嘛的?!

港股IPO那么多中介机构都是干嘛的?!

港股IPO那么多中介机构都是干嘛的?!

相比于A股IPO保荐人、会计师和律师的标准配置,港股IPO中介机构数量可谓相当多了。一场港股IPO大戏都涉及哪些中介?各方又扮演什么角色?#券商 #投行 #IPO #港股

猜你喜欢

发表评论

发表评论: