研报速递
首页
行业资讯
热门搜索
加入亿拓客·流量大师 撬动财富之门!!!
首页
»
行业资讯
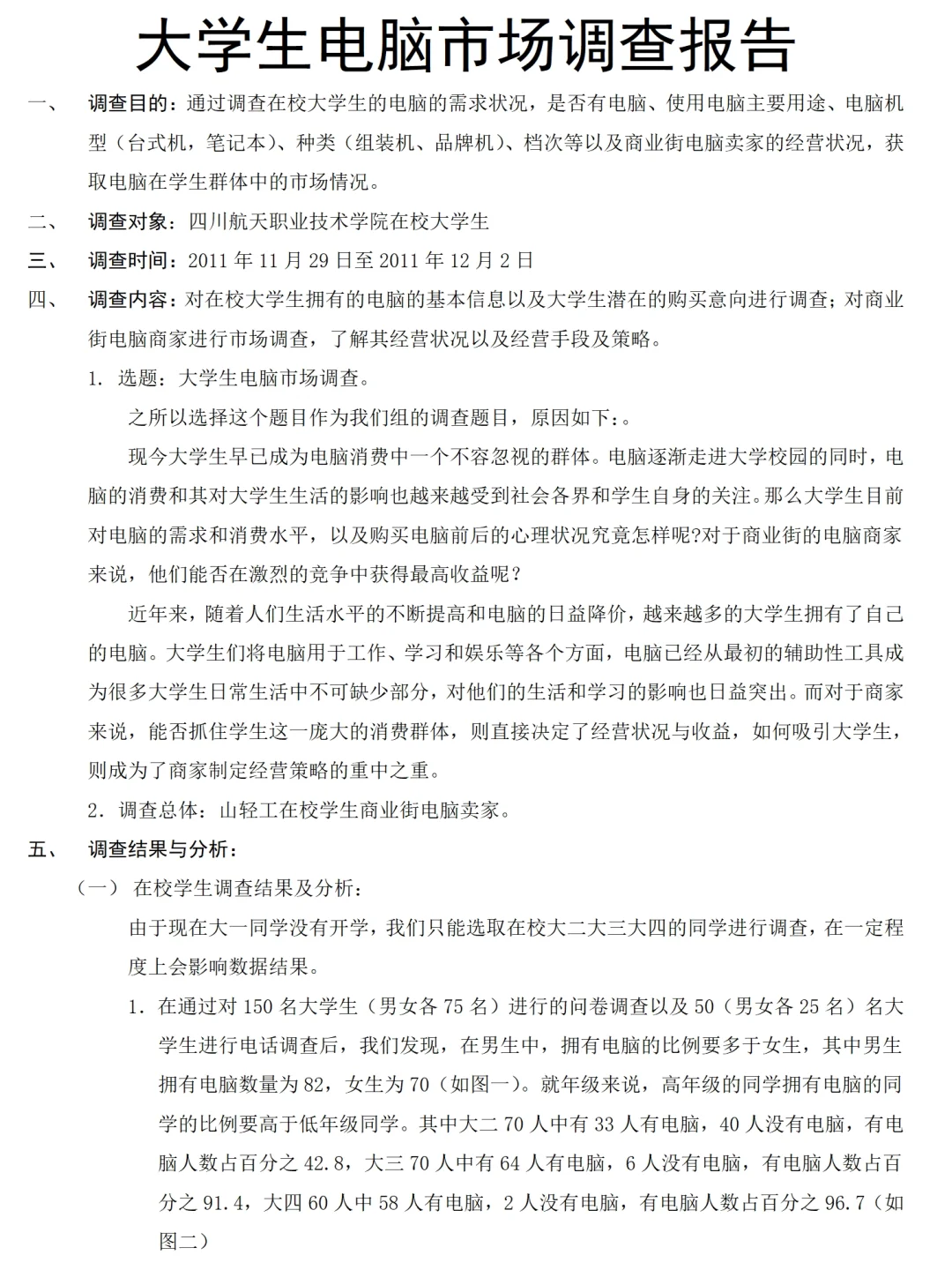
» 大学生电脑市场调研报告范文2700字可参考
行业资讯
加入亿拓客·流量大师 撬动财富之门!!!
大学生电脑市场调研报告范文2700字可参考
wang
2025-11-02
行业资讯
大学生电脑市场调研报告范文2700字可参考
#调研报告
#调研报告模板
#调研报告范文
#调研报告代写
#调研报告怎么写
#调研报告怎么写呀
#调研报告如何写
#电脑市场
上一篇:
汽车后市场连锁企业发展白皮书2025年度
下一篇:
市场营销开题报告范文,4P理论
猜你喜欢
券商行业简要跟踪
上海市蒂艾孚网络科技有限公司
独家盘点:16家券商5月金股全名单出炉!这只消费股竟被5家同时盯上,更有股票上月暴涨93%
上海市蒂艾孚网络科技有限公司
券商|中信证券总部2026年暑期日常实习全面启动!
上海市蒂艾孚网络科技有限公司
前员工亲测,慎入这家“牛仔券商”
上海市蒂艾孚网络科技有限公司
头部券商,融资融券超低利率,50万可以3.58%两融利率+股票万0.8佣金,ETF万0.5!高净值投资者的融资低成本利器,每年省下5万块!
上海市蒂艾孚网络科技有限公司
未有效规范员工行为,某券商部门负责人被罚!机构负责人应履行好管理职责!| 案例2025年第31期
上海市蒂艾孚网络科技有限公司
发表评论
发表评论:
取消回复
发表评论
发表评论: