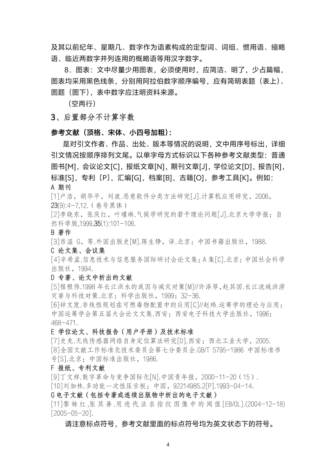
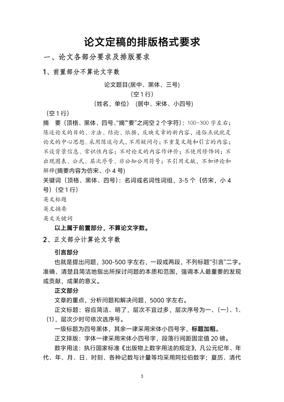
研报速递
首页
行业资讯
热门搜索
加入亿拓客·流量大师 撬动财富之门!!!
首页
»
行业资讯
» 论文定稿排版格式要求
行业资讯
加入亿拓客·流量大师 撬动财富之门!!!
论文定稿排版格式要求
wang
2025-10-28
行业资讯
论文定稿排版格式要求
论文定稿要求一定要按照自己学院要求的写,不要乱写,根据定稿要求写。
#自考
#汉语言自考本
#论文
#毕业论文格式排版
#论文格式
上一篇:
冒着生命危险拍的,赶紧抄
下一篇:
高一家乡文化生活调查报告
猜你喜欢
券商员工代客户买卖股票、借客户名义买卖股票又遭罚!员工违规代客理财高发,成券业难解痛点
上海市蒂艾孚网络科技有限公司
券商和从业人员注意了!中证协明确自律管理规则,违规严重者将被注销从业资格,来看五大关键点
上海市蒂艾孚网络科技有限公司
券商经纪业务改名引行业大反响,财富管理是门技术活,改名只是刚刚开始,改思路更要改配方
上海市蒂艾孚网络科技有限公司
券商年报集中出炉!近六成实现业绩增长,自营成第一大支撑
上海市蒂艾孚网络科技有限公司
券商最近都忙一件大事!反洗钱与反恐怖融资,随时监测可疑客户,随时应对检查,大概率被罚成行业焦虑
上海市蒂艾孚网络科技有限公司
券业重磅!两家头部券商资管"换帅"!
上海市蒂艾孚网络科技有限公司
发表评论
发表评论:
取消回复
发表评论
发表评论: