








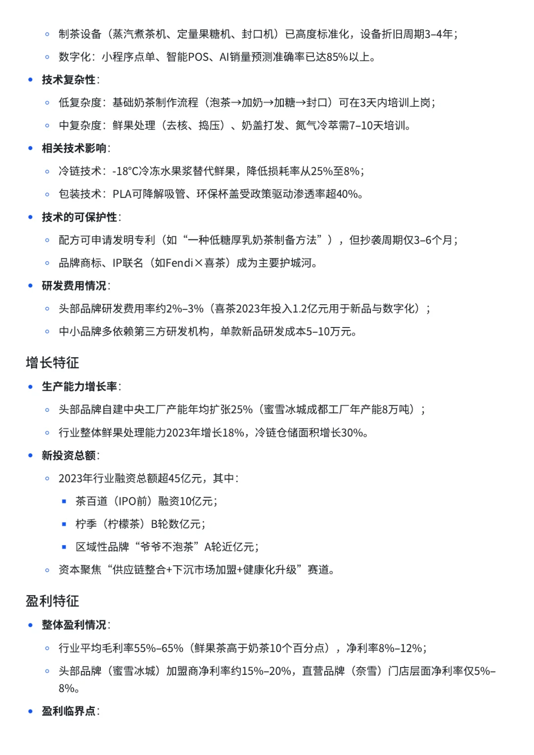
姐妹们!刚刚拿到2025年最新奶茶行业报告📊,数据真的太震撼了!
🎯 市场规模突破4000亿!
2025年新式茶饮市场预计达到4000亿元,比2024年增长18%!这是什么概念?相当于整个冰岛一年的GDP!
🔥 三大新趋势必须知道:
1️⃣ 健康升级:低糖0乳糖成标配,羽衣甘蓝、青瓜等蔬菜入茶搜索量暴涨4倍!
2️⃣ 茶底革命:茉莉花茶仍是王者,但乌龙茶、抹茶快速崛起,双茶底成为新宠
3️⃣ 地域风物:西藏牦牛乳、潮汕南姜、云贵木姜子,小众原料成品牌差异化密码
💰 价格分化更明显:
10元以下:蜜雪冰城yyds
10-15元:古茗、茶百道主战场
20元以上:喜茶奈雪靠创新维持溢价
🌟 创业者机会来了!
- 细分茶底(乌龙、抹茶)
- 小众果蔬原料
- 冷链自动化设备
- 会员数字化运营
姐妹们,你们觉得下一个爆款会是什么?评论区聊聊~
奶茶行业 #新茶饮 #2025趋势 #安利是给平凡人创业的机会
#奶茶行业 #新茶饮 #2025趋势 #创业机会 #奶茶控 #茶饮品牌 #健康茶饮 #茶底革命 #品牌营销
🎯 市场规模突破4000亿!
2025年新式茶饮市场预计达到4000亿元,比2024年增长18%!这是什么概念?相当于整个冰岛一年的GDP!
🔥 三大新趋势必须知道:
1️⃣ 健康升级:低糖0乳糖成标配,羽衣甘蓝、青瓜等蔬菜入茶搜索量暴涨4倍!
2️⃣ 茶底革命:茉莉花茶仍是王者,但乌龙茶、抹茶快速崛起,双茶底成为新宠
3️⃣ 地域风物:西藏牦牛乳、潮汕南姜、云贵木姜子,小众原料成品牌差异化密码
💰 价格分化更明显:
10元以下:蜜雪冰城yyds
10-15元:古茗、茶百道主战场
20元以上:喜茶奈雪靠创新维持溢价
🌟 创业者机会来了!
- 细分茶底(乌龙、抹茶)
- 小众果蔬原料
- 冷链自动化设备
- 会员数字化运营
姐妹们,你们觉得下一个爆款会是什么?评论区聊聊~
奶茶行业 #新茶饮 #2025趋势 #安利是给平凡人创业的机会
#奶茶行业 #新茶饮 #2025趋势 #创业机会 #奶茶控 #茶饮品牌 #健康茶饮 #茶底革命 #品牌营销

研报速递
发表评论
发表评论: