




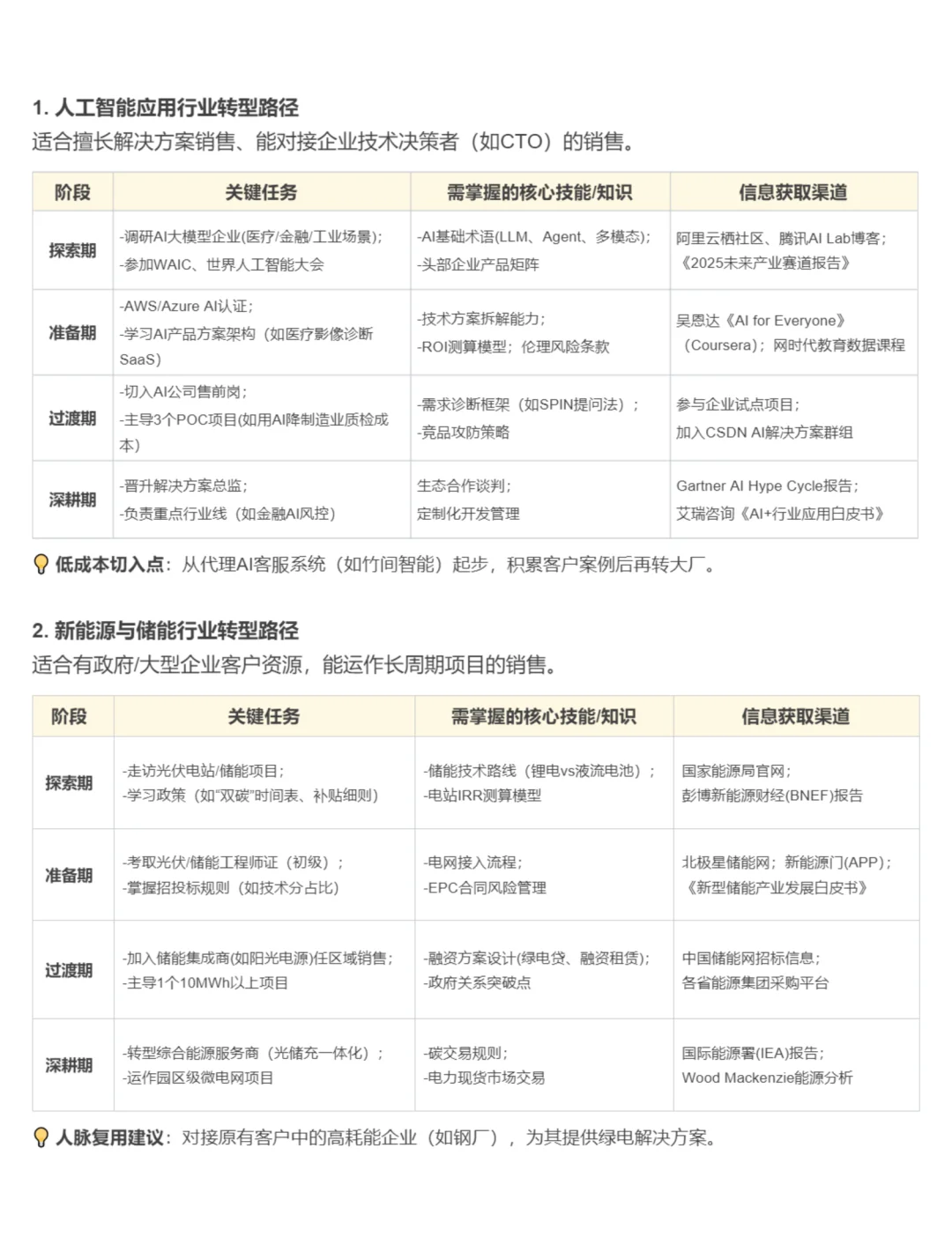
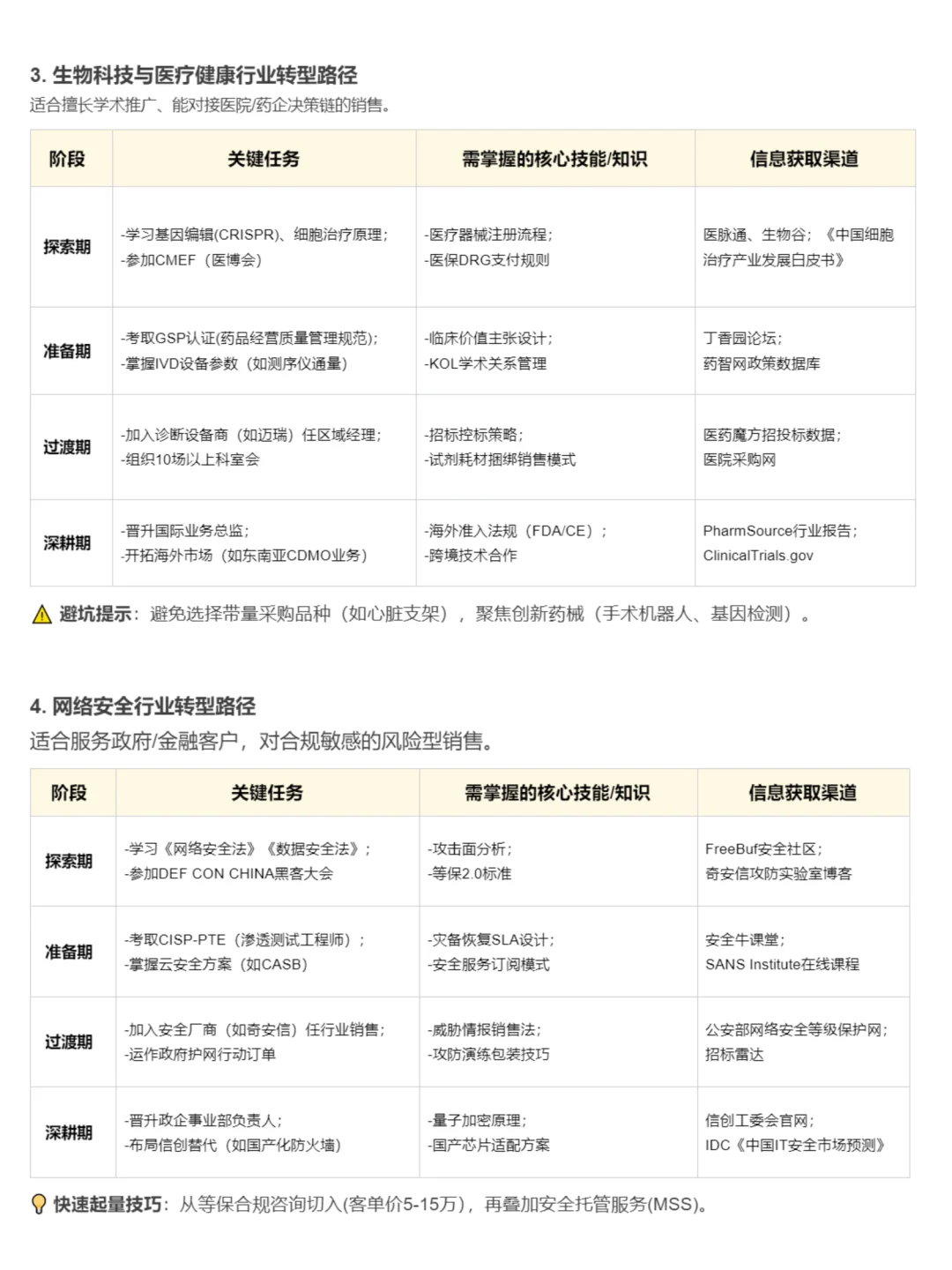
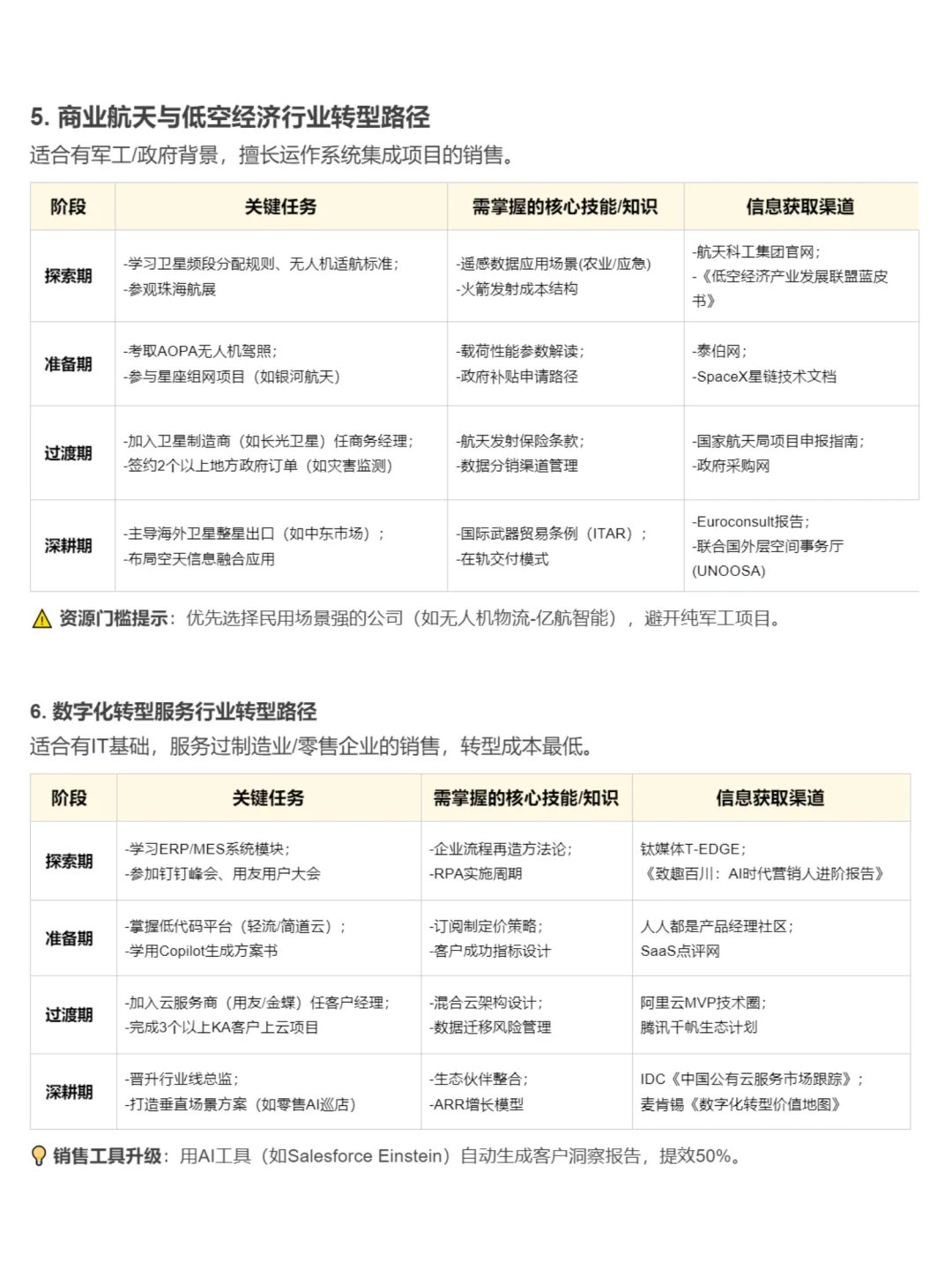
作为一名ToB销售,对客户需求、关系维护和价值传递已有深厚积累,未来十年要转型进入高潜力行业,其实是一条“能力迁移”大于“从零开始”的道路。
结合未来产业趋势和销售背景,我整理了6个薪资高、需求大、且能最大化复用tob销售现有经验的行业方向,并设计出分阶段、可操作的SOP路径。
篇幅有限,详情见图文
未来十年,销售能力的本质不会变——精准传递价值。区别只在于:从“卖产品”升级为“卖技术范式”,从“关系驱动”进化到“专业驱动”。你积累的客户洞察和需求挖掘能力,恰是AI无法替代的核心资产。
#找工作 #销售 #tob销售 #AI #风口行业 #就业 #未来热门行业 #转型
结合未来产业趋势和销售背景,我整理了6个薪资高、需求大、且能最大化复用tob销售现有经验的行业方向,并设计出分阶段、可操作的SOP路径。
篇幅有限,详情见图文
未来十年,销售能力的本质不会变——精准传递价值。区别只在于:从“卖产品”升级为“卖技术范式”,从“关系驱动”进化到“专业驱动”。你积累的客户洞察和需求挖掘能力,恰是AI无法替代的核心资产。
#找工作 #销售 #tob销售 #AI #风口行业 #就业 #未来热门行业 #转型

研报速递
发表评论
发表评论: