首页 »
行业资讯 » 《中国大数据产业发展指数报告(2024版)》
《中国大数据产业发展指数报告(2024版)》 








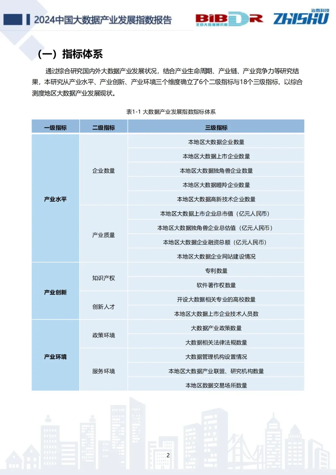
为响应国家政策发展方针,衡量全国各地大数据产业发展水平,北京大数据研究院在2020年至2023年连续发布大数据产业发展指数的基础上,聚焦近年来大数据产业各领域的进展和趋势,深入调研了各地大数据政策环境、大数据产业和企业发展状况,编制形成《中国大数据产业发展指数报告(2024版)》,力求客观呈现和科学评判我国大数据产业发展情况,为各地大数据产业发展提供参考,为数字中国建设赋能添力。
#行业报告 #数据要素
猜你喜欢
-
上海市蒂艾孚网络科技有限公司
-
上海市蒂艾孚网络科技有限公司
-
上海市蒂艾孚网络科技有限公司
-
上海市蒂艾孚网络科技有限公司
-
上海市蒂艾孚网络科技有限公司
-
上海市蒂艾孚网络科技有限公司
发表评论
发表评论: