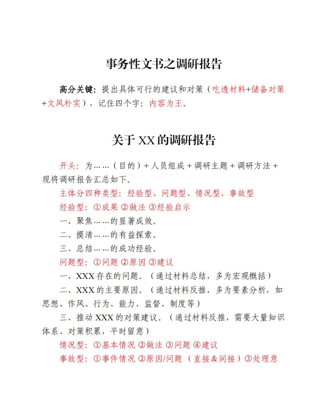
遴选备考day9事务性文书之调研报告 坚持总会有收获,学习是不断进步的过程,加油,祝大家除夕快乐~#遴选 #公文写作 #申论素材 #笔杆子 #贵州遴选 #内蒙古遴选 #海南遴选 #新疆遴选 #河南遴选 #福建遴选
发表评论
发表评论: