










这份报告聚焦儿童彩妆行业,拆解监管政策、市场竞争格局及产品趋势,覆盖 3-12 岁儿童彩妆需求与品牌动态,为母婴从业者、家长及投资者提供核心参考,关注儿童消费赛道别错过~
【🎨】核心内容速览
✨监管趋严:需标注 “小金盾” 标志,禁用激素、水杨酸等成分,2023 年合规产品占比 67%,违规产品被严处。
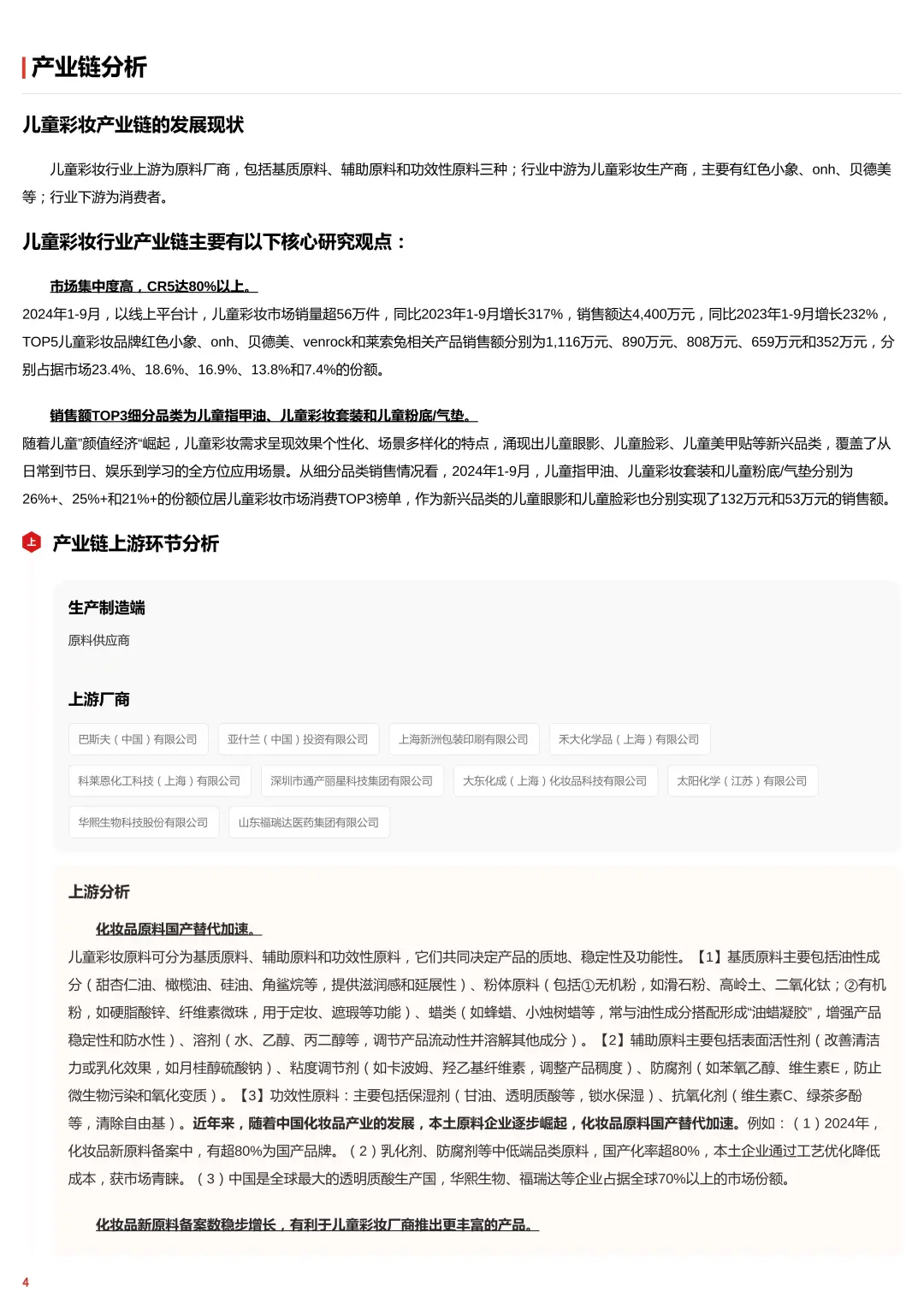
💡市场格局:CR5 超 80%,红色小象(23.4%)、onh(18.6%)领跑;指甲油、彩妆套装、粉底 / 气垫为热销 TOP3 品类。
🌟产品趋势:家长重安全(无香精 / 色素),儿童爱趣味(卡通包装、联名款),中高端(100-300 元)产品占比 25%。
儿童彩妆行业合规化加速,安全与趣味兼具的产品更受青睐~想要更深入了解这份报告?点击主页获取完整解读吧!
相关报告:《儿童彩妆:童趣消费崛起,儿童彩妆迈入品牌与监管新周期 头豹词条报告系列》- 头豹研究院
#行业报告 #研究报告 #调研报告 #行业研报 #行业研究报告 #行业分析报告 #行业调研报告 #儿童彩妆 #小金盾化妆品 #母婴消费 #红色小象 #儿童指甲油 #彩妆套装 #颜值经济低龄化 #儿童美妆
【🎨】核心内容速览
✨监管趋严:需标注 “小金盾” 标志,禁用激素、水杨酸等成分,2023 年合规产品占比 67%,违规产品被严处。
💡市场格局:CR5 超 80%,红色小象(23.4%)、onh(18.6%)领跑;指甲油、彩妆套装、粉底 / 气垫为热销 TOP3 品类。
🌟产品趋势:家长重安全(无香精 / 色素),儿童爱趣味(卡通包装、联名款),中高端(100-300 元)产品占比 25%。
儿童彩妆行业合规化加速,安全与趣味兼具的产品更受青睐~想要更深入了解这份报告?点击主页获取完整解读吧!
相关报告:《儿童彩妆:童趣消费崛起,儿童彩妆迈入品牌与监管新周期 头豹词条报告系列》- 头豹研究院
#行业报告 #研究报告 #调研报告 #行业研报 #行业研究报告 #行业分析报告 #行业调研报告 #儿童彩妆 #小金盾化妆品 #母婴消费 #红色小象 #儿童指甲油 #彩妆套装 #颜值经济低龄化 #儿童美妆

研报速递
发表评论
发表评论: