研报速递
首页
行业资讯
热门搜索
加入亿拓客·流量大师 撬动财富之门!!!
首页
»
行业资讯
» 《全国数据资源调查报告(2023)》附:全文下载
行业资讯
加入亿拓客·流量大师 撬动财富之门!!!
《全国数据资源调查报告(2023)》附:全文下载
wang
2025-10-21
行业资讯
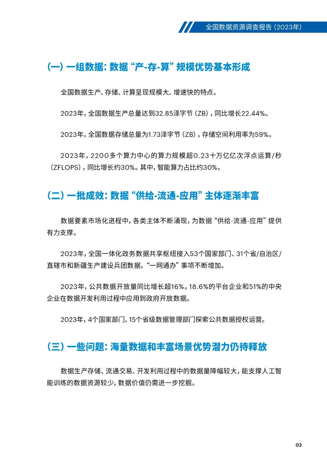
《全国数据资源调查报告(2023)》附:全文下载
上一篇:
妈呀妈呀,我的数据分析一遍过了啊啊啊
下一篇:
2023-2025年泡泡玛特财务分析报告参考😋
猜你喜欢
券商高管变更
上海市蒂艾孚网络科技有限公司
金融学专业|深耕金融核心素养 解锁投行券商银行多元赛道 筑就财富管理精英之路
上海市蒂艾孚网络科技有限公司
顶尖券商行业研究员的研究方法和体系(中金、中信、华泰、瑞银等)
上海市蒂艾孚网络科技有限公司
“在券商,没有资源背景怎么办?”广金师兄的答案刷屏了,从临时工到广东分公司总经理,他用五个字回应“发展无捷径”
上海市蒂艾孚网络科技有限公司
券商ETF从牛市旗手沦落为马桶塞了?(卡住就动一动)
上海市蒂艾孚网络科技有限公司
喜报!光证资管荣获朝阳永续“年度优秀券商资产管理机构”奖项
上海市蒂艾孚网络科技有限公司
发表评论
发表评论:
取消回复
发表评论
发表评论: