研报速递
首页
行业资讯
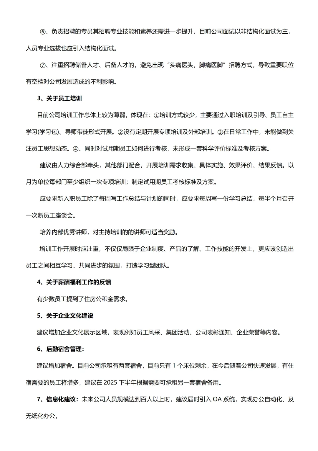
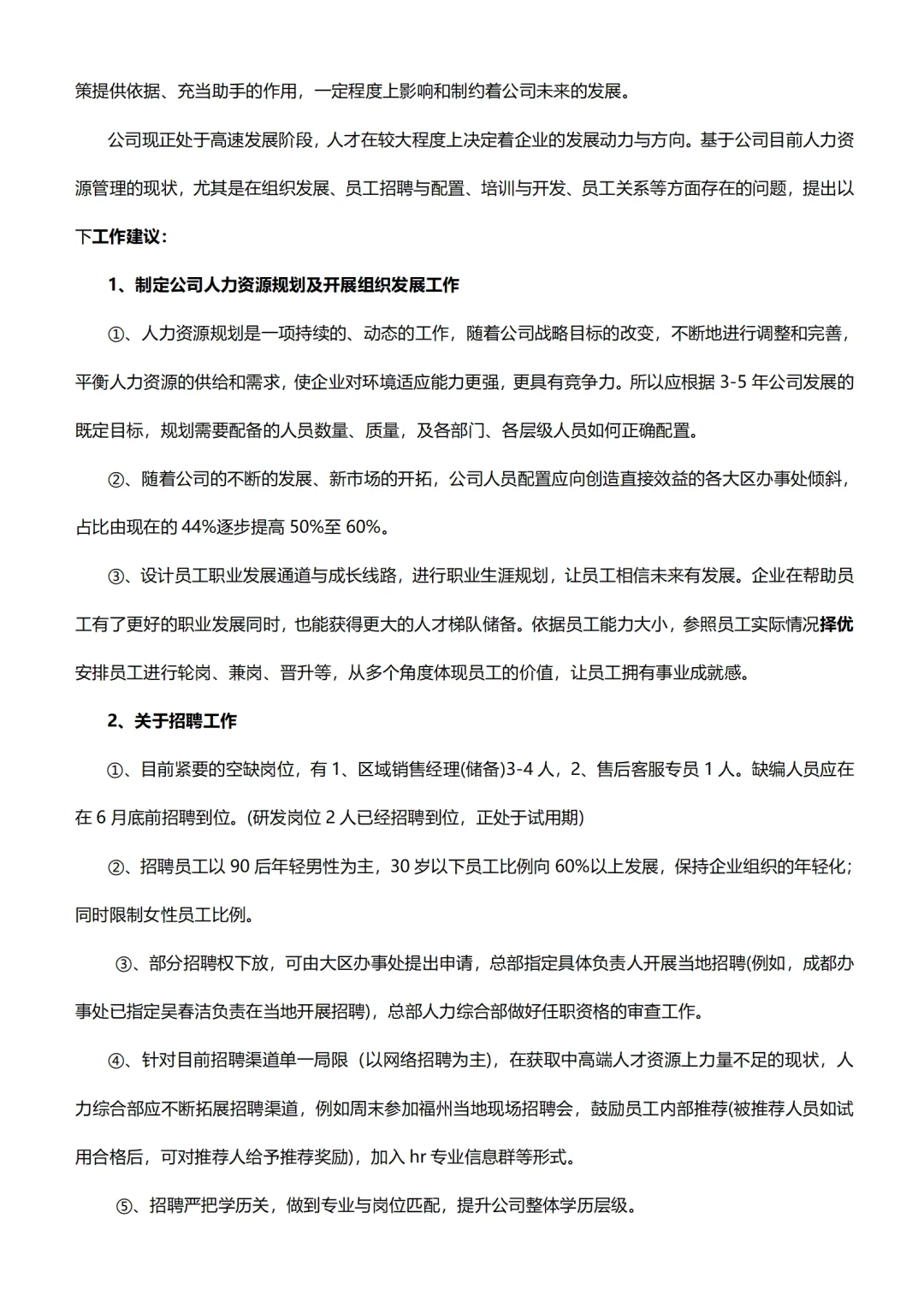
热门搜索
加入亿拓客·流量大师 撬动财富之门!!!
首页
»
行业资讯
» 人事部成果 报告没有废话 数据数据全是数据
行业资讯
加入亿拓客·流量大师 撬动财富之门!!!
人事部成果 报告没有废话 数据数据全是数据
wang
2025-10-21
行业资讯
人事部成果 报告没有废话 数据数据全是数据
人力资源数据分析
#HR人力资源
#人事管理
#人事资料
#HR的日常
#HRBP
#人事行政
#人事部日常
#人事
#人力资源
#hr
上一篇:
电商四个账号,不同主播。
下一篇:
教育统计年报逻辑性错误太多怎么改?
猜你喜欢
顶尖券商行业研究员的研究方法和体系(中金、中信、华泰、瑞银等)
上海市蒂艾孚网络科技有限公司
“在券商,没有资源背景怎么办?”广金师兄的答案刷屏了,从临时工到广东分公司总经理,他用五个字回应“发展无捷径”
上海市蒂艾孚网络科技有限公司
券商ETF从牛市旗手沦落为马桶塞了?(卡住就动一动)
上海市蒂艾孚网络科技有限公司
喜报!光证资管荣获朝阳永续“年度优秀券商资产管理机构”奖项
上海市蒂艾孚网络科技有限公司
券商上涨很重要.
上海市蒂艾孚网络科技有限公司
利用搜索引擎优化能帮助券商经理找到客户吗?
上海市蒂艾孚网络科技有限公司
发表评论
发表评论:
取消回复
发表评论
发表评论: