行业资讯

加入亿拓客·流量大师 撬动财富之门!!!

广西香料产业洞察报告

wang 2025-10-21 行业资讯
广西香料产业洞察报告

广西香料产业洞察报告

广西香料产业洞察报告

广西香料产业洞察报告

广西香料产业洞察报告

广西香料产业洞察报告

广西香料产业洞察报告

广西香料产业洞察报告

广西香料产业洞察报告

广西香料产业洞察报告

广西香料产业洞察报告

广西香料产业洞察报告

广西香料产业洞察报告

广西香料产业洞察报告

广西香料产业洞察报告

广西香料产业洞察报告

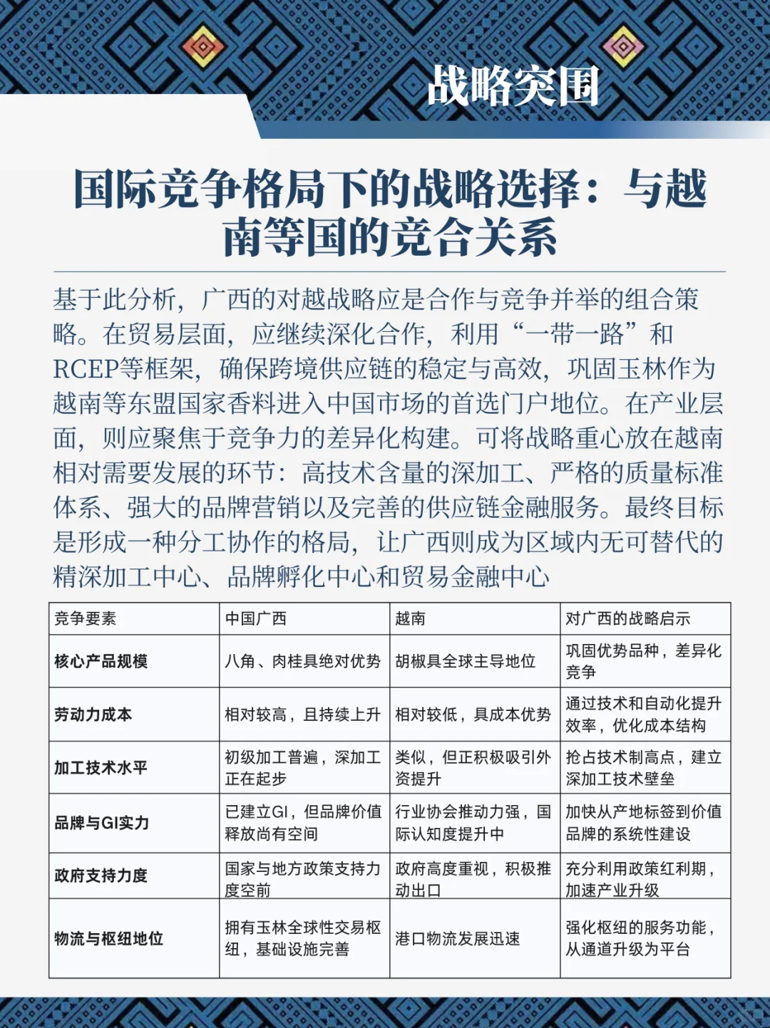
本报告旨在对广西香料产业的文化底蕴、产业生态、发展现状及未来路径进行深度剖析。研究表明,广西凭借其深厚的历史传承与独特的地理区位,已在全球香料贸易格局中奠定了枢纽地位,尤以玉林市为代表,形成了具有全球影响力的交易与定价中心。当前,产业正处在一个从规模增长向价值提升演进的关键时期,其商业模式在初级原料贸易领域已相当成熟,展现出强大的资源整合与流通能力。

#八桂文化之旅 #市场发展趋势 #产业发展趋势 #农产品销售 #广西#广西八角 #广西桂皮 #广西香料 #洞察报告 #行业报告

猜你喜欢

发表评论

发表评论: