




开题报告说白了就是要回答四个核心问题,搞清楚这些,开题基本上就有了主线。
① 首选要解决的肯定是选题背景的问题,也就是你为什么要研究这个。
这部分不能空泛地说\"这个领域很重要\",而是要具体说明现实中存在什么问题急需解决。比如你研究在线教育,就要说清楚疫情后在线教育暴露出哪些具体问题,这些问题对学生学习效果产生了什么影响。要有数据支撑,比如引用一些调研报告的数字,让导师觉得你的研究确实有现实意义。
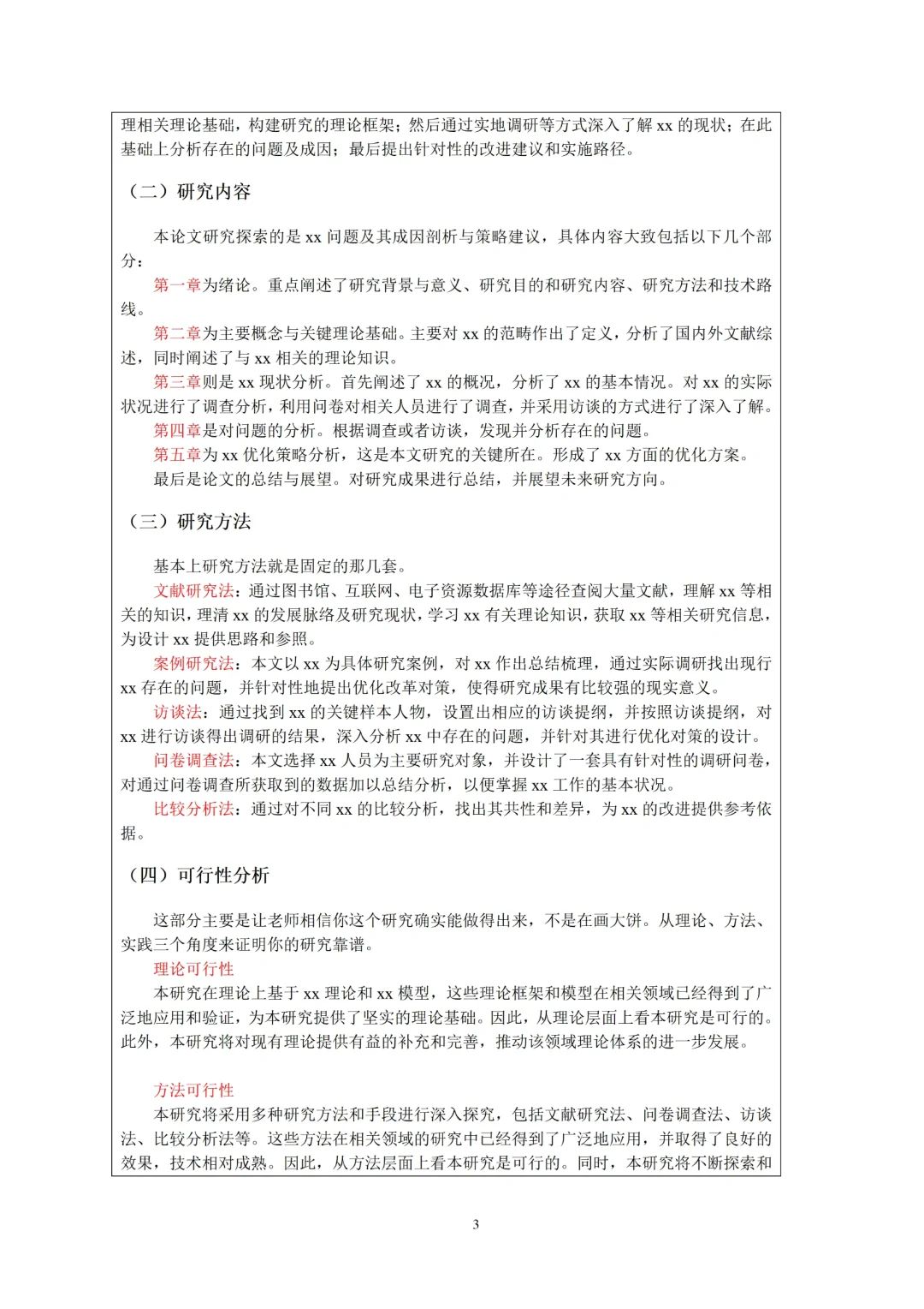
② 第二个要明确的是研究内容,也就是你具体打算做什么。
很多同学写研究内容的时候特别容易犯一个错误,就是写得太宽泛,什么都想研究。实际上研究内容要足够聚焦,最好能拆解成具体的子问题。比如研究\"短视频对大学生学习的影响\",可以拆解成影响机制分析、影响程度测量、干预策略设计这三个部分。每个子问题都要有明确的研究方法和预期成果,这样导师看了才知道你的研究是可行的。
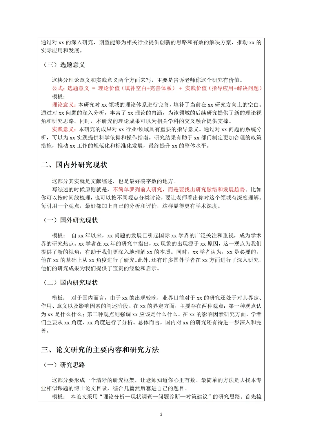
③ 第三部分是文献综述,这个就是要梳理前人都做了什么,有哪些成果和不足。
文献综述不是简单的文献堆砌,而是要按照逻辑线索来组织。我一般会按照研究角度或者时间顺序来梳理,比如先写理论研究,再写实证研究,最后写应用研究。每个部分总结完前人的贡献后,都要指出存在的问题或者局限性,这样才能为你后面提出创新点做铺垫。
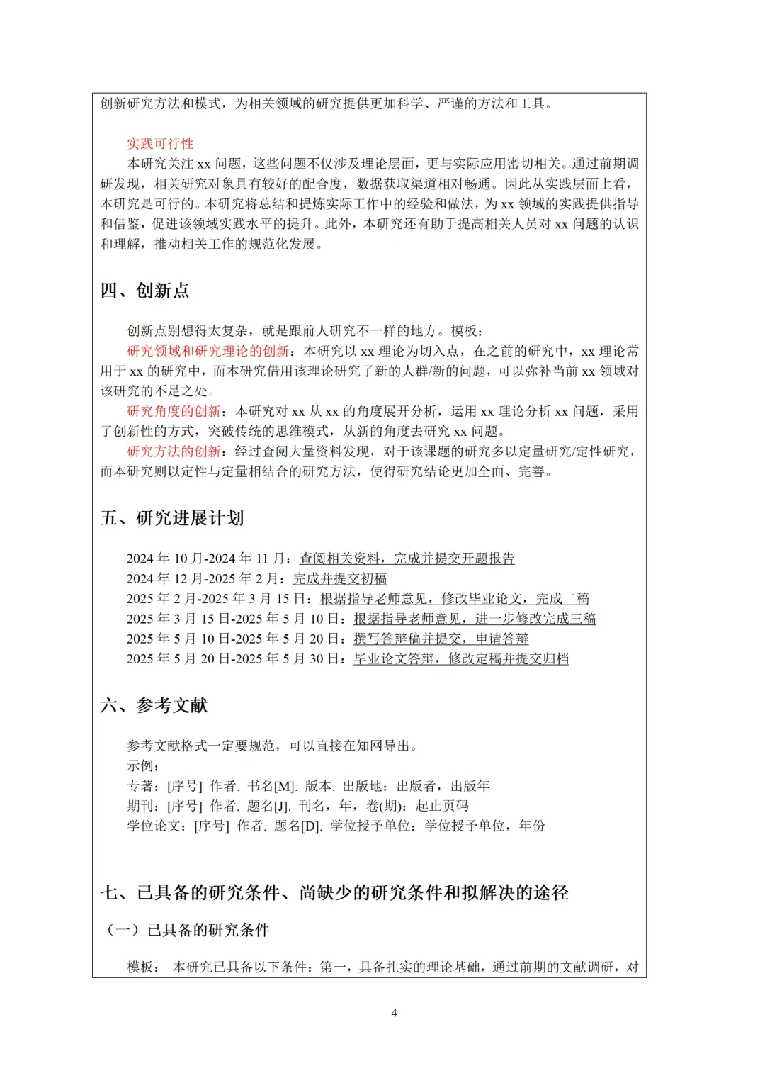
④ 最后一个关键是创新点,也就是你的研究和前人相比有什么新的贡献。
创新点不要贪多,一定要具体明确。比如\"采用了新的研究方法\"、\"扩展了研究对象的范围\"、\"提出了新的理论框架\"等等。每个创新点都要能对应到具体的研究内容,不能空喊口号。
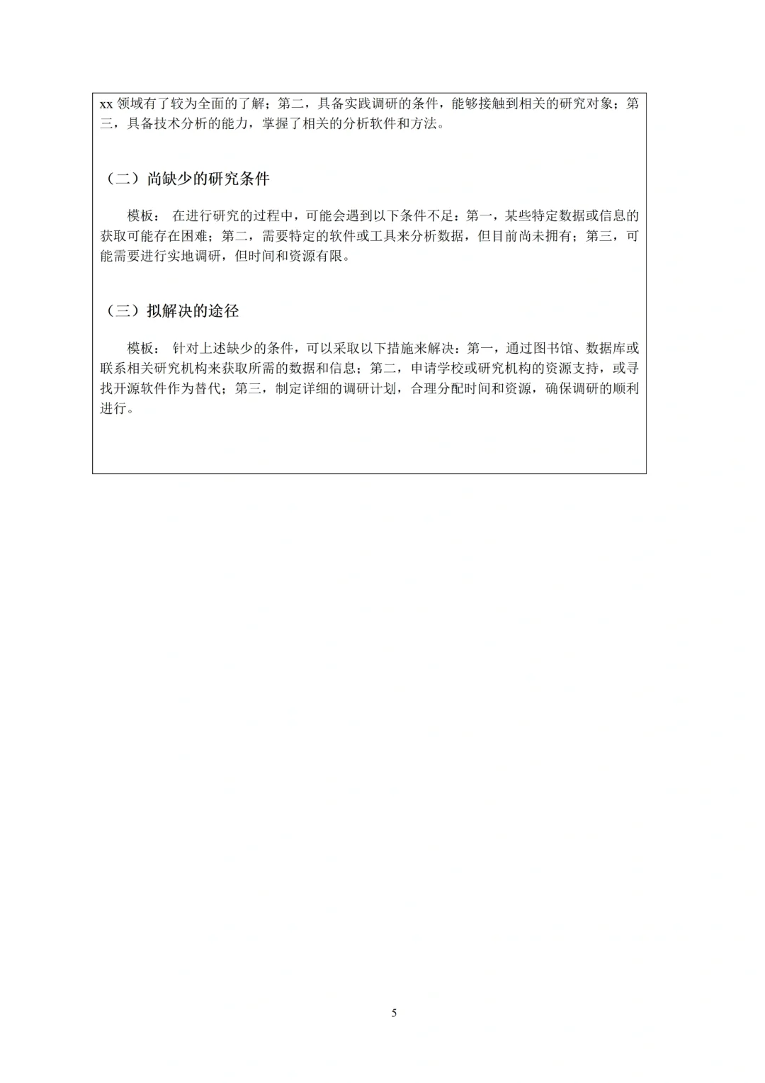
🌟写开题的时候一定要主动找导师沟通。很多同学觉得导师忙,不好意思去打扰,但其实导师最怕的不是你问问题,而是你憋着不问,最后写出来的东西完全不符合要求。
我当时写开题的时候,光是研究内容这一部分就和导师讨论了三四次,每次讨论完都会有新的想法和调整。这样频繁沟通的好处是能够及时发现问题,避免走弯路,也能让导师更了解你的研究思路,对后续的指导也更有针对性。
有条件的还可以参考同专业师兄师姐通过的开题报告,看看他们的结构安排和表达方式。但不要完全照搬,而是要结合自己的研究特点来调整。
另外,开题答辩的时候要准备好回答评委可能提出的问题,比如研究的可行性、创新性、实用性等等,提前准备能让你答辩时更从容。
#硕士论文选题 #硕士开题报告 #很担心论文人的精神状态 #硕士论文 #研究生毕业
① 首选要解决的肯定是选题背景的问题,也就是你为什么要研究这个。
这部分不能空泛地说\"这个领域很重要\",而是要具体说明现实中存在什么问题急需解决。比如你研究在线教育,就要说清楚疫情后在线教育暴露出哪些具体问题,这些问题对学生学习效果产生了什么影响。要有数据支撑,比如引用一些调研报告的数字,让导师觉得你的研究确实有现实意义。
② 第二个要明确的是研究内容,也就是你具体打算做什么。
很多同学写研究内容的时候特别容易犯一个错误,就是写得太宽泛,什么都想研究。实际上研究内容要足够聚焦,最好能拆解成具体的子问题。比如研究\"短视频对大学生学习的影响\",可以拆解成影响机制分析、影响程度测量、干预策略设计这三个部分。每个子问题都要有明确的研究方法和预期成果,这样导师看了才知道你的研究是可行的。
③ 第三部分是文献综述,这个就是要梳理前人都做了什么,有哪些成果和不足。
文献综述不是简单的文献堆砌,而是要按照逻辑线索来组织。我一般会按照研究角度或者时间顺序来梳理,比如先写理论研究,再写实证研究,最后写应用研究。每个部分总结完前人的贡献后,都要指出存在的问题或者局限性,这样才能为你后面提出创新点做铺垫。
④ 最后一个关键是创新点,也就是你的研究和前人相比有什么新的贡献。
创新点不要贪多,一定要具体明确。比如\"采用了新的研究方法\"、\"扩展了研究对象的范围\"、\"提出了新的理论框架\"等等。每个创新点都要能对应到具体的研究内容,不能空喊口号。
🌟写开题的时候一定要主动找导师沟通。很多同学觉得导师忙,不好意思去打扰,但其实导师最怕的不是你问问题,而是你憋着不问,最后写出来的东西完全不符合要求。
我当时写开题的时候,光是研究内容这一部分就和导师讨论了三四次,每次讨论完都会有新的想法和调整。这样频繁沟通的好处是能够及时发现问题,避免走弯路,也能让导师更了解你的研究思路,对后续的指导也更有针对性。
有条件的还可以参考同专业师兄师姐通过的开题报告,看看他们的结构安排和表达方式。但不要完全照搬,而是要结合自己的研究特点来调整。
另外,开题答辩的时候要准备好回答评委可能提出的问题,比如研究的可行性、创新性、实用性等等,提前准备能让你答辩时更从容。
#硕士论文选题 #硕士开题报告 #很担心论文人的精神状态 #硕士论文 #研究生毕业

研报速递
发表评论
发表评论: