









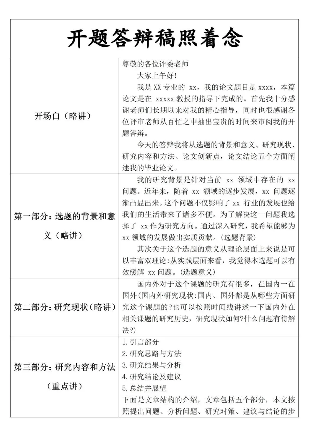
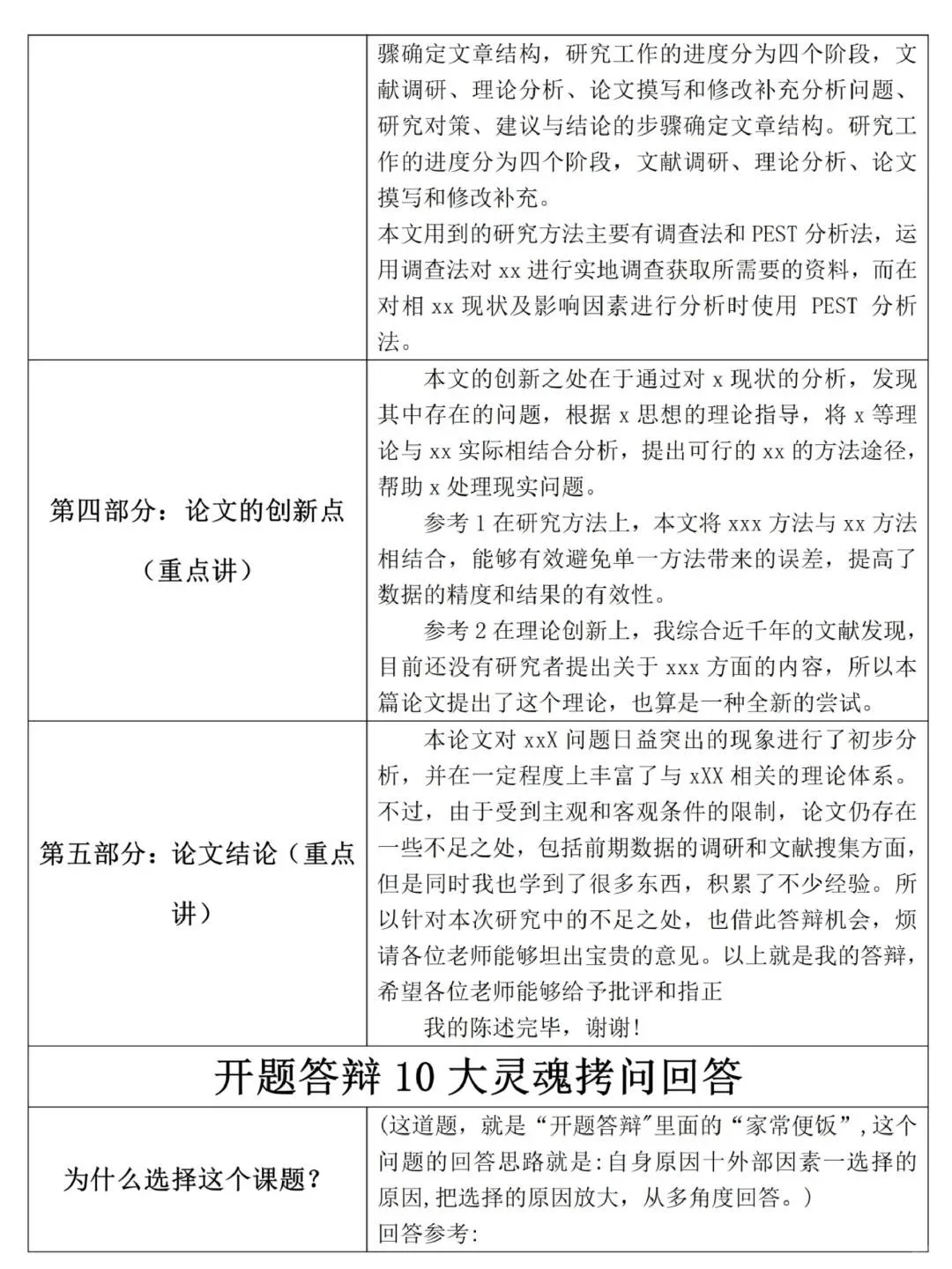
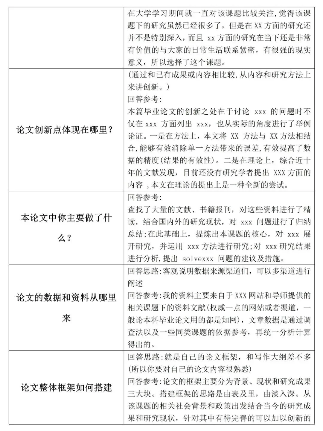
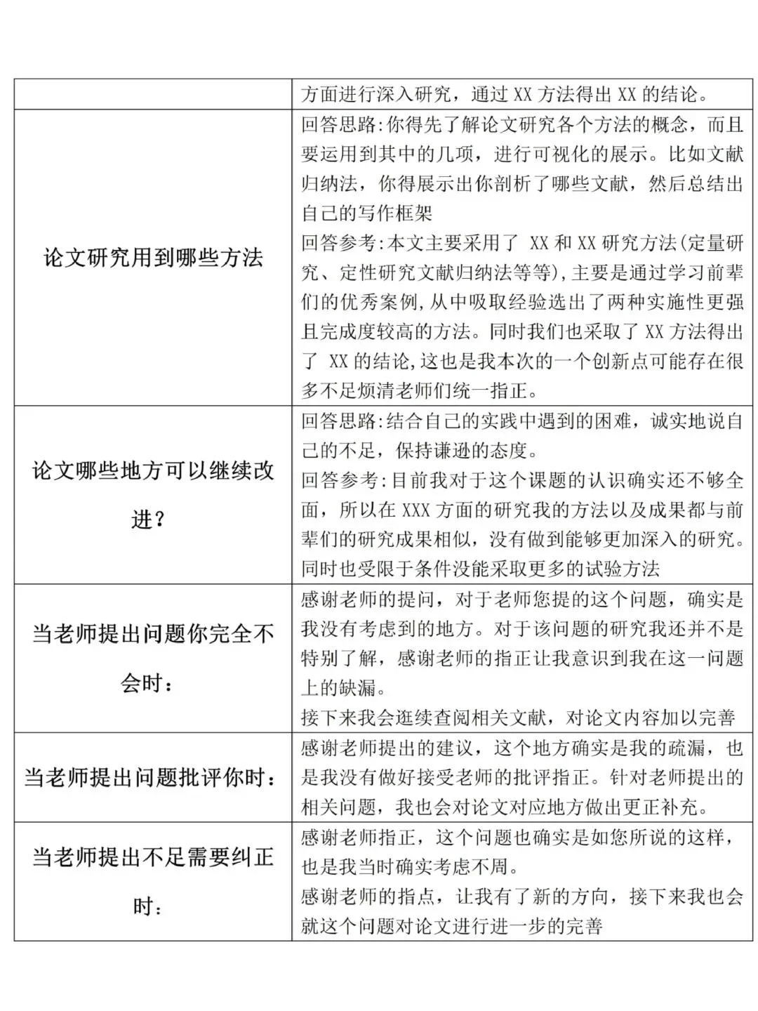
开题答辩就这么过了是不是太快了😂😂
🎤 开题报告演讲稿
尊敬的答辩组老师、亲爱的同学们:
(打开PPT)我是xx级xx班的xx,今天我将为大家带来《XXXXXxxxxX》的开题报告。
(翻到PPT第2页)我将内容分为5部分:研究概述及创新点、研究背景、研究意义、文献综述、论文框架及研究进度安排。
(翻到PPT第3页)首先,对文章做一个简要概述,结合xxxx理论,以xxxxxxxx为例,分析xxxx的影响因素。剖析了xxxxxx中的主要问题,并提出了改进措施。
(翻到PPT第4页)本文创新之处在于结合理论与实践,提出了提高企业工作效率的方法。
(翻到PPT第5页)关于研究背景,从我国xx行业的发展现状入手,展示了其快速发展的图表。
(翻到PPT第6页)其次,介绍了xx行业的xxxx,包括xxxx、xxxx和xxxx。
(翻到PPT第7页)最后,探讨了xx行业的xxx内容,涵盖xxxx、xxxx、xxxx等方面。
(翻到PPT第8页)通过以上背景介绍,为大家呈现了xx行业的全貌。接下来,我将讲述本文的研究意义。
(翻到PPT第9页)我国xx行业在现代化建设中扮演重要角色,但仍面临着挑战。本研究分析了企业xx现状,并提出改进建议,以促进行业发展。
(翻到PPT第10页)国外和国内对xx领域的研究现状和未来趋势进行了总结和展望。
(翻到PPT第11页)文章结构包括六个部分,涵盖了问题、分析、对策和结论。
在开题答辩中,我努力做到了精准、简洁和有深度,希望能为未来的研究奠定坚实的基础。让我们一同期待未来,探索新的知识边界!
#开题报告 #开题答辩 #开题答辩流程 #开题答辩技巧 #开题答辩问题 #开题答辩模板 #开题答辩话术 #开题答辩稿 #开题答辩ppt #开题答辩PPT模板
🎤 开题报告演讲稿
尊敬的答辩组老师、亲爱的同学们:
(打开PPT)我是xx级xx班的xx,今天我将为大家带来《XXXXXxxxxX》的开题报告。
(翻到PPT第2页)我将内容分为5部分:研究概述及创新点、研究背景、研究意义、文献综述、论文框架及研究进度安排。
(翻到PPT第3页)首先,对文章做一个简要概述,结合xxxx理论,以xxxxxxxx为例,分析xxxx的影响因素。剖析了xxxxxx中的主要问题,并提出了改进措施。
(翻到PPT第4页)本文创新之处在于结合理论与实践,提出了提高企业工作效率的方法。
(翻到PPT第5页)关于研究背景,从我国xx行业的发展现状入手,展示了其快速发展的图表。
(翻到PPT第6页)其次,介绍了xx行业的xxxx,包括xxxx、xxxx和xxxx。
(翻到PPT第7页)最后,探讨了xx行业的xxx内容,涵盖xxxx、xxxx、xxxx等方面。
(翻到PPT第8页)通过以上背景介绍,为大家呈现了xx行业的全貌。接下来,我将讲述本文的研究意义。
(翻到PPT第9页)我国xx行业在现代化建设中扮演重要角色,但仍面临着挑战。本研究分析了企业xx现状,并提出改进建议,以促进行业发展。
(翻到PPT第10页)国外和国内对xx领域的研究现状和未来趋势进行了总结和展望。
(翻到PPT第11页)文章结构包括六个部分,涵盖了问题、分析、对策和结论。
在开题答辩中,我努力做到了精准、简洁和有深度,希望能为未来的研究奠定坚实的基础。让我们一同期待未来,探索新的知识边界!
#开题报告 #开题答辩 #开题答辩流程 #开题答辩技巧 #开题答辩问题 #开题答辩模板 #开题答辩话术 #开题答辩稿 #开题答辩ppt #开题答辩PPT模板

研报速递
发表评论
发表评论: