








大家好,这里是朝哥的运营思维笔记,
今天聊如何打造一套「高含金量」的系统性竞品分析方法论?
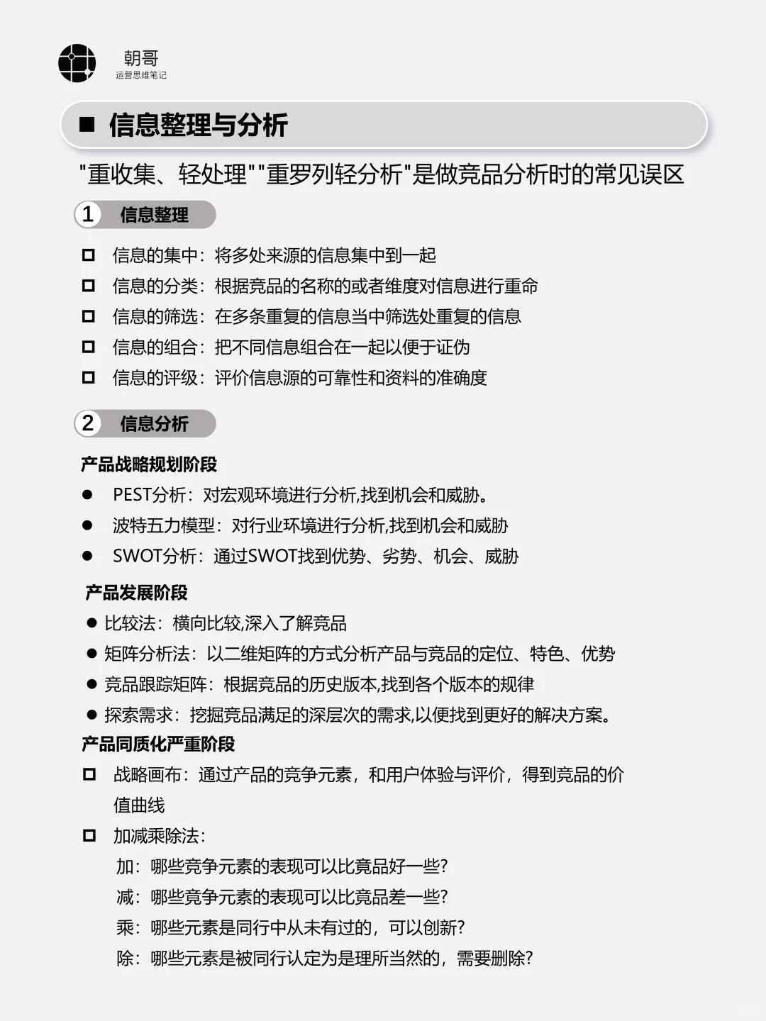
.
📋6 步闭环模型:
1⃣ 厘清目标:先问“为什么”,再问“是什么”。
2⃣ 锁定竞品:广撒网、精筛选,兼顾“直接 / 间接 / 潜在”。
3⃣ 搭建维度:功能层、体验层、商业层、资源层四维穿透。
4⃣ 获取数据:桌面研究 + 深访 + 埋点还原 + 灰度监控,多源交叉验证。
5⃣ 提炼整理:定性(场景故事)× 定量(指标漏斗)双轮驱动。
6⃣ 输出报告:结论先行、策略落地、里程碑式行动计划。
.
⭕️重新定义「竞品分析」
它绝非罗列功能差异,而是一场对“竞争系统”的逆向工程:
竞品表现如何?
关键假设与路径依赖?
战略意图与资源禀赋?
下一步可能落子何处?
.
⭕️为什么要做?
1⃣ 启动前:寻找机会窗口
赛道成熟度(蓝海 / 红海 / 死海)
商业模式可行性、用户价值验证
差异化切口与资源杠杆点
2⃣ 落地后:动态校准与迭代
差距量化:功能缺口、体验短板、品牌心智
用户之声:舆情、社群、客服工单,反哺需求池
竞争预警:版本节奏、投放策略、资本动作,提前卡位
.
希望这篇笔记对大家有帮助
我是朝哥,前字节运营总监,分享运营经验,整理的这套《朝哥运营思维笔记》,是系统性讲如何高效学运营,提升运营能力,为业务找到新的增长点,
本笔记持续更新,只讲干货,不说废话,少走弯路!
具体详情看置顶
⬇️ #运营 #运营干货 #朝哥运营思维 #用户运营 #内容运营 #产品经理 #流量运营 #活动运营 #电商运营
今天聊如何打造一套「高含金量」的系统性竞品分析方法论?
.
📋6 步闭环模型:
1⃣ 厘清目标:先问“为什么”,再问“是什么”。
2⃣ 锁定竞品:广撒网、精筛选,兼顾“直接 / 间接 / 潜在”。
3⃣ 搭建维度:功能层、体验层、商业层、资源层四维穿透。
4⃣ 获取数据:桌面研究 + 深访 + 埋点还原 + 灰度监控,多源交叉验证。
5⃣ 提炼整理:定性(场景故事)× 定量(指标漏斗)双轮驱动。
6⃣ 输出报告:结论先行、策略落地、里程碑式行动计划。
.
⭕️重新定义「竞品分析」
它绝非罗列功能差异,而是一场对“竞争系统”的逆向工程:
竞品表现如何?
关键假设与路径依赖?
战略意图与资源禀赋?
下一步可能落子何处?
.
⭕️为什么要做?
1⃣ 启动前:寻找机会窗口
赛道成熟度(蓝海 / 红海 / 死海)
商业模式可行性、用户价值验证
差异化切口与资源杠杆点
2⃣ 落地后:动态校准与迭代
差距量化:功能缺口、体验短板、品牌心智
用户之声:舆情、社群、客服工单,反哺需求池
竞争预警:版本节奏、投放策略、资本动作,提前卡位
.
希望这篇笔记对大家有帮助
我是朝哥,前字节运营总监,分享运营经验,整理的这套《朝哥运营思维笔记》,是系统性讲如何高效学运营,提升运营能力,为业务找到新的增长点,
本笔记持续更新,只讲干货,不说废话,少走弯路!
具体详情看置顶
⬇️ #运营 #运营干货 #朝哥运营思维 #用户运营 #内容运营 #产品经理 #流量运营 #活动运营 #电商运营

研报速递
发表评论
发表评论: