







▶️竞品分析可以从6个步骤来进行:
.
1⃣明确目标🎯
目标确立直接关系后续竞品选择、分析思路和结论的输出。
.
2⃣选择竞品
一般可以用“寻找——划分——挑选”这三个步骤选出相对合适的竞品。
.
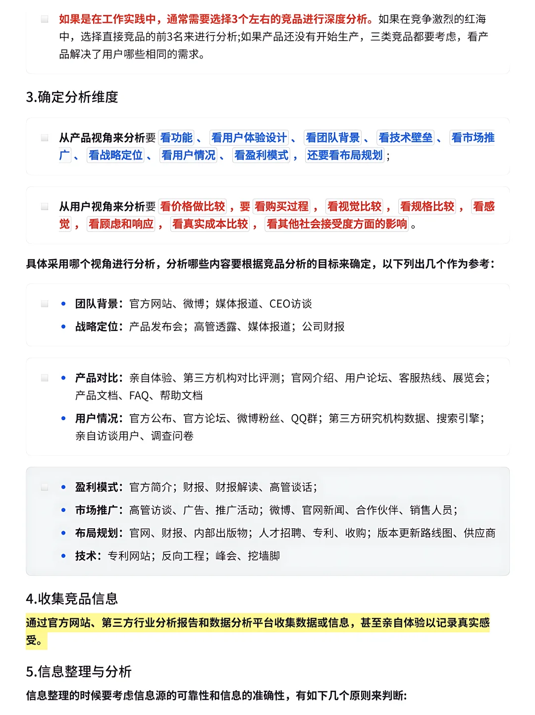
3⃣ 确定分析维度
从产品视角、用户视角和产品分析框架中选几个角度来分析。
.
4⃣ 收集竞品信息
通过各种渠道尝试收集信息。
.
5⃣ 信息整理与分析
运用各种工具进行对产品信息的整理和分析
.
6⃣总结报告
撰写一份结构清晰的竞品分析报告。
#竞品分析 #竞品分析案例 #竞品分析模版 #竞品分析怎么做 #产品经理实习 #产品经理面试 #互联网产品经理 #产品经理入门 #快速转行做产品经理 #产品经理
.
1⃣明确目标🎯
目标确立直接关系后续竞品选择、分析思路和结论的输出。
.
2⃣选择竞品
一般可以用“寻找——划分——挑选”这三个步骤选出相对合适的竞品。
.
3⃣ 确定分析维度
从产品视角、用户视角和产品分析框架中选几个角度来分析。
.
4⃣ 收集竞品信息
通过各种渠道尝试收集信息。
.
5⃣ 信息整理与分析
运用各种工具进行对产品信息的整理和分析
.
6⃣总结报告
撰写一份结构清晰的竞品分析报告。
#竞品分析 #竞品分析案例 #竞品分析模版 #竞品分析怎么做 #产品经理实习 #产品经理面试 #互联网产品经理 #产品经理入门 #快速转行做产品经理 #产品经理

研报速递
发表评论
发表评论: