








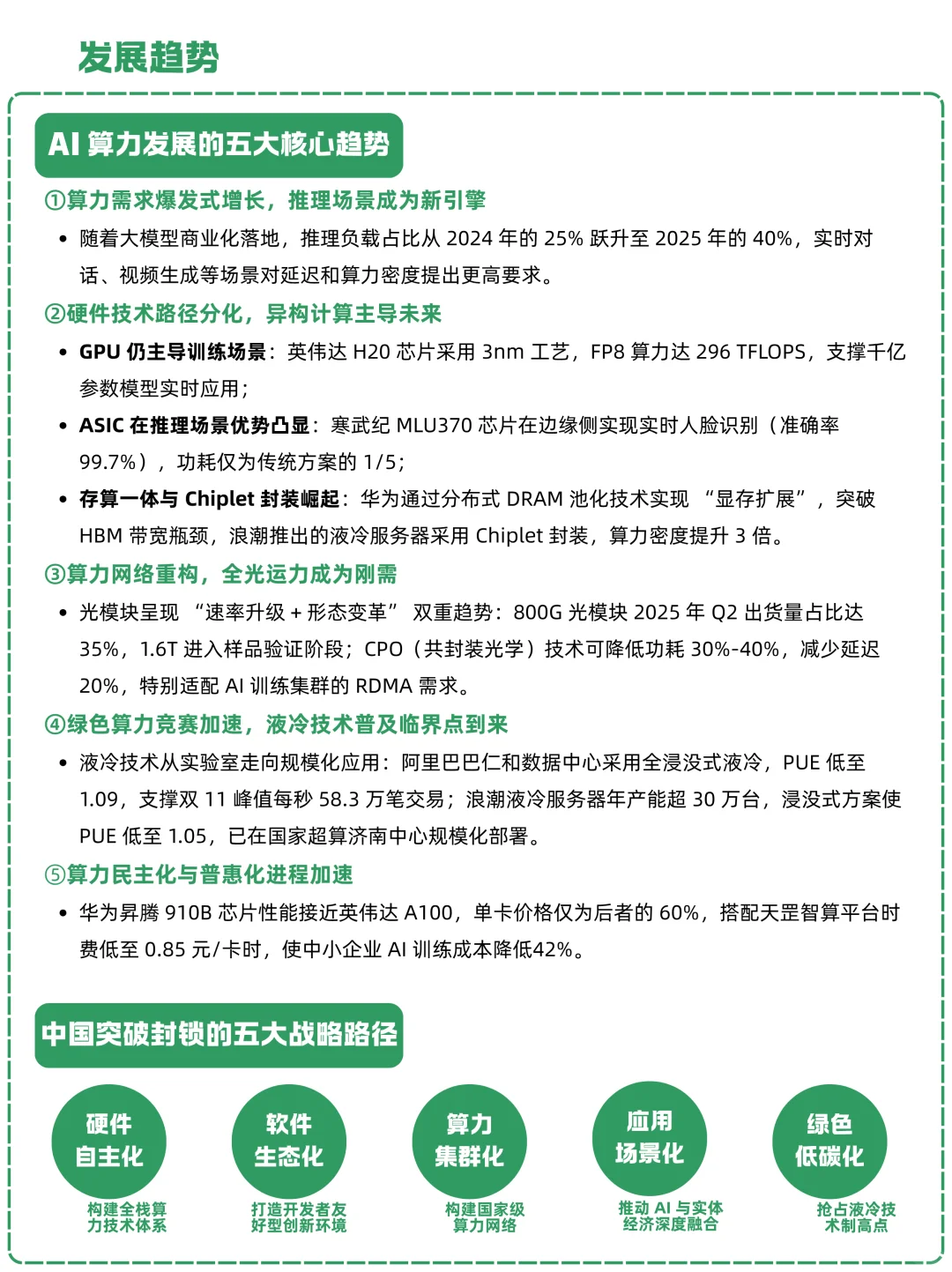
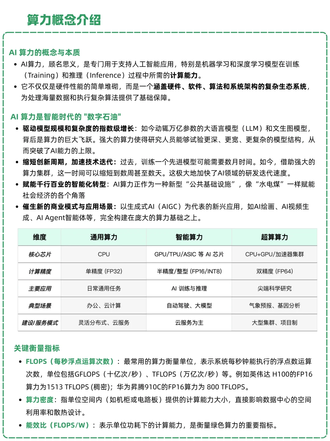
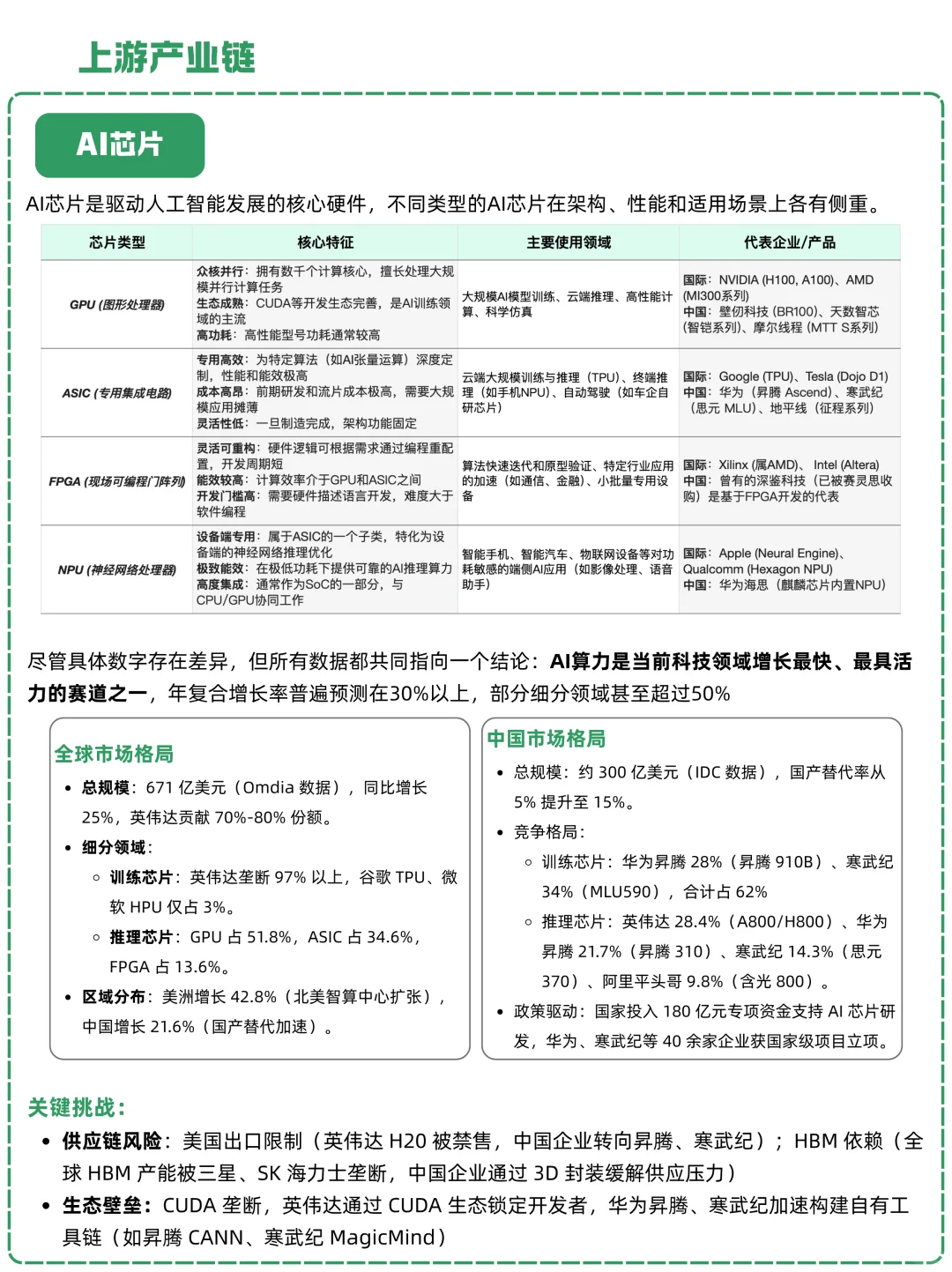
·
⛽️AI算力是支撑人工智能技术发展的核心基础设施,它就像现代社会的“数字石油”,驱动着从科学研究到日常生活的方方面面智能化转型。
💰AI算力之所以至关重要,是因为它直接决定了人工智能处理信息的规模、速度和深度。无论是训练类似ChatGPT这样的大语言模型,还是实现精准的医疗影像分析,其背后都是海量数据的处理和复杂数学运算,这些都离不开强大的算力支持。据统计,算力每投入1元,能带动3-4元的经济产出,其战略意义不言而喻。
🔝中国在算力基础设施规模上已位居世界前列。截至2025年上半年,智能算力规模达到788 EFLOPS,并且通过“东数西算”等国家工程,正致力于构建全国一体化的算力网络,提升整体效能。在芯片等关键领域,国产化进程也在提速。
🚀AI算力正加速与各行各业深度融合,成为推动产业升级的核心引擎。从智能工厂的质量检测到医疗领域的辅助诊断,算力正在切实赋能千行百业的智能化转型。
#商业分析 #行业分析 #行业研究 #产业发展趋势 #ai #AI人工智能 #算力 #英伟达 #阿里云
⛽️AI算力是支撑人工智能技术发展的核心基础设施,它就像现代社会的“数字石油”,驱动着从科学研究到日常生活的方方面面智能化转型。
💰AI算力之所以至关重要,是因为它直接决定了人工智能处理信息的规模、速度和深度。无论是训练类似ChatGPT这样的大语言模型,还是实现精准的医疗影像分析,其背后都是海量数据的处理和复杂数学运算,这些都离不开强大的算力支持。据统计,算力每投入1元,能带动3-4元的经济产出,其战略意义不言而喻。
🔝中国在算力基础设施规模上已位居世界前列。截至2025年上半年,智能算力规模达到788 EFLOPS,并且通过“东数西算”等国家工程,正致力于构建全国一体化的算力网络,提升整体效能。在芯片等关键领域,国产化进程也在提速。
🚀AI算力正加速与各行各业深度融合,成为推动产业升级的核心引擎。从智能工厂的质量检测到医疗领域的辅助诊断,算力正在切实赋能千行百业的智能化转型。
#商业分析 #行业分析 #行业研究 #产业发展趋势 #ai #AI人工智能 #算力 #英伟达 #阿里云

研报速递
发表评论
发表评论: