












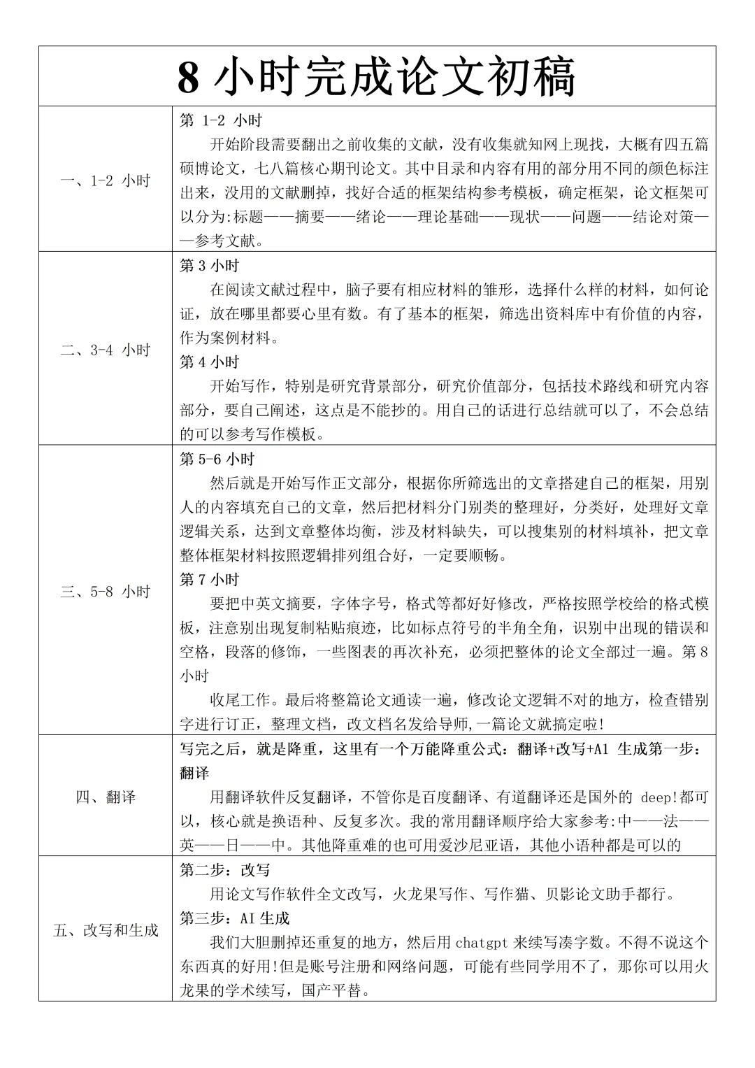
✅论文初稿框架:
一、摘要(200-500字)
1.1背景(约 100字)
1.2目的(约 50字)
1.3方法(约100字)
1.4结果(约 100字)
1.5结论(约 100字)
二、绪论
2.1研究背景(约200字)
2.2研究问题(200字)
2.3研究目的(约 100字)
2.4研究意义(约 150字)
2.5论文结构概述(约100字)
三、文献综述(约800字)
3.1xx研究的历史发展(约200字)
3.2xxxx研究的主要理论(约250字)
3.3xoxx研究的主要方法(约200字)
3.4xxx研究的现状与问题(约150字)
四、研究方法(约600字)
4.1研究设计(约150字)
4.2样本选择(约150字)
4.3 数据收集(约 150字)
4.4数据分析(约 150字)
五、结果展示
5.1描述样本基本信息(约100字)
5.2主要结果呈现(约400字)
5.3实验数据统计(约150字)
5.4图表呈现(约200字)
5.5重要趋势和关联性分析(约150字)
5.6对比其他研究或预期结果(约150字)
5.7结果的意义和启示(约150字)
六、总结与展望(约500字)
6.1总结研究结果(约 150字)
6.2结果回顾与关联(约150字)
6.3结论对研究领域的贡献(约150字)
6.4结论的局限性(约 100字)
6.5研究局限性
七、致谢
八、参考文献
#不懂就问有问必答 #论文初稿怎么写 #自考论文怎么写 #专升本论文怎么写 #开题报告怎么写 #论文初稿交了吗 #毕业论文初稿怎么写 #导师眼中完美的论文初稿 #毕业论文辅导 #论文初稿写到这个程度就合格了 #函授本科毕业论文 #自考论文 #优秀论文写作模板 #专升本 #毕业论文格式排版
一、摘要(200-500字)
1.1背景(约 100字)
1.2目的(约 50字)
1.3方法(约100字)
1.4结果(约 100字)
1.5结论(约 100字)
二、绪论
2.1研究背景(约200字)
2.2研究问题(200字)
2.3研究目的(约 100字)
2.4研究意义(约 150字)
2.5论文结构概述(约100字)
三、文献综述(约800字)
3.1xx研究的历史发展(约200字)
3.2xxxx研究的主要理论(约250字)
3.3xoxx研究的主要方法(约200字)
3.4xxx研究的现状与问题(约150字)
四、研究方法(约600字)
4.1研究设计(约150字)
4.2样本选择(约150字)
4.3 数据收集(约 150字)
4.4数据分析(约 150字)
五、结果展示
5.1描述样本基本信息(约100字)
5.2主要结果呈现(约400字)
5.3实验数据统计(约150字)
5.4图表呈现(约200字)
5.5重要趋势和关联性分析(约150字)
5.6对比其他研究或预期结果(约150字)
5.7结果的意义和启示(约150字)
六、总结与展望(约500字)
6.1总结研究结果(约 150字)
6.2结果回顾与关联(约150字)
6.3结论对研究领域的贡献(约150字)
6.4结论的局限性(约 100字)
6.5研究局限性
七、致谢
八、参考文献
#不懂就问有问必答 #论文初稿怎么写 #自考论文怎么写 #专升本论文怎么写 #开题报告怎么写 #论文初稿交了吗 #毕业论文初稿怎么写 #导师眼中完美的论文初稿 #毕业论文辅导 #论文初稿写到这个程度就合格了 #函授本科毕业论文 #自考论文 #优秀论文写作模板 #专升本 #毕业论文格式排版

研报速递
发表评论
发表评论: