










今天给大家分享一份挑战杯(小挑)的商业计划书模板,模板不是一成不变的,可以根据项目类型调整:
第1⃣️部分:执行摘要
第2⃣️部分:市场痛点与机遇分析
第3⃣️部分:产品/服务介绍
第4⃣️部分:商业模式与营销策略
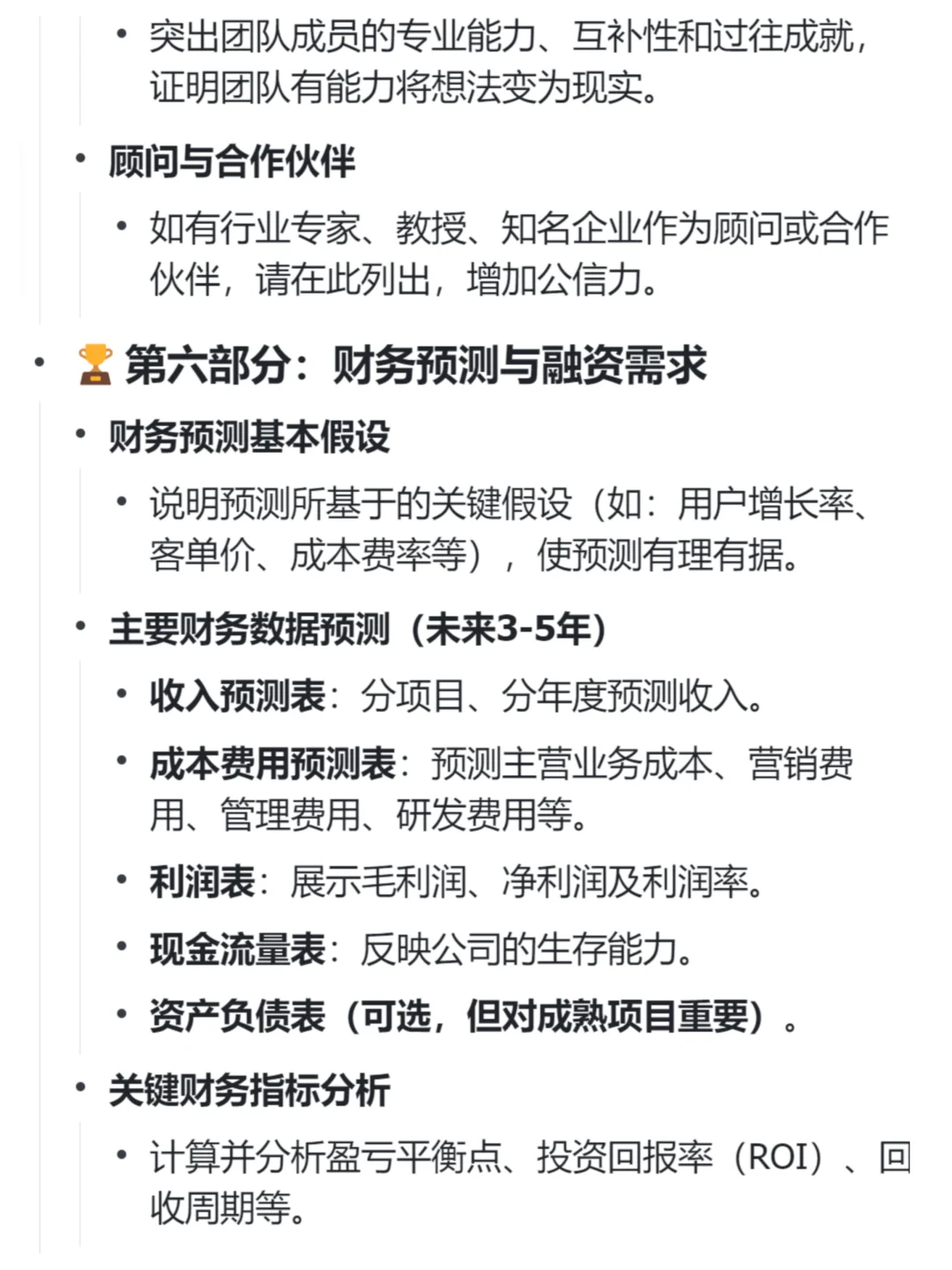
第5⃣️部分:公司与管理团队
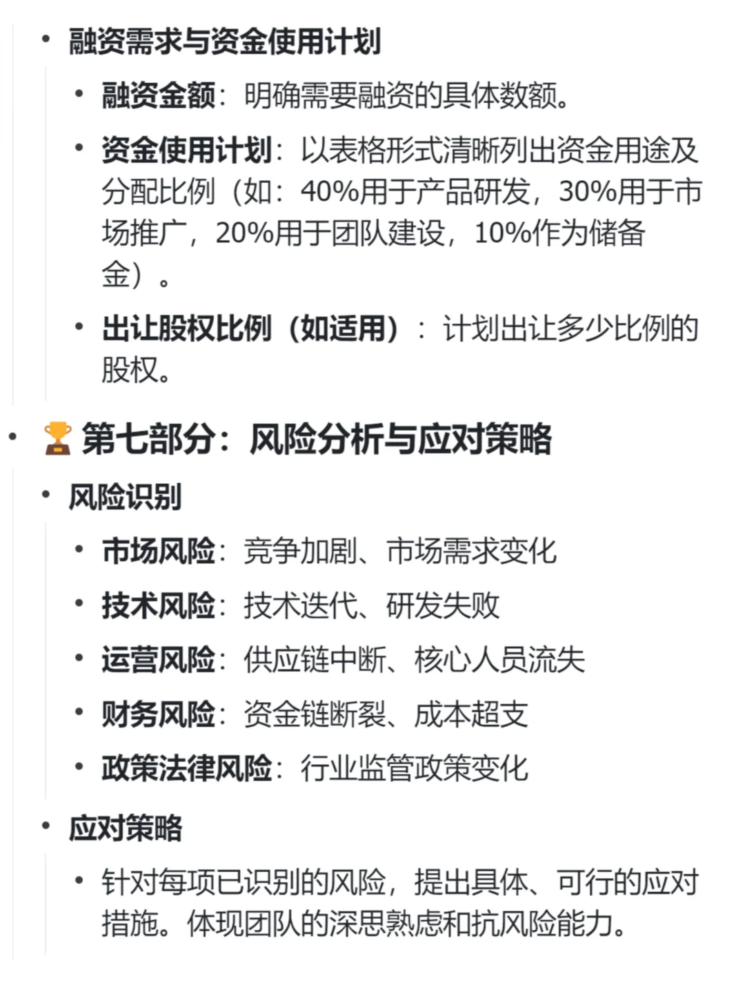
第6⃣️部分:财务预测与融资需求
第7⃣️部分:风险分析与应对策略
第8⃣️部分:附录
另外,学长这里收集了近几年几百份完整版省国奖创赛案例,涵盖大小挑战杯,很多同学弟1⃣️次参加挑战杯小挑没有思路,可以优先参考往年的省国奖案例,借鉴省国奖思路✅
#挑战杯 #挑战杯省赛 #小挑 #小挑战杯 #创青春 #商业计划书 #商业计划书模版 #商业计划书代写 #创赛辅导 #创赛
第1⃣️部分:执行摘要
第2⃣️部分:市场痛点与机遇分析
第3⃣️部分:产品/服务介绍
第4⃣️部分:商业模式与营销策略
第5⃣️部分:公司与管理团队
第6⃣️部分:财务预测与融资需求
第7⃣️部分:风险分析与应对策略
第8⃣️部分:附录
另外,学长这里收集了近几年几百份完整版省国奖创赛案例,涵盖大小挑战杯,很多同学弟1⃣️次参加挑战杯小挑没有思路,可以优先参考往年的省国奖案例,借鉴省国奖思路✅
#挑战杯 #挑战杯省赛 #小挑 #小挑战杯 #创青春 #商业计划书 #商业计划书模版 #商业计划书代写 #创赛辅导 #创赛

研报速递
发表评论
发表评论: