📈企业经营状况及财税风险分析报告 


在如今复杂多变的商业环境里,企业的经营状况就像一艘在大海中航行的船🚢,时而平稳,时而遭遇风浪。而财税风险呢,就像是隐藏在水下的礁石,一不小心就可能让企业 “触礁”。
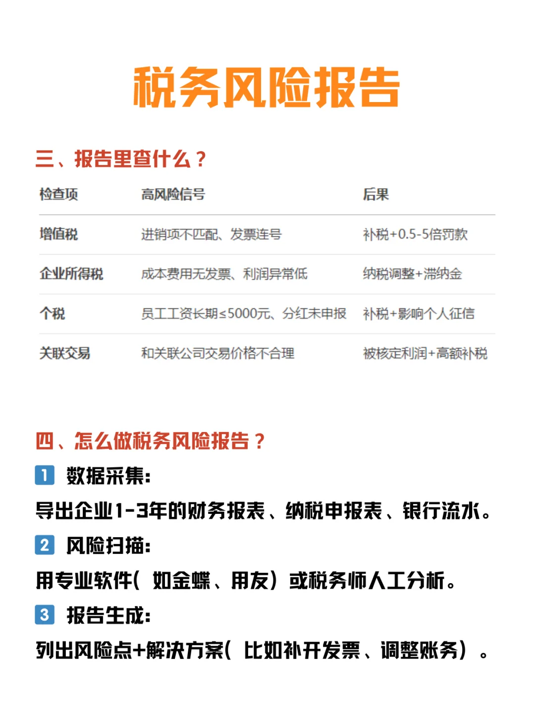
企业财税风险分析报告一般是用来剖析企业的财税问题,比如潜在的税务漏洞、资金流的隐患等。看清财税风险,更能帮助企业提前规避危机,让企业的发展之路更加稳健✨。
大家要牢记道路千万条,合规第一条!
#企业管理 #注册公司 #代理记账 #财税规范 #税收风险 #财税合规落地 #税务风险预警 #稽查 #财务问题
猜你喜欢
-
上海市蒂艾孚网络科技有限公司
-
上海市蒂艾孚网络科技有限公司
-
上海市蒂艾孚网络科技有限公司
-
上海市蒂艾孚网络科技有限公司
-
上海市蒂艾孚网络科技有限公司
-
上海市蒂艾孚网络科技有限公司
发表评论
发表评论: